电脑桌面
添加小米粒文库到电脑桌面
安装后可以在桌面快捷访问

安全用电管理制度

安全用电管理制度_第1页
1/2
安全用电管理制度_第2页
2/2
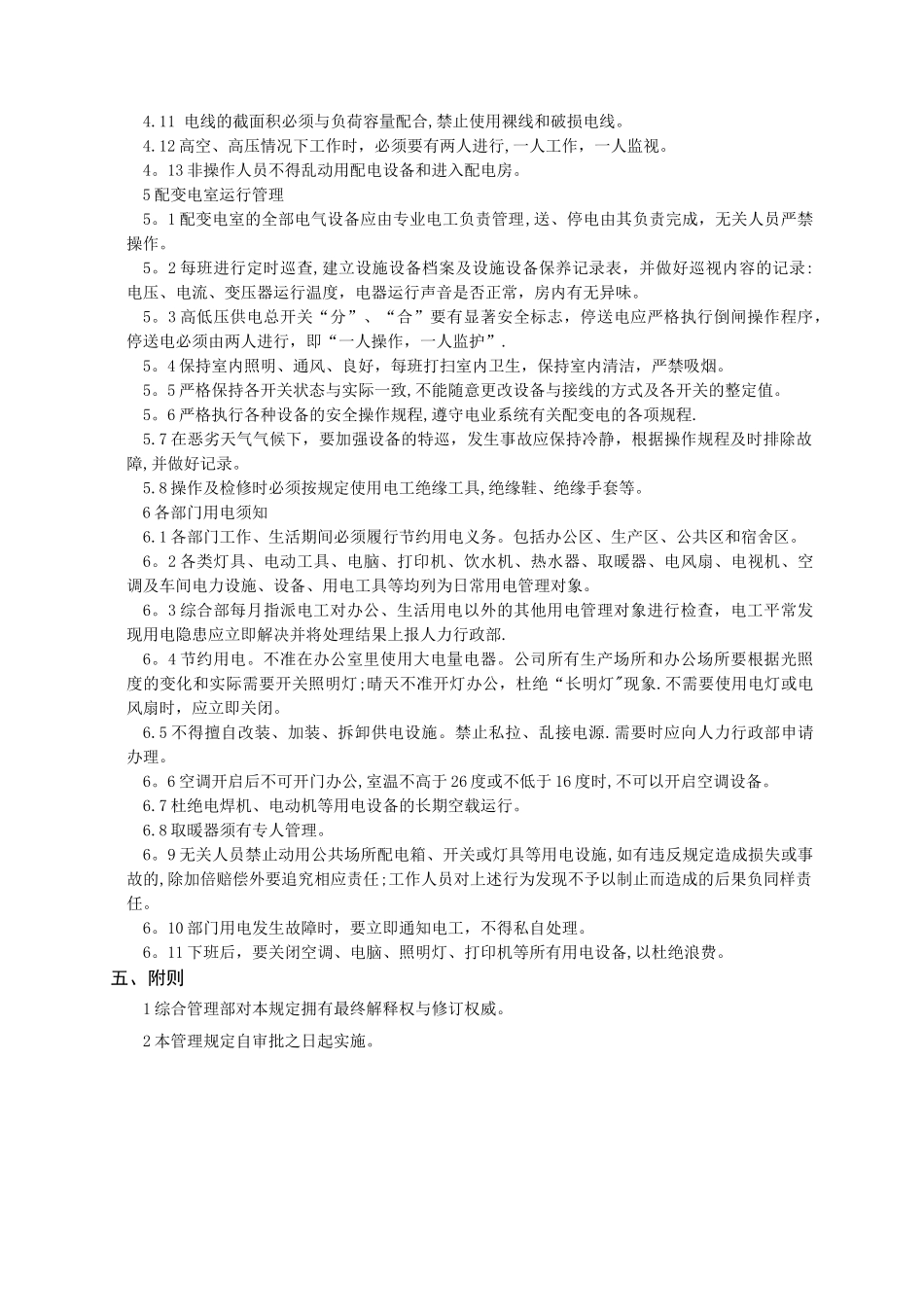
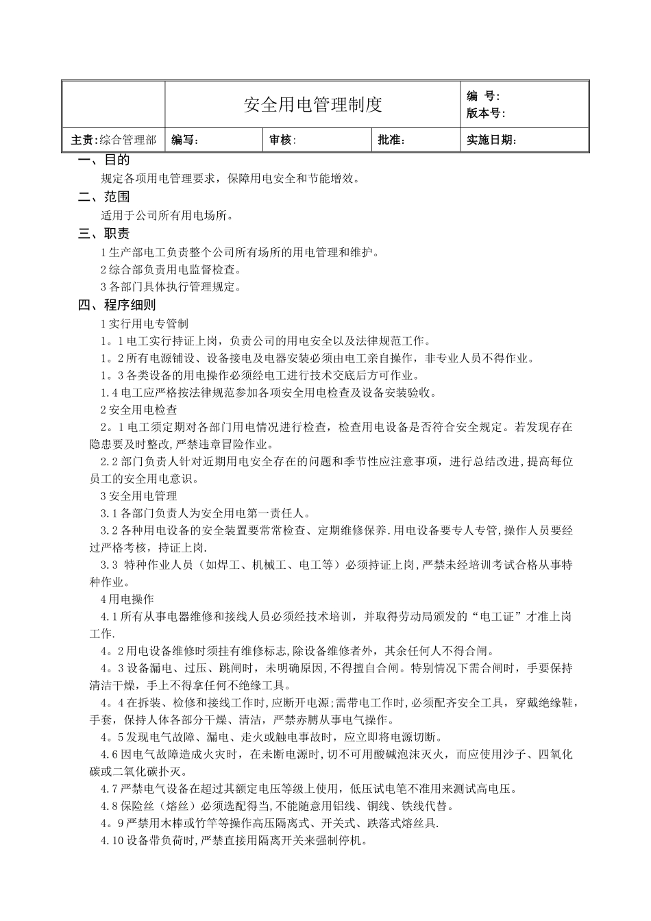
安全用电管理制度编 号:版本号:主责:综合管理部编写: 审核: 批准: 实施日期:一、目的规定各项用电管理要求,保障用电安全和节能增效。二、范围适用于公司所有用电场所。三、职责1 生产部电工负责整个公司所有场所的用电管理和维护。2 综合部负责用电监督检查。3 各部门具体执行管理规定。四、程序细则1 实行用电专管制1。1 电工实行持证上岗,负责公司的用电安全以及法律规范工作。1。2 所有电源铺设、设备接电及电器安装必须由电工亲自操作,非专业人员不得作业。1。3 各类设备的用电操作必须经电工进行技术交底后方可作业。1.4 电工应严格按法律规范参加各项安全用电检查及设备安装验收。2 安全用电检查2。1 电工须定期对各部门用电情况进行检查,检查用电设备是否符合安全规定。若发现存在隐患要及时整改,严禁违章冒险作业。2.2 部门负责人针对近期用电安全存在的问题和季节性应注意事项,进行总结改进,提高每位员工的安全用电意识。3 安全用电管理3.1 各部门负责人为安全用电第一责任人。3.2 各种用电设备的安全装置要常常检查、定期维修保养.用电设备要专人专管,操作人员要经过严格考核,持证上岗.3.3 特种作业人员(如焊工、机械工、电工等)必须持证上岗,严禁未经培训考试合格从事特种作业。4 用电操作4.1 所有从事电器维修和接线人员必须经技术培训,并取得劳动局颁发的“电工证”才准上岗工作.4。2 用电设备维修时须挂有维修标志,除设备维修者外,其余任何人不得合闸。4。3 设备漏电、过压、跳闸时,未明确原因,不得擅自合闸。特别情况下需合闸时,手要保持清洁干燥,手上不得拿任何不绝缘工具。4。4 在拆装、检修和接线工作时,应断开电源;需带电工作时,必须配齐安全工具,穿戴绝缘鞋,手套,保持人体各部分干燥、清洁,严禁赤膊从事电气操作。4。5 发现电气故障、漏电、走火或触电事故时,应立即将电源切断。4.6 因电气故障造成火灾时,在未断电源时,切不可用酸碱泡沫灭火,而应使用沙子、四氧化碳或二氧化碳扑灭。4.7 严禁电气设备在超过其额定电压等级上使用,低压试电笔不准用来测试高电压。4.8 保险丝(熔丝)必须选配得当,不能随意用铝线、铜线、铁线代替。4。9 严禁用木棒或竹竿等操作高压隔离式、开关式、跌落式熔丝具.4.10 设备带负荷时,严禁直接用隔离开关来强制停机。4.11 电线的截面积必须与负荷容量配合,禁止使用裸线和破损电线。4.12 高空、高压情况下工作时,必须要有两人进行,一人工...

1、当您付费下载文档后,您只拥有了使用权限,并不意味着购买了版权,文档只能用于自身使用,不得用于其他商业用途(如 [转卖]进行直接盈利或[编辑后售卖]进行间接盈利)。
2、本站所有内容均由合作方或网友上传,本站不对文档的完整性、权威性及其观点立场正确性做任何保证或承诺!文档内容仅供研究参考,付费前请自行鉴别。
3、如文档内容存在违规,或者侵犯商业秘密、侵犯著作权等,请点击“违规举报”。

碎片内容

安全用电管理制度

您可能关注的文档

确认删除?
VIP
微信客服
  • 扫码咨询
会员Q群
  • 会员专属群点击这里加入QQ群
客服邮箱
回到顶部