电脑桌面
添加小米粒文库到电脑桌面
安装后可以在桌面快捷访问

室内设计原理考试试卷答案版

室内设计原理考试试卷答案版_第1页
1/3
室内设计原理考试试卷答案版_第2页
2/3
室内设计原理考试试卷答案版_第3页
3/3
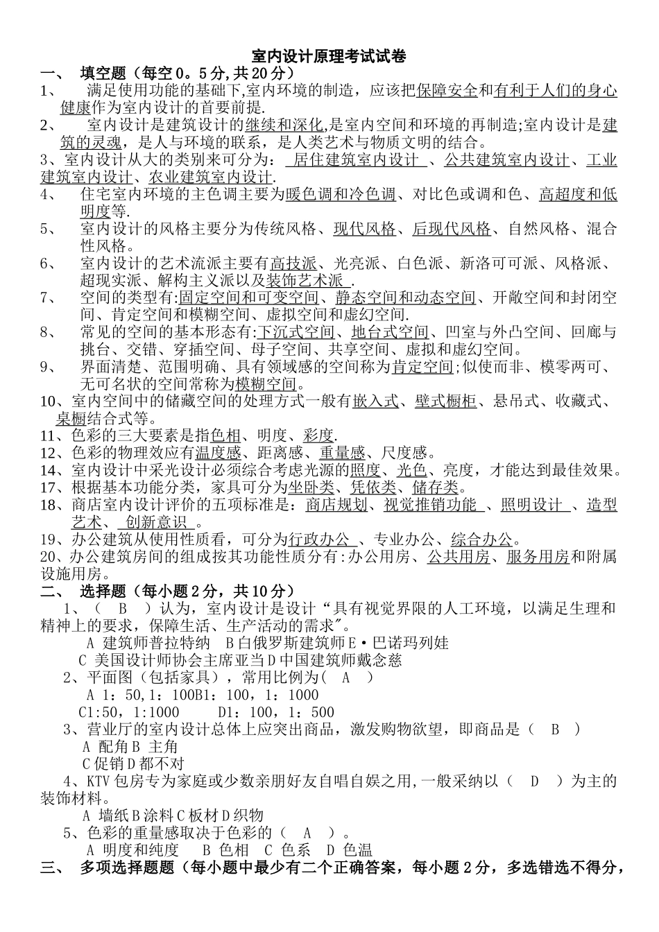
室内设计原理考试试卷一、 填空题(每空 0。5 分,共 20 分)1、满足使用功能的基础下,室内环境的制造,应该把保障安全和有利于人们的身心健康作为室内设计的首要前提.2、室内设计是建筑设计的继续和深化,是室内空间和环境的再制造;室内设计是建筑的灵魂,是人与环境的联系,是人类艺术与物质文明的结合。3、室内设计从大的类别来可分为: 居住建筑室内设计 、公共建筑室内设计、工业建筑室内设计、农业建筑室内设计.4、住宅室内环境的主色调主要为暖色调和冷色调、对比色或调和色、高超度和低明度等.5、室内设计的风格主要分为传统风格、现代风格、后现代风格、自然风格、混合性风格。6、室内设计的艺术流派主要有高技派、光亮派、白色派、新洛可可派、风格派、超现实派、解构主义派以及装饰艺术派 .7、空间的类型有:固定空间和可变空间、静态空间和动态空间、开敞空间和封闭空间、肯定空间和模糊空间、虚拟空间和虚幻空间.8、常见的空间的基本形态有:下沉式空间、地台式空间、凹室与外凸空间、回廊与挑台、交错、穿插空间、母子空间、共享空间、虚拟和虚幻空间。9、界面清楚、范围明确、具有领域感的空间称为肯定空间;似使而非、模零两可、无可名状的空间常称为模糊空间。10、室内空间中的储藏空间的处理方式一般有嵌入式、壁式橱柜、悬吊式、收藏式、桌橱结合式等。11、色彩的三大要素是指色相、明度、彩度.12、色彩的物理效应有温度感、距离感、重量感、尺度感。14、室内设计中采光设计必须综合考虑光源的照度、光色、亮度,才能达到最佳效果。17、根据基本功能分类,家具可分为坐卧类、凭依类、储存类。18、商店室内设计评价的五项标准是:商店规划、视觉推销功能 、照明设计 、造型艺术、 创新意识 。19、办公建筑从使用性质看,可分为行政办公 、专业办公、综合办公。20、办公建筑房间的组成按其功能性质分有:办公用房、公共用房、服务用房和附属设施用房。二、 选择题(每小题 2 分,共 10 分)1、( B )认为,室内设计是设计“具有视觉界限的人工环境,以满足生理和精神上的要求,保障生活、生产活动的需求"。 A 建筑师普拉特纳 B 白俄罗斯建筑师 E·巴诺玛列娃C 美国设计师协会主席亚当 D 中国建筑师戴念慈 2、平面图(包括家具),常用比例为( A )A 1:50,1:100B1:100,1:1000C1:50,1:1000 D1:100,1:5003、营业厅的室内设计总体上应突出商品,激发购物欲望,即商品是( B )A 配角 B 主角...

1、当您付费下载文档后,您只拥有了使用权限,并不意味着购买了版权,文档只能用于自身使用,不得用于其他商业用途(如 [转卖]进行直接盈利或[编辑后售卖]进行间接盈利)。
2、本站所有内容均由合作方或网友上传,本站不对文档的完整性、权威性及其观点立场正确性做任何保证或承诺!文档内容仅供研究参考,付费前请自行鉴别。
3、如文档内容存在违规,或者侵犯商业秘密、侵犯著作权等,请点击“违规举报”。

碎片内容

室内设计原理考试试卷答案版

您可能关注的文档

确认删除?
VIP
微信客服
  • 扫码咨询
会员Q群
  • 会员专属群点击这里加入QQ群
客服邮箱
回到顶部