电脑桌面
添加小米粒文库到电脑桌面
安装后可以在桌面快捷访问

室外电气照明施工方案

室外电气照明施工方案_第1页
1/7
室外电气照明施工方案_第2页
2/7
室外电气照明施工方案_第3页
3/7
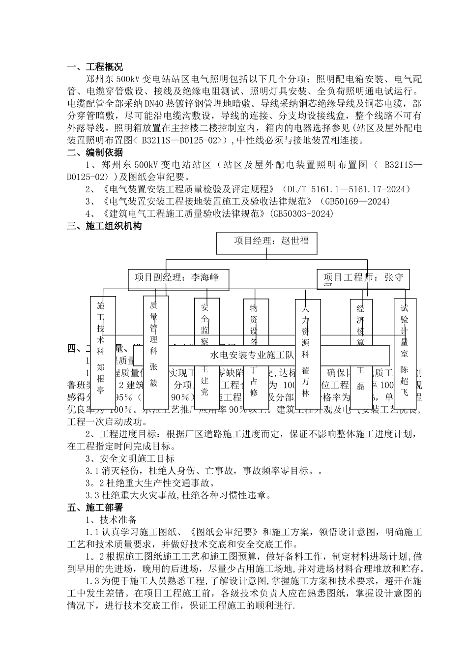
一、工程概况郑州东 500kV 变电站站区电气照明包括以下几个分项:照明配电箱安装、电气配管、电缆穿管敷设、接线及绝缘电阻测试、照明灯具安装、全负荷照明通电试运行。电缆配管全部采纳 DN40 热镀锌钢管埋地暗敷。导线采纳铜芯绝缘导线及铜芯电缆,部分穿管暗敷,尽可能沿电缆沟敷设,导线的连接、分支均设接线盒,整个线路不可有外露导线。照明箱放置在主控楼二楼控制室内,箱内的电器选择参见 (站区及屋外配电装置照明布置图< B3211S—D0125-02>),中性线必须与接地装置相连接。二、编制依据1、郑州东 500kV 变电站站区(站区及屋外配电装置照明布置图〈 B3211S—D0125-02〉)及图纸会审纪要。2、《电气装置安装工程质量检验及评定规程》(DL/T 5161.1—5161.17-2024)3、《电气装置安装工程接地装置施工及验收法律规范》(GB50169—2024)4、《建筑电气工程施工质量验收法律规范》(GB50303-2024)三、施工组织机构四、工程质量、进度及安全文明施工目标1、工程质量目标1.1 工程质量优良,实现工程“零缺陷”移交,达标投产,确保国网优质工程,创鲁班奖. 1.2 建筑工程:分项及分部工程合格率为 100%,单位工程优良率 100%,观感得分率≥95%(国标:90%);安装工程:分项及分部工程合格率为 100%,单位工程优良率为 100%。示范工艺推广应用率 90%以上。建筑工程外观及电气安装工艺优良,工程一次启动成功。2、工程进度目标:根据厂区道路施工进度而定,保证不影响整体施工进度计划,在工程指定时间完成目标。3、安全文明施工目标3.1 消灭轻伤,杜绝人身伤、亡事故,事故频率零目标。。3。2 杜绝重大生产性交通事故。3.3 杜绝重大火灾事故,杜绝各种习惯性违章。五、施工部署1、技术准备1.1 认真学习施工图纸、《图纸会审纪要》和施工方案,领悟设计意图,明确施工工艺和技术质量要求,并做好技术交底和安全交底工作。1。2 根据施工图纸施工工艺和施工图预算,做好备料工作,制定材料进场计划,做到早用的先进场,晚用的后进场,尽量少占用施工场地,并对进场材料合理堆放和贮存。1.3 为便于施工人员熟悉工程,了解设计意图,掌握施工方案和技术要求,避开在施工中发生差错。在项目工程施工前,各级技术负责人应在熟悉图纸,掌握设计意图的情况下,进行技术交底工作,保证工程施工的顺利进行. 项目经理:赵世福项目副经理:李海峰项目工程师:张守河施工技术科郑根亭安全监察科王建党物资设备科丁占修经济核算科王磊试验计量...

1、当您付费下载文档后,您只拥有了使用权限,并不意味着购买了版权,文档只能用于自身使用,不得用于其他商业用途(如 [转卖]进行直接盈利或[编辑后售卖]进行间接盈利)。
2、本站所有内容均由合作方或网友上传,本站不对文档的完整性、权威性及其观点立场正确性做任何保证或承诺!文档内容仅供研究参考,付费前请自行鉴别。
3、如文档内容存在违规,或者侵犯商业秘密、侵犯著作权等,请点击“违规举报”。

碎片内容

室外电气照明施工方案

您可能关注的文档

确认删除?
VIP
微信客服
  • 扫码咨询
会员Q群
  • 会员专属群点击这里加入QQ群
客服邮箱
回到顶部