电脑桌面
添加小米粒文库到电脑桌面
安装后可以在桌面快捷访问

岗位人员任职要求VIP专享

岗位人员任职要求_第1页
1/3
岗位人员任职要求_第2页
2/3
岗位人员任职要求_第3页
3/3
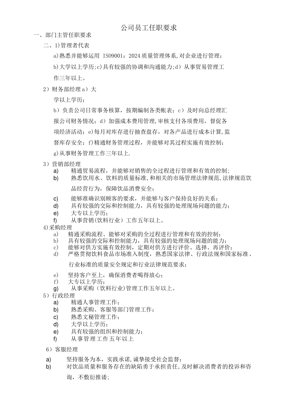
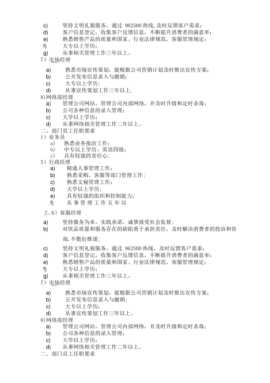
公司员工任职要求一、部门主管任职要求二、1)管理者代表a)熟悉并能够运用 ISO9001:2024 质量管理体系,对企业进行管理;b)大学以上学历;c)具有较强的协调和沟通能力;d)从事贸易管理工作三年以上。2)财务部经理 a)大学以上学历;b)负责公司日常事务核算,按期编制各类帐表;c)及时向总经理汇报公司财务情况;d)加强成本费用管理,审核支付各项费用,督促各项经济活动;e)每月对库存进行抽查盘存,对各产品进行成本计算,监督库存安全;f)精通财务管理过程,并能够对其过程实施有效控制;g)从事财务管理工作三年以上.3)营销部经理a)精通贸易流程,并能够对销售的全过程进行管理和有效的控制;b)熟悉饮用水、饮料的质量标准,和相关的市场管理法律规范,法律规范饮品经营行为,保障饮品消费安全;c)能够准确识别顾客的要求,并能够与客户保持良好的关系;d)具有较强的交际和控制能力,具有较强的处理现场问题的能力;e)大专以上学历;f)从事营销(饮料行业)工作五年以上。4)采购经理a)精通采购流程、能够对采购的全过程进行管理和有效的控制;b)具有较强的交际和控制能力,具有较强的处理现场问题的能力;c)能够对供方实施有效控制,定期对供方进行评价、选择、再评价;d)严格贯彻饮料食品市场准入制度,熟悉国家法律、行政法规和国家标准、行业标准的质量安全规定和行业法律规范要求;e)坚持客户至上,确保消费者喝得放心;f)大专以上学历;g)从事采购(饮料行业)管理工作五年以上。5)行政经理a)精通人事管理工作;b)熟悉采购、客服等部门管理工作;c)熟悉文秘管理工作;d)大学以上学历;e)具有较强的组织和控制能力;f)从事管理工作五年以上6)客服经理a)坚持服务为本,实践承诺,诚挚接受社会监督;b)对饮品质量和服务存在的缺陷勇于承担责任,及时解决消费者的投诉和咨询,不敷衍推诿;c)坚持文明礼貌服务,通过 962500 热线,及时反馈客户需求;d)客户信息登记,收集客户反馈信息,不断提升消费者的满意率;e)熟悉销售产品的质量和国家、行业法律规范,客服管理规定;f)大专以上学历;g)从事相关管理工作三年以上。7)市场经理a)熟悉市场宣传策划,能根据公司营销计划及时推出宣传方案;b)公开发布信息录入与撤销;c)大专以上学历;d)从事宣传策划工作三年以上.8)网络部经理a)管理公司网站,管理公司内部网络,并及时升级和定时杀毒;b)公司各种信息的录入管理;c)大学以上学历;d)从事网络相关管理工作二年以上。二、部门员工任职要求1)业务...

1、当您付费下载文档后,您只拥有了使用权限,并不意味着购买了版权,文档只能用于自身使用,不得用于其他商业用途(如 [转卖]进行直接盈利或[编辑后售卖]进行间接盈利)。
2、本站所有内容均由合作方或网友上传,本站不对文档的完整性、权威性及其观点立场正确性做任何保证或承诺!文档内容仅供研究参考,付费前请自行鉴别。
3、如文档内容存在违规,或者侵犯商业秘密、侵犯著作权等,请点击“违规举报”。

碎片内容

岗位人员任职要求

确认删除?
VIP
微信客服
  • 扫码咨询
会员Q群
  • 会员专属群点击这里加入QQ群
客服邮箱
回到顶部