电脑桌面
添加小米粒文库到电脑桌面
安装后可以在桌面快捷访问

岗位工资体系表

岗位工资体系表_第1页
1/7
岗位工资体系表_第2页
2/7
岗位工资体系表_第3页
3/7
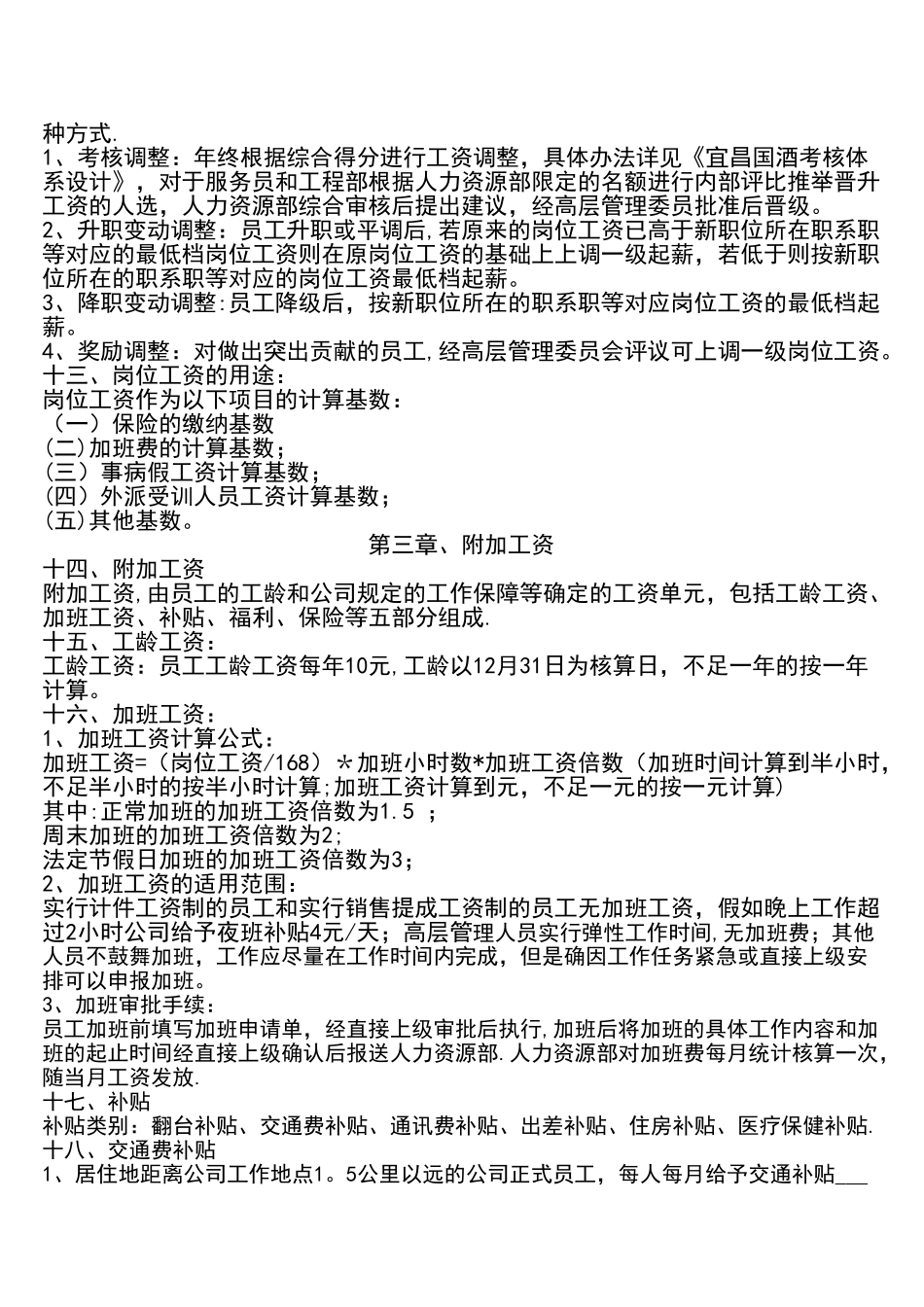
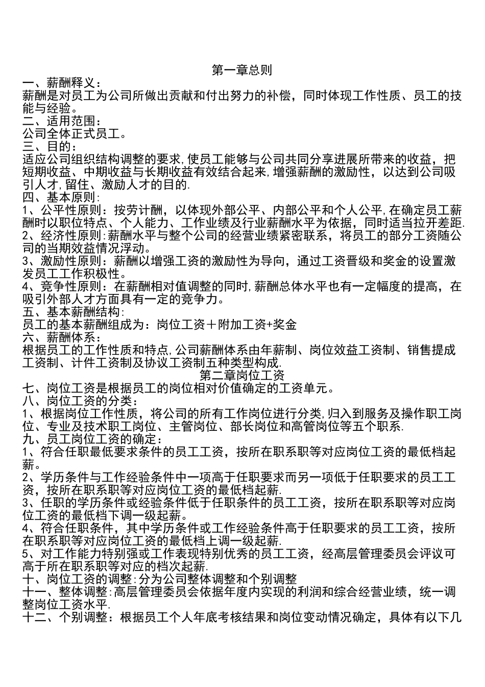
第一章总则一、薪酬释义:薪酬是对员工为公司所做出贡献和付出努力的补偿,同时体现工作性质、员工的技能与经验。二、适用范围:公司全体正式员工。三、目的:适应公司组织结构调整的要求,使员工能够与公司共同分享进展所带来的收益,把短期收益、中期收益与长期收益有效结合起来,增强薪酬的激励性,以达到公司吸引人才,留住、激励人才的目的.四、基本原则:1、公平性原则:按劳计酬,以体现外部公平、内部公平和个人公平,在确定员工薪酬时以职位特点、个人能力、工作业绩及行业薪酬水平为依据,同时适当拉开差距.2、经济性原则:薪酬水平与整个公司的经营业绩紧密联系,将员工的部分工资随公司的当期效益情况浮动。3、激励性原则:薪酬以增强工资的激励性为导向,通过工资晋级和奖金的设置激发员工工作积极性。4、竞争性原则:在薪酬相对值调整的同时,薪酬总体水平也有一定幅度的提高,在吸引外部人才方面具有一定的竞争力。五、基本薪酬结构:员工的基本薪酬组成为:岗位工资+附加工资+奖金六、薪酬体系:根据员工的工作性质和特点,公司薪酬体系由年薪制、岗位效益工资制、销售提成工资制、计件工资制及协议工资制五种类型构成.第二章岗位工资七、岗位工资是根据员工的岗位相对价值确定的工资单元。八、岗位工资的分类:1、根据岗位工作性质,将公司的所有工作岗位进行分类,归入到服务及操作职工岗位、专业及技术职工岗位、主管岗位、部长岗位和高管岗位等五个职系.九、员工岗位工资的确定:1、符合任职最低要求条件的员工工资,按所在职系职等对应岗位工资的最低档起薪。2、学历条件与工作经验条件中一项高于任职要求而另一项低于任职要求的员工工资,按所在职系职等对应岗位工资的最低档起薪.3、任职的学历条件或经验条件低于任职条件的员工工资,按所在职系职等对应岗位工资的最低档下调一级起薪。4、符合任职条件,其中学历条件或工作经验条件高于任职要求的员工工资,按所在职系职等对应岗位工资的最低档上调一级起薪.5、对工作能力特别强或工作表现特别优秀的员工工资,经高层管理委员会评议可高于所在职系职等对应的档次起薪.十、岗位工资的调整:分为公司整体调整和个别调整十一、整体调整:高层管理委员会依据年度内实现的利润和综合经营业绩,统一调整岗位工资水平.十二、个别调整:根据员工个人年底考核结果和岗位变动情况确定,具体有以下几种方式.1、考核调整:年终根据综合得分进行工资调整,具体办法详见《宜昌国酒考核体系设计》,对...

1、当您付费下载文档后,您只拥有了使用权限,并不意味着购买了版权,文档只能用于自身使用,不得用于其他商业用途(如 [转卖]进行直接盈利或[编辑后售卖]进行间接盈利)。
2、本站所有内容均由合作方或网友上传,本站不对文档的完整性、权威性及其观点立场正确性做任何保证或承诺!文档内容仅供研究参考,付费前请自行鉴别。
3、如文档内容存在违规,或者侵犯商业秘密、侵犯著作权等,请点击“违规举报”。

碎片内容

岗位工资体系表

您可能关注的文档

确认删除?
VIP
微信客服
  • 扫码咨询
会员Q群
  • 会员专属群点击这里加入QQ群
客服邮箱
回到顶部