电脑桌面
添加小米粒文库到电脑桌面
安装后可以在桌面快捷访问

2025年深圳初中物理知识点

2025年深圳初中物理知识点_第1页
1/16
2025年深圳初中物理知识点_第2页
2/16
2025年深圳初中物理知识点_第3页
3/16
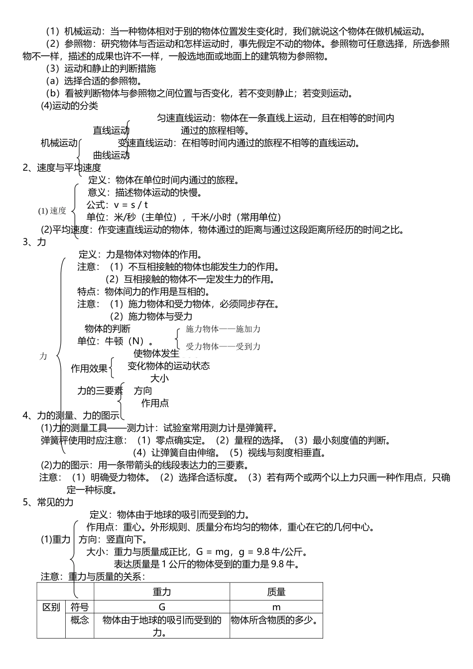
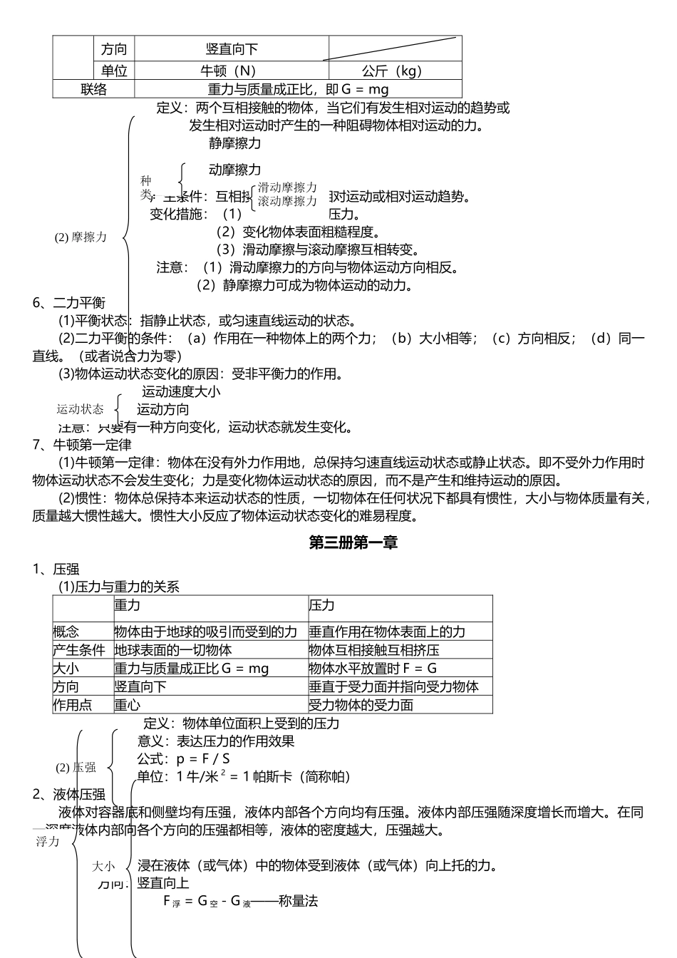
m =ρvv = mρ二、精析 物理部分知识梳理第一册第一章1、质量与密度定义:单位体积某种物质的质量公式:ρ= → 单位:1 克/厘米 3 = 103公斤/米 3应用:求质量、体积及密度(物质鉴别)注意:1、密度是物质的一种特性,与物体的质量、体积的大小无关。2、密度相似的物质不一定是同一种物质。第二册第一章声波 波的存在 电磁波光波波的作用:传播信息特点:(1)光的传播不需依赖于一定的物质,在真空中也能传播。(2)在同一种物质中沿直线传播,在两种不一样物质界面上会发生在传播过程中光的路线是可逆的。速度:在不一样物质中传播速度不一样。在真空中光速最大,数值为 3×108米/秒。反射定律: 镜面反射——平面镜成像漫反射折射现象特点: 凸透镜凹透镜5、眼睛——视力的矫正类型特点矫正措施近视眼来自于远方物体的光成像在视网膜前戴凹透镜远视眼来自于远方物体的光成像在视网膜后戴凸透镜第二册第二章1、运动的描述密度mv1 、波2 、光的传播种类3 、光的反射项目不一样点相似点镜面反射反射面光线特点都遵守光的反射定律平整光面假如入射光线平行,则反射光线仍平行。反射光线杂乱散透镜4 、光的折射名称形状性质特点凸透镜 中间厚边缘薄对 光 起 会 聚 作用,有实焦点能 成 实像 和 虚像凹透镜 中间薄边缘厚对光线起发散作用,有虚焦点只 能 成虚像空气→水(其他)∠入>∠折水(其他)→空气∠入<∠(1)机械运动:当一种物体相对于别的物体位置发生变化时,我们就说这个物体在做机械运动。(2)参照物:研究物体与否运动和怎样运动时,事先假定不动的物体。参照物可任意选择,所选参照物不一样,描述的成果也许不一样,一般选地面或地面上的建筑物为参照物。(3)运动和静止的判断措施(a)选择合适的参照物。(b)看被判断物体与参照物之间位置与否变化,若不变则静止;若变则运动。(4)运动的分类匀速直线运动:物体在一条直线上运动,且在相等的时间内直线运动 通过的旅程相等。机械运动 变速直线运动:在相等时间内通过的旅程不相等的直线运动。曲线运动2、速度与平均速度定义:物体在单位时间内通过的旅程。意义:描述物体运动的快慢。公式:v = s / t单位:米/秒(主单位),千米/小时(常用单位)(2)平均速度:作变速直线运动的物体,物体通过的距离与通过这段距离所经历的时间之比。3、力定义:力是物体对物体的作用。注意:(1)不互相接触的物体也能发生力的作用。(2)互相接触的...

1、当您付费下载文档后,您只拥有了使用权限,并不意味着购买了版权,文档只能用于自身使用,不得用于其他商业用途(如 [转卖]进行直接盈利或[编辑后售卖]进行间接盈利)。
2、本站所有内容均由合作方或网友上传,本站不对文档的完整性、权威性及其观点立场正确性做任何保证或承诺!文档内容仅供研究参考,付费前请自行鉴别。
3、如文档内容存在违规,或者侵犯商业秘密、侵犯著作权等,请点击“违规举报”。

碎片内容

2025年深圳初中物理知识点

确认删除?
VIP
微信客服
  • 扫码咨询
会员Q群
  • 会员专属群点击这里加入QQ群
客服邮箱
回到顶部