电脑桌面
添加小米粒文库到电脑桌面
安装后可以在桌面快捷访问

工业控制系统信息安全自查表

工业控制系统信息安全自查表_第1页
1/11
工业控制系统信息安全自查表_第2页
2/11
工业控制系统信息安全自查表_第3页
3/11
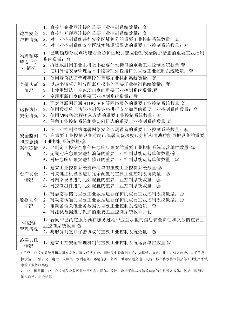
附件工业控制系统信息安全自查表填 表 说 明一、组成结构本表包含三个分表:(1)工业控制系统信息安全检查情况汇总表(2)工业控制系统运营单位基本情况表(3)工业控制系统信息安全自查表二、填写对象各分表填写责任人如下:(1)工业控制系统信息安全检查情况汇总表:由各地经济和信息化主管部门指定专人负责汇总填写.(2)工业控制系统运营单位基本情况表:由各工业控制系统运营单位指定专人负责填写.(3)工业控制系统信息安全自查表:由工业控制系统运营单位的各工业控制系统负责人填写.表 1 工业控制系统信息安全检查情况汇总表市州名称基本情况重要工业控制系统 1运营单位总数:家重要工业控制系统总数:套系统构成情况类型设备国内品牌国外品牌工业生产控制设备可逻辑编程控制器(PLC)台台分布式控制系统(DCS)台台远程终端设备(RTU)台台数控机床台台工业机器人台台智能仪表台台其它台台工业网络通信设备工业交换机台台工业路由器台台串口服务器台台其它台台工业主机设备工业主机 2台台组态软件&数据采集与监控系统(SCADA)软件套套工业数据库套套其它台台工业生产信息系统制造执行系统(MES)套套ERP 管理系统套套工业云套套其它套套工业网络安全设备工业防火墙台台工业网闸台台主机安全防护设备台台其它台台安全软件选择与管理情况1、安装防病毒软件或应用程序白名单软件的重要工业控制系统数量:套2、病毒库或白名单规则及时更新的重要工业控制系统数量:套3、定期对工业控制系统进行查杀的重要工业控制系统数量:套4、已建立防病毒和恶意软件入侵管理机制的重要工业控制系统数量:套配置和补丁管理情况1、已建立工业控制网络安全配置策略的重要工业控制系统数量:套2、已建立工业主机安全配置策略的重要工业控制系统数量:套3、已建立工业控制设备安全配置策略的重要工业控制系统数量:套4、已建立工业控制系统配置清单的重要工业控制系统数量:套5、定期对配置清单进行更新和维护的重要工业控制系统数量:套6、及时修复重大工控安全漏洞的重要工业控制系统数量:套边界安全防护情况1、直接与企业网连接的重要工业控制系统数量:套2、直接与互联网连接的重要工业控制系统数量:套3、对工业控制系统进行安全区域划分的重要工业控制系统数量:套4、对工业控制系统安全区域实施逻辑隔离的重要工业控制系统数量:套物理和环境安全防护情况1、已明确划分重点物理安全防护区域并建立物理安全防护措施的重要工业控制系统数量:套2、拆除或封...

1、当您付费下载文档后,您只拥有了使用权限,并不意味着购买了版权,文档只能用于自身使用,不得用于其他商业用途(如 [转卖]进行直接盈利或[编辑后售卖]进行间接盈利)。
2、本站所有内容均由合作方或网友上传,本站不对文档的完整性、权威性及其观点立场正确性做任何保证或承诺!文档内容仅供研究参考,付费前请自行鉴别。
3、如文档内容存在违规,或者侵犯商业秘密、侵犯著作权等,请点击“违规举报”。

碎片内容

工业控制系统信息安全自查表

您可能关注的文档

范哲铺+ 关注
实名认证
内容提供者

想你所想,急你所急,你需要的都在店铺里可以找到。

确认删除?
VIP
微信客服
  • 扫码咨询
会员Q群
  • 会员专属群点击这里加入QQ群
客服邮箱
回到顶部