电脑桌面
添加小米粒文库到电脑桌面
安装后可以在桌面快捷访问

2025年人教版化学必修二第一章知识点总结40575电子教案

2025年人教版化学必修二第一章知识点总结40575电子教案_第1页
1/7
2025年人教版化学必修二第一章知识点总结40575电子教案_第2页
2/7
2025年人教版化学必修二第一章知识点总结40575电子教案_第3页
3/7
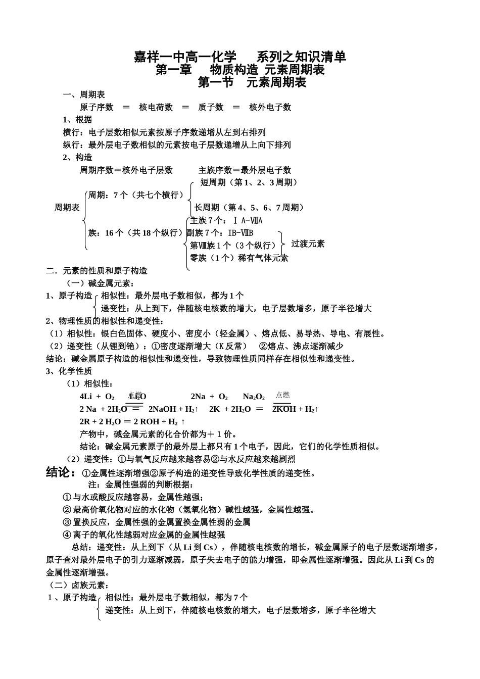
嘉祥一中高一化学 系列之知识清单 第一章 物质构造 元素周期表第一节 元素周期表一、周期表原子序数 = 核电荷数 = 质子数 = 核外电子数1、根据横行:电子层数相似元素按原子序数递增从左到右排列纵行:最外层电子数相似的元素按电子层数递增从上向下排列2、构造周期序数=核外电子层数 主族序数=最外层电子数 短周期(第 1、2、3 周期) 周期:7 个(共七个横行) 周期表 长周期(第 4、5、6、7 周期) 主族 7 个:Ⅰ A-ⅦA族:16 个(共 18 个纵行)副族 7 个:IB-ⅦB 第Ⅷ族 1 个(3 个纵行) 零族(1 个)稀有气体元素二.元素的性质和原子构造(一)碱金属元素:1、原子构造 相似性:最外层电子数相似,都为 1 个递变性:从上到下,伴随核电核数的增大,电子层数增多,原子半径增大2、物理性质的相似性和递变性:(1)相似性:银白色固体、硬度小、密度小(轻金属)、熔点低、易导热、导电、有展性。(2)递变性(从锂到铯):①密度逐渐增大(K 反常) ②熔点、沸点逐渐减少结论:碱金属原子构造的相似性和递变性,导致物理性质同样存在相似性和递变性。3、化学性质(1)相似性:4Li + O2 Li2O 2Na + O2 Na2O2 2 Na + 2H2O = 2NaOH + H2↑ 2K + 2H2O = 2KOH + H2↑ 2R + 2 H2O = 2 ROH + H2 ↑产物中,碱金属元素的化合价都为+1价。结论:碱金属元素原子的最外层上都只有 1 个电子,因此,它们的化学性质相似。(2)递变性:①与氧气反应越来越容易②与水反应越来越剧烈结论:①金属性逐渐增强②原子构造的递变性导致化学性质的递变性。 注:金属性强弱的判断根据:① 与水或酸反应越容易,金属性越强;② 最高价氧化物对应的水化物(氢氧化物)碱性越强,金属性越强。③ 置换反应,金属性强的金属置换金属性弱的金属④ 离子的氧化性越弱对应金属的金属性越强总结:递变性:从上到下(从 Li 到 Cs),伴随核电核数的增长,碱金属原子的电子层数逐渐增多,原子查对最外层电子的引力逐渐减弱,原子失去电子的能力增强,即金属性逐渐增强。因此从 Li 到 Cs 的金属性逐渐增强。(二)卤族元素:1、原子构造 相似性:最外层电子数相似,都为 7 个递变性:从上到下,伴随核电核数的增大,电子层数增多,原子半径增大点燃点燃过渡元素2.物理性质的递变性:(从F 2到I 2)(1)卤素单质的颜色逐渐加深;(2)密度逐渐增大;(3)单质...

1、当您付费下载文档后,您只拥有了使用权限,并不意味着购买了版权,文档只能用于自身使用,不得用于其他商业用途(如 [转卖]进行直接盈利或[编辑后售卖]进行间接盈利)。
2、本站所有内容均由合作方或网友上传,本站不对文档的完整性、权威性及其观点立场正确性做任何保证或承诺!文档内容仅供研究参考,付费前请自行鉴别。
3、如文档内容存在违规,或者侵犯商业秘密、侵犯著作权等,请点击“违规举报”。

碎片内容

2025年人教版化学必修二第一章知识点总结40575电子教案

您可能关注的文档

确认删除?
VIP
微信客服
  • 扫码咨询
会员Q群
  • 会员专属群点击这里加入QQ群
客服邮箱
回到顶部