电脑桌面
添加小米粒文库到电脑桌面
安装后可以在桌面快捷访问

工程开工前所需资料

工程开工前所需资料_第1页
1/10
工程开工前所需资料_第2页
2/10
工程开工前所需资料_第3页
3/10
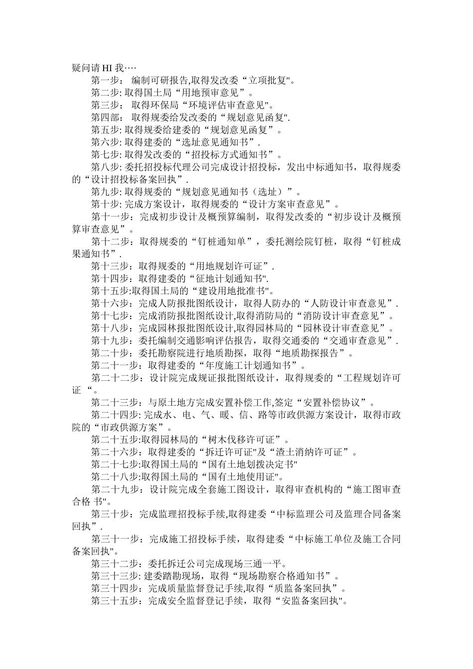
工程开工前所需资料一、施工单位向监理提供的资料1、 质量保证体系{企业资质、营业执照、管理人员证件、特种人员上岗证、结构图}2、 工程开工/复工报审表(注意监理须总监签字盖章)3、 施工组织设计(须报表—报审表、报审卡;监理需盖章)、施工方案、回填土方案、临时用电安全施工组织设计、摸板、脚手架施工组织设计、填充墙砌体施工组织设计、塔吊施工组织设计6、 预算书、招投标文件7、 放线记录(定位放线记录报审—测绘院;基槽放线;施工放线、)8、 设计交底及图纸会审记录9、 工程施工进度计划10、安全报监书11、大型设备报审—塔吊、搅拌机、混凝土泵、升降机12、塔吊、升降机等大型设备施工方案13、主要专业工种:测量工、钢筋工、起重工、电焊工、架子工、电工、水暖工、抹灰工、管道工、木工、混凝土工、瓦工14、地基与基础、主体分部工程、单位工程等验收资料(需总监签字)17、分包单位有关资料18、房屋建筑工程质量保修书19、技术交底砌砖20、中标通知书21、营业执照、甲方向监理方提供的开工前资料1、 建设施工许可证2、 建设规划许可证3、 地基勘探报告4、 施工合同5、 施工图纸6、 建设工程质量监督书7、 中标通知书8、 防雷资料二、监理资料1、 委托监理合同、中标通知书、营业执照、企业资质、2、 监理质量保证体系与监理规划(总监编制、单位技术负责人审批)、(监理工程师证件、监理员证件、组织结构框架)、3、 监理细则、安全文明监理细则(专业监理工程师编制、总监审批)4、 旁站监理方案(专业监理工程师编制、总监审批)5、 监理技术交底6、 业主委托书7、 监理单位总监授权书8、 见证取样、监理抽检、混凝土与砂浆记录汇总表施工阶段的监理资料应包括以下内容:1、 施工合同文件及委托监理合同2、 勘察设计文件3、 监理规划4、 监理实施细则5、 分包单位资格报审表6、 设计交底与图纸会审会议纪要7、 施工组织设计(方案)报审表8、 工程开工/复工报审表及工程暂停令9、 测量核验材料10、工程进度计划11、工程材料、构配件、设备的质量证明文件12、检查试验资料13、工程变更资料14、隐蔽工程验收资料15、工程计量单和工程款支付证书16、监理工程师通知单17、监理工作联系单18、报验申请表19、会议纪要20、往来函件21、监理日记22、监理月报23、质量缺陷与事故的处理文件24、分部工程、单位工程等验收资料25、索赔文件资料26、竣工结算审核意见书27、工程项目施工阶段质量评估报告等专题...

1、当您付费下载文档后,您只拥有了使用权限,并不意味着购买了版权,文档只能用于自身使用,不得用于其他商业用途(如 [转卖]进行直接盈利或[编辑后售卖]进行间接盈利)。
2、本站所有内容均由合作方或网友上传,本站不对文档的完整性、权威性及其观点立场正确性做任何保证或承诺!文档内容仅供研究参考,付费前请自行鉴别。
3、如文档内容存在违规,或者侵犯商业秘密、侵犯著作权等,请点击“违规举报”。

碎片内容

工程开工前所需资料

您可能关注的文档

确认删除?
VIP
微信客服
  • 扫码咨询
会员Q群
  • 会员专属群点击这里加入QQ群
客服邮箱
回到顶部