电脑桌面
添加小米粒文库到电脑桌面
安装后可以在桌面快捷访问

工程管理部资料员管理制度

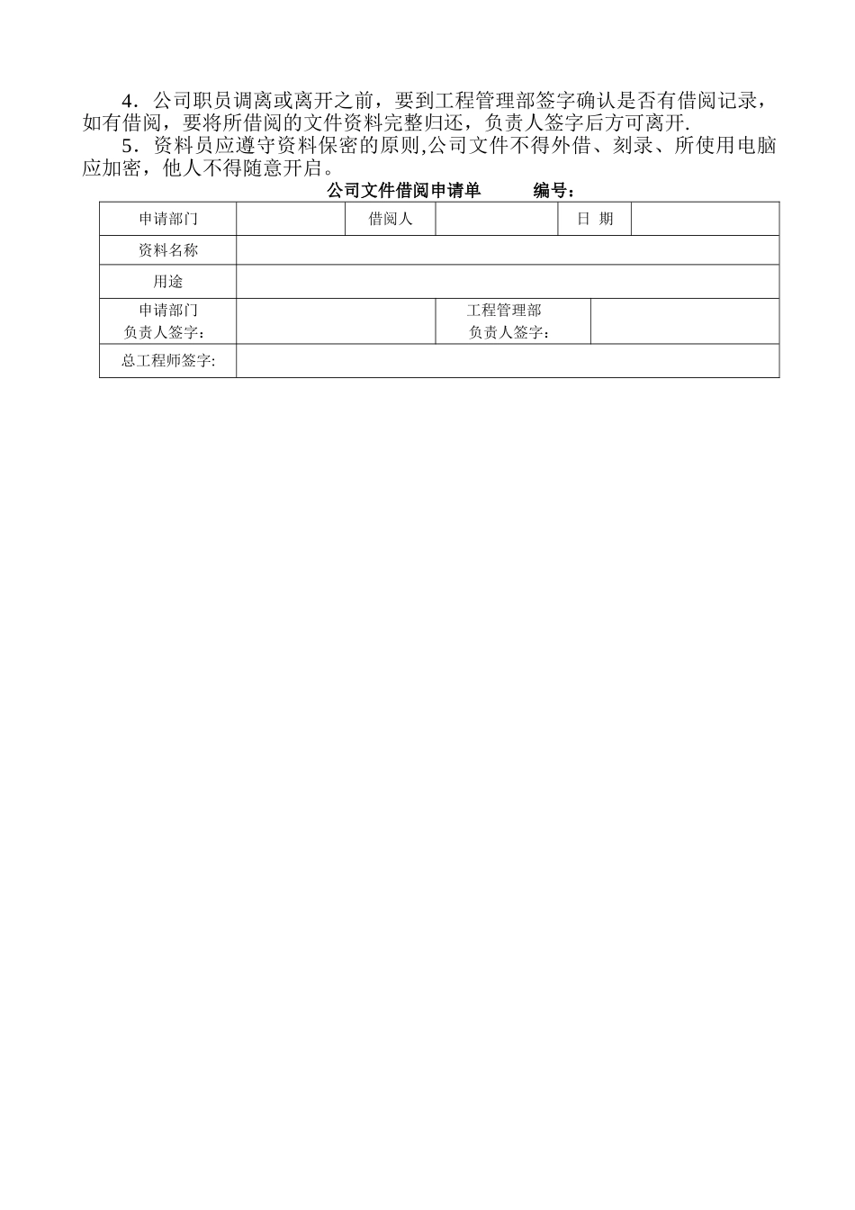
工程管理部资料员管理制度_第1页
1/3
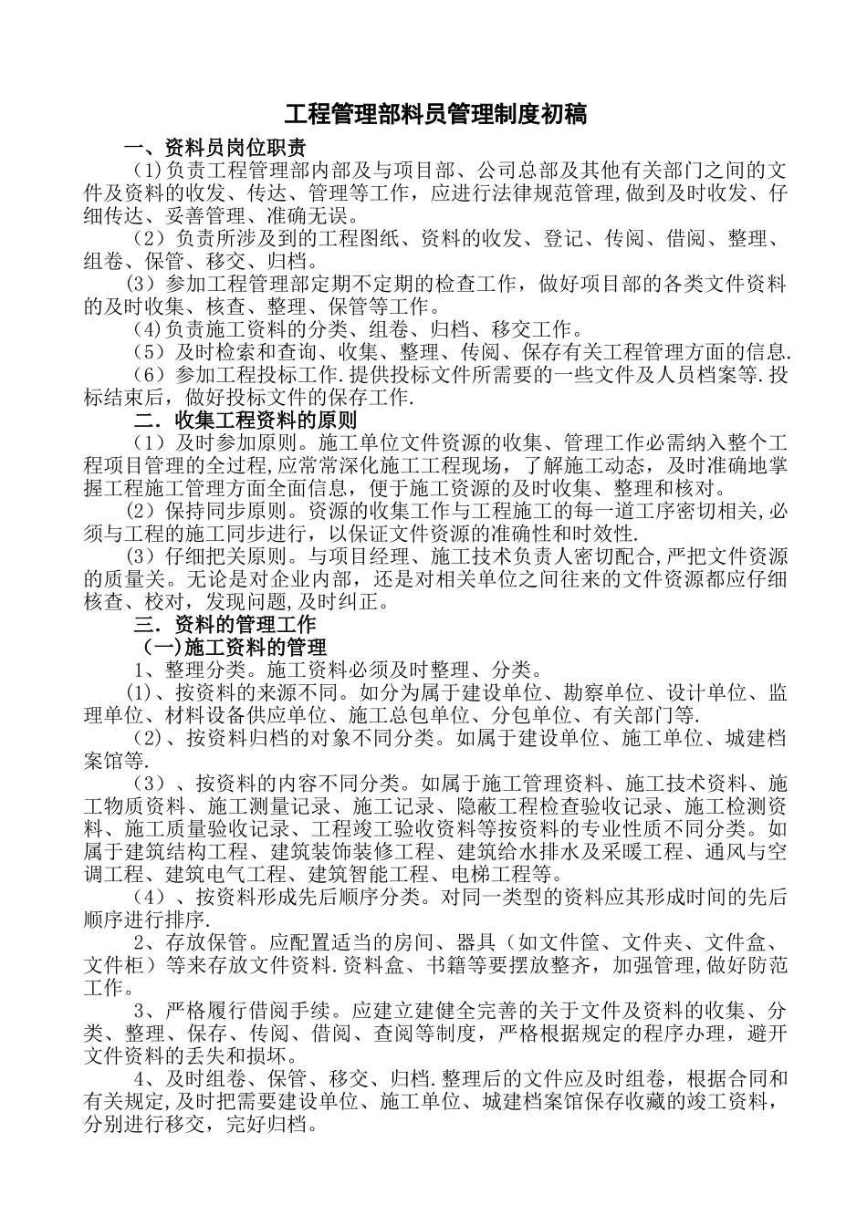
工程管理部资料员管理制度_第2页
2/3
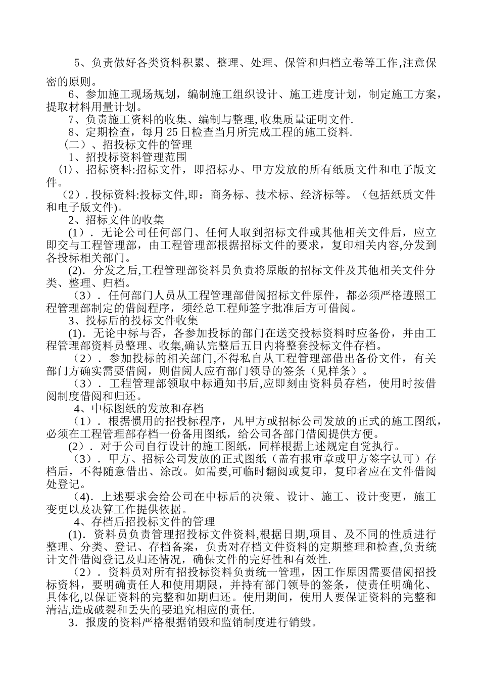
工程管理部资料员管理制度_第3页
3/3
工程管理部料员管理制度初稿一、资料员岗位职责(1)负责工程管理部内部及与项目部、公司总部及其他有关部门之间的文件及资料的收发、传达、管理等工作,应进行法律规范管理,做到及时收发、仔细传达、妥善管理、准确无误。(2)负责所涉及到的工程图纸、资料的收发、登记、传阅、借阅、整理、组卷、保管、移交、归档。(3)参加工程管理部定期不定期的检查工作,做好项目部的各类文件资料的及时收集、核查、整理、保管等工作。(4)负责施工资料的分类、组卷、归档、移交工作。(5)及时检索和查询、收集、整理、传阅、保存有关工程管理方面的信息.(6)参加工程投标工作.提供投标文件所需要的一些文件及人员档案等.投标结束后,做好投标文件的保存工作.二.收集工程资料的原则(1)及时参加原则。施工单位文件资源的收集、管理工作必需纳入整个工程项目管理的全过程,应常常深化施工工程现场,了解施工动态,及时准确地掌握工程施工管理方面全面信息,便于施工资源的及时收集、整理和核对。(2)保持同步原则。资源的收集工作与工程施工的每一道工序密切相关,必须与工程的施工同步进行,以保证文件资源的准确性和时效性.(3)仔细把关原则。与项目经理、施工技术负责人密切配合,严把文件资源的质量关。无论是对企业内部,还是对相关单位之间往来的文件资源都应仔细核查、校对,发现问题,及时纠正。三.资料的管理工作(一)施工资料的管理1、整理分类。施工资料必须及时整理、分类。(1)、按资料的来源不同。如分为属于建设单位、勘察单位、设计单位、监理单位、材料设备供应单位、施工总包单位、分包单位、有关部门等.(2)、按资料归档的对象不同分类。如属于建设单位、施工单位、城建档案馆等.(3)、按资料的内容不同分类。如属于施工管理资料、施工技术资料、施工物质资料、施工测量记录、施工记录、隐蔽工程检查验收记录、施工检测资料、施工质量验收记录、工程竣工验收资料等按资料的专业性质不同分类。如属于建筑结构工程、建筑装饰装修工程、建筑给水排水及采暖工程、通风与空调工程、建筑电气工程、建筑智能工程、电梯工程等。(4)、按资料形成先后顺序分类。对同一类型的资料应其形成时间的先后顺序进行排序.2、存放保管。应配置适当的房间、器具(如文件筐、文件夹、文件盒、文件柜)等来存放文件资料.资料盒、书籍等要摆放整齐,加强管理,做好防范工作。3、严格履行借阅手续。应建立建健全完善的关于文件及资料的收集、分类、整理、保存、传...

1、当您付费下载文档后,您只拥有了使用权限,并不意味着购买了版权,文档只能用于自身使用,不得用于其他商业用途(如 [转卖]进行直接盈利或[编辑后售卖]进行间接盈利)。
2、本站所有内容均由合作方或网友上传,本站不对文档的完整性、权威性及其观点立场正确性做任何保证或承诺!文档内容仅供研究参考,付费前请自行鉴别。
3、如文档内容存在违规,或者侵犯商业秘密、侵犯著作权等,请点击“违规举报”。

碎片内容

工程管理部资料员管理制度

您可能关注的文档

确认删除?
VIP
微信客服
  • 扫码咨询
会员Q群
  • 会员专属群点击这里加入QQ群
客服邮箱
回到顶部