电脑桌面
添加小米粒文库到电脑桌面
安装后可以在桌面快捷访问

工程项目施工规范

工程项目施工规范_第1页
1/3
工程项目施工规范_第2页
2/3
工程项目施工规范_第3页
3/3
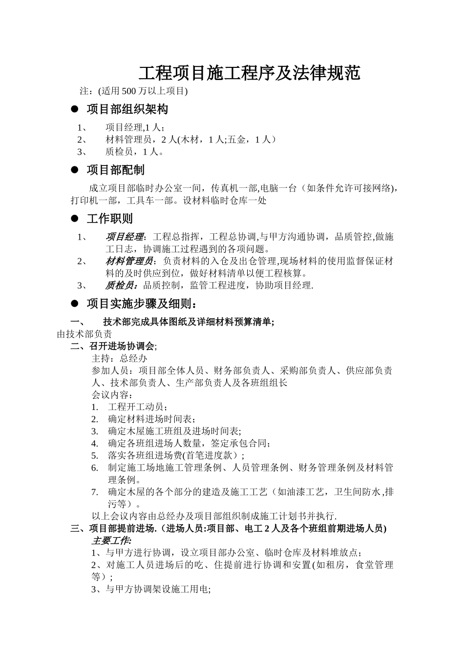
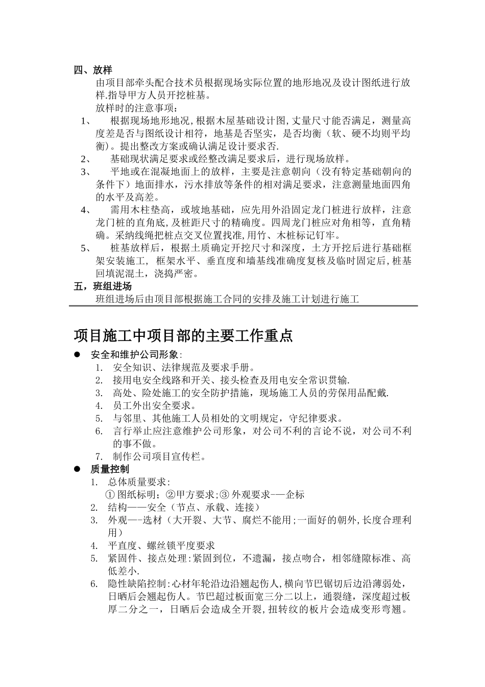
工程项目施工程序及法律规范注:(适用 500 万以上项目) 项目部组织架构1、项目经理,1 人;2、材料管理员,2 人(木材,1 人;五金,1 人)3、质检员,1 人。 项目部配制成立项目部临时办公室一间,传真机一部,电脑一台(如条件允许可接网络),打印机一部,工具车一部。设材料临时仓库一处 工作职则1、项目经理:工程总指挥,工程总协调,与甲方沟通协调,品质管控,做施工日志,协调施工过程遇到的各项问题。2、材料管理员:负责材料的入仓及出仓管理,现场材料的使用监督保证材料的及时供应到位,做好材料清单以便工程核算。3、质检员:品质控制,监管工程进度,协助项目经理. 项目实施步骤及细则:一、技术部完成具体图纸及详细材料预算清单;由技术部负责二、召开进场协调会;主持:总经办参加人员:项目部全体人员、财务部负责人、采购部负责人、供应部负责人、技术部负责人、生产部负责人及各班组组长会议内容:1.工程开工动员;2.确定材料进场时间表;3.确定木屋施工班组及进场时间表;4.确定各班组进场人数量,签定承包合同;5.落实各班组进场费(首笔进度款);6.制定施工场地施工管理条例、人员管理条例、财务管理条例及材料管理条例。7.确定木屋的各个部分的建造及施工工艺(如油漆工艺,卫生间防水 ,排污等)。以上会议内容由总经办及项目部组织制成施工计划书并执行.三、项目部提前进场.(进场人员:项目部、电工 2 人及各个班组前期进场人员)主要工作:1、与甲方进行协调,设立项目部办公室、临时仓库及材料堆放点;2、对施工人员进场后的吃、住提前进行协调和安置(如租房,食堂管理等);3、与甲方协调架设施工用电;四、放样由项目部牵头配合技术员根据现场实际位置的地形地况及设计图纸进行放样.指导甲方人员开挖桩基。放样时的注意事项:1、根据现场地形地况,根据木屋基础设计图,丈量尺寸能否满足,测量高度差是否与图纸设计相符,地基是否坚实,是否均衡(软、硬不均则平均衡)。提出整改方案或确认满足设计要求否.2、基础现状满足要求或经整改满足要求后,进行现场放样。3、平地或在混凝地面上的放样,主要是注意朝向(没有特定基础朝向的条件下)地面排水,污水排放等条件的相对满足要求,注意测量地面四角的水平及高差。4、需用木柱垫高,或坡地基础,应先用外沿固定龙门桩进行放样,注意龙门桩的直角底,及桩距尺寸的精确度。四周龙门桩应对角相等,直角精确。采纳线绳把桩点交叉位置找准,用竹、木桩标记钉牢。5、桩基...

1、当您付费下载文档后,您只拥有了使用权限,并不意味着购买了版权,文档只能用于自身使用,不得用于其他商业用途(如 [转卖]进行直接盈利或[编辑后售卖]进行间接盈利)。
2、本站所有内容均由合作方或网友上传,本站不对文档的完整性、权威性及其观点立场正确性做任何保证或承诺!文档内容仅供研究参考,付费前请自行鉴别。
3、如文档内容存在违规,或者侵犯商业秘密、侵犯著作权等,请点击“违规举报”。

碎片内容

工程项目施工规范

确认删除?
VIP
微信客服
  • 扫码咨询
会员Q群
  • 会员专属群点击这里加入QQ群
客服邮箱
回到顶部