电脑桌面
添加小米粒文库到电脑桌面
安装后可以在桌面快捷访问

常态化录播系统解决方案

常态化录播系统解决方案_第1页
1/4
常态化录播系统解决方案_第2页
2/4
常态化录播系统解决方案_第3页
3/4
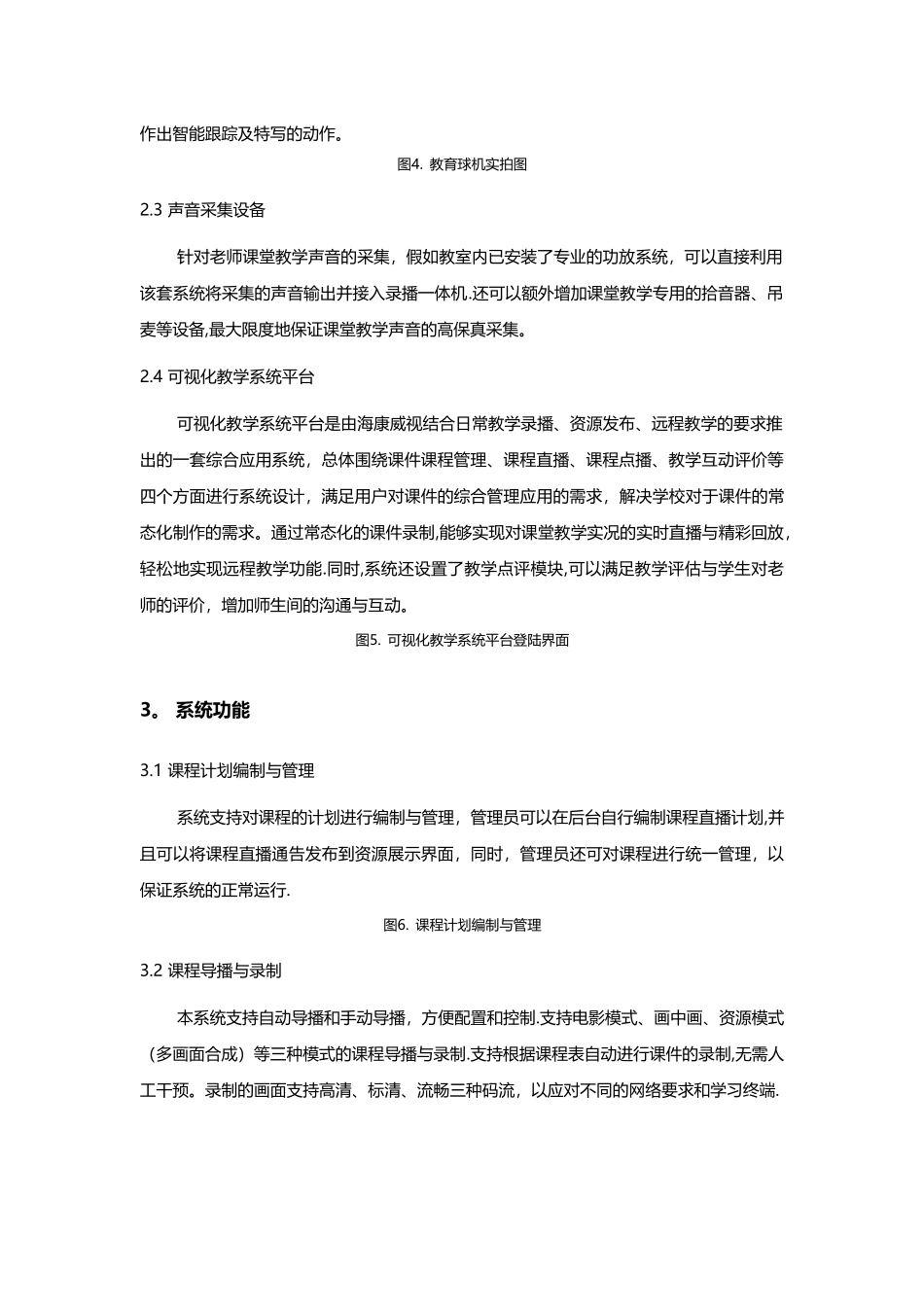
常态化录播系统解决方案1. 系统整体设计框架海康威视常态化教学录播系统主要由高清录播一体机、教育球机、音频采集设备及可视化教学系统平台软件构成。一般情况下,在一个标准的教室里,需要安装两个摄像机(教育球机:具备智能跟踪及智能放大缩放功能),分别对老师授课过程及学生听课过程进行视频图像采集.同时,在靠近讲台处还需要安装拾音设备,用于课堂教学的声音完整地进行采集。另外,在前端教室还需要安装一台高清录播一体机,该设备既支持图像及声音采集设备的接入,同时也支持各类教学资源(教学 ppt 等)的 VGA 信号接入,通过对各类信号的整合,该设备可实现对课堂教学的全过程录制,生成高质量的教学视频课件,最后通过可视化教学系统平台将资源进行综合发布。图1. 系统整体设计架构2。 系统组成海康威视常态化教学录播系统由硬件及软件两部分组成,其中硬件主要包含高清录播一体机、视频图像采集设备(教育球机)、课堂教学音频采集(音响系统、吊麦、拾音器)及可视化教学系统平台构成.2。1 高清录播一体机海康威视推出的高清录播一体机产品集成了各种先进的信息技术,同时结合了教育教学领域的实际情况和需求,集课件录制、声音合成于一体,可以轻松地满足常态化教学录播的需求。图2. 设计理念图3. 高清录播一体机开启界面2。2 视频图像采集设备(教育球机)考虑到老师课堂教学的需要,老师常常会在讲台上来回走动,并且常常会与学生互动。海康威视推出了带智能跟踪的教育球机,该设备内嵌智能分析算法,当老师授课时有较大的位置挪动或者当学生有起立回答问题或答问结束坐下时,教育球机会自动检测分析,并对此作出智能跟踪及特写的动作。图4. 教育球机实拍图2.3 声音采集设备针对老师课堂教学声音的采集,假如教室内已安装了专业的功放系统,可以直接利用该套系统将采集的声音输出并接入录播一体机.还可以额外增加课堂教学专用的拾音器、吊麦等设备,最大限度地保证课堂教学声音的高保真采集。2.4 可视化教学系统平台可视化教学系统平台是由海康威视结合日常教学录播、资源发布、远程教学的要求推出的一套综合应用系统,总体围绕课件课程管理、课程直播、课程点播、教学互动评价等四个方面进行系统设计,满足用户对课件的综合管理应用的需求,解决学校对于课件的常态化制作的需求。通过常态化的课件录制,能够实现对课堂教学实况的实时直播与精彩回放,轻松地实现远程教学功能.同时,系统还设置了教学点评模块,可以满足教学评估与学...

1、当您付费下载文档后,您只拥有了使用权限,并不意味着购买了版权,文档只能用于自身使用,不得用于其他商业用途(如 [转卖]进行直接盈利或[编辑后售卖]进行间接盈利)。
2、本站所有内容均由合作方或网友上传,本站不对文档的完整性、权威性及其观点立场正确性做任何保证或承诺!文档内容仅供研究参考,付费前请自行鉴别。
3、如文档内容存在违规,或者侵犯商业秘密、侵犯著作权等,请点击“违规举报”。

碎片内容

常态化录播系统解决方案

您可能关注的文档

确认删除?
VIP
微信客服
  • 扫码咨询
会员Q群
  • 会员专属群点击这里加入QQ群
客服邮箱
回到顶部