电脑桌面
添加小米粒文库到电脑桌面
安装后可以在桌面快捷访问

建筑企业项目薪酬管理办法VIP专享

建筑企业项目薪酬管理办法_第1页
1/4
建筑企业项目薪酬管理办法_第2页
2/4
建筑企业项目薪酬管理办法_第3页
3/4
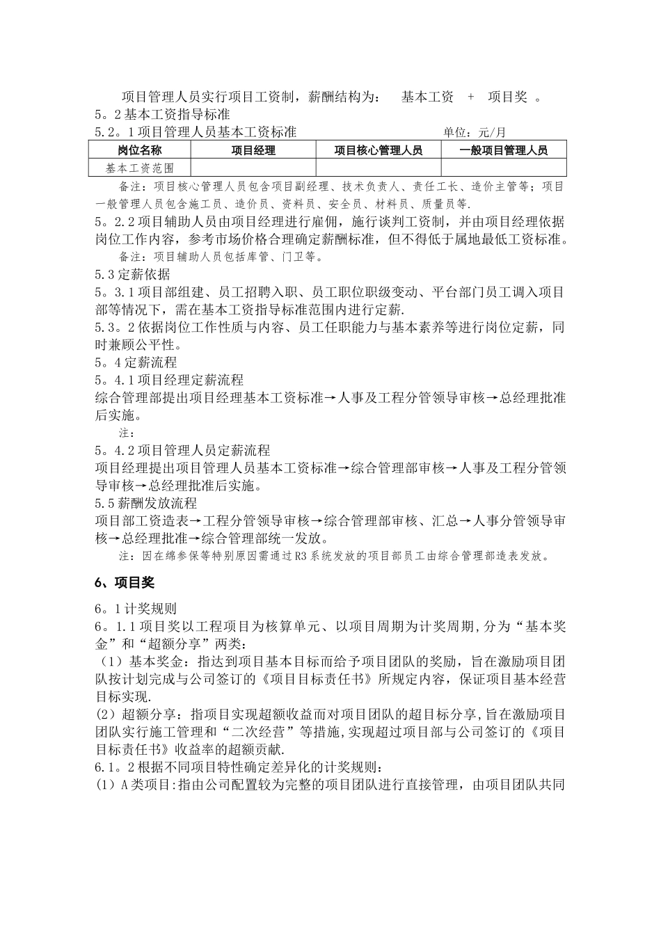
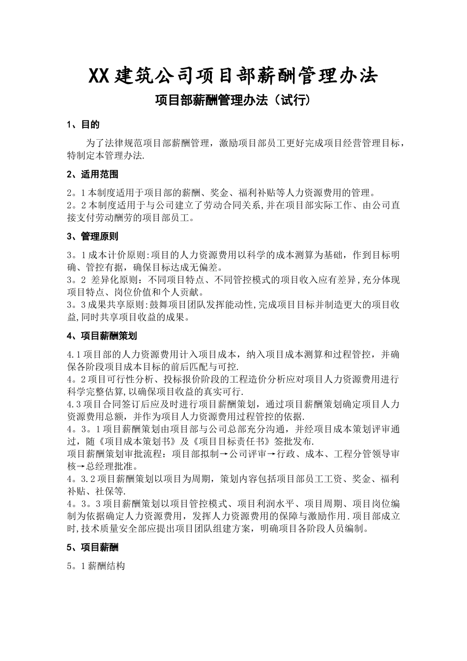
XX 建筑公司项目部薪酬管理办法项目部薪酬管理办法(试行)1、目的为了法律规范项目部薪酬管理,激励项目部员工更好完成项目经营管理目标,特制定本管理办法.2、适用范围 2。1 本制度适用于项目部的薪酬、奖金、福利补贴等人力资源费用的管理。2。2 本制度适用于与公司建立了劳动合同关系,并在项目部实际工作、由公司直接支付劳动酬劳的项目部员工。3、管理原则3。1 成本计价原则:项目的人力资源费用以科学的成本测算为基础,作到目标明确、管控有据,确保目标达成无偏差。3。2 差异化原则:不同项目特点、不同管控模式的项目收入应有差异,充分体现项目特点、岗位价值和个人贡献。3。3 成果共享原则:鼓舞项目团队发挥能动性,完成项目目标并制造更大的项目收益,同时共享项目收益的成果。4、项目薪酬策划4.1 项目部的人力资源费用计入项目成本,纳入项目成本测算和过程管控,并确保各阶段项目成本目标的前后匹配与可控.4。2 项目可行性分析、投标报价阶段的工程造价分析应对项目人力资源费用进行科学完整估算,以确保项目收益的真实可行.4.3 项目合同签订后应及时进行项目薪酬策划,通过项目薪酬策划确定项目人力资源费用总额,并作为项目人力资源费用过程管控的依据.4。3。1 项目薪酬策划由项目部与公司总部充分沟通,并经项目成本策划评审通过,随《项目成本策划书》及《项目目标责任书》签批发布.项目薪酬策划审批流程:项目部拟制→公司评审→行政、成本、工程分管领导审核→总经理批准。4。3.2 项目薪酬策划以项目为周期,策划内容包括项目部员工工资、奖金、福利补贴、社保等.4。3。3 项目薪酬策划以项目管控模式、项目利润水平、项目周期、项目岗位编制为依据确定人力资源费用,发挥人力资源费用的保障与激励作用.项目部成立时,技术质量安全部应提出项目团队组建方案,明确项目各阶段人员编制。5、项目薪酬5。1 薪酬结构项目管理人员实行项目工资制,薪酬结构为: 基本工资 + 项目奖 。5。2 基本工资指导标准5.2。1 项目管理人员基本工资标准 单位:元/月岗位名称项目经理项目核心管理人员一般项目管理人员基本工资范围备注:项目核心管理人员包含项目副经理、技术负责人、责任工长、造价主管等;项目一般管理人员包含施工员、造价员、资料员、安全员、材料员、质量员等.5。2.2 项目辅助人员由项目经理进行雇佣,施行谈判工资制,并由项目经理依据岗位工作内容,参考市场价格合理确定薪酬标准,但不得低于属地最低工资标...

1、当您付费下载文档后,您只拥有了使用权限,并不意味着购买了版权,文档只能用于自身使用,不得用于其他商业用途(如 [转卖]进行直接盈利或[编辑后售卖]进行间接盈利)。
2、本站所有内容均由合作方或网友上传,本站不对文档的完整性、权威性及其观点立场正确性做任何保证或承诺!文档内容仅供研究参考,付费前请自行鉴别。
3、如文档内容存在违规,或者侵犯商业秘密、侵犯著作权等,请点击“违规举报”。

碎片内容

建筑企业项目薪酬管理办法

确认删除?
VIP
微信客服
  • 扫码咨询
会员Q群
  • 会员专属群点击这里加入QQ群
客服邮箱
回到顶部