电脑桌面
添加小米粒文库到电脑桌面
安装后可以在桌面快捷访问

建筑工程施工总承包评标办法VIP专享

建筑工程施工总承包评标办法_第1页
1/3
建筑工程施工总承包评标办法_第2页
2/3
建筑工程施工总承包评标办法_第3页
3/3
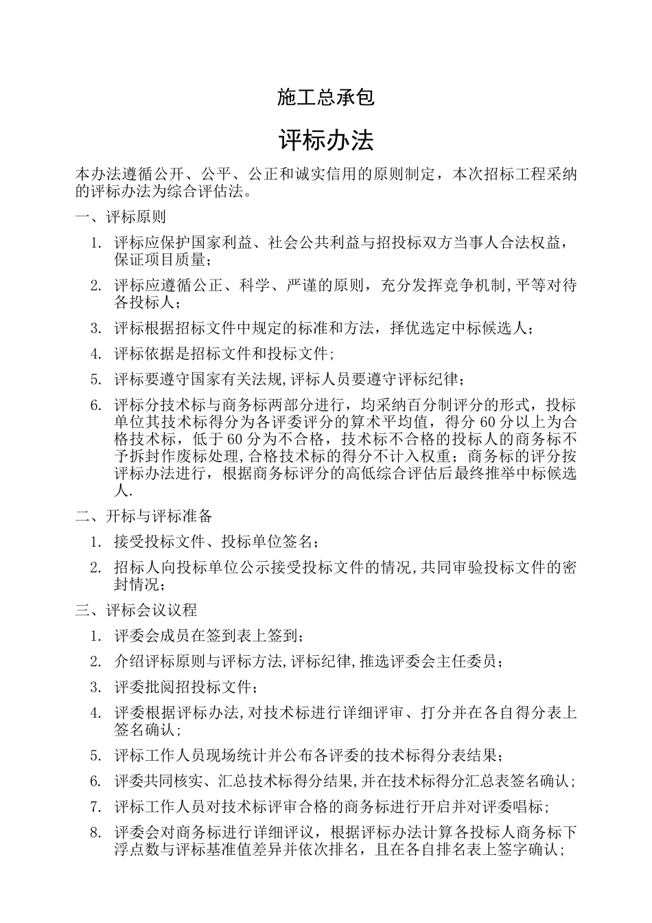
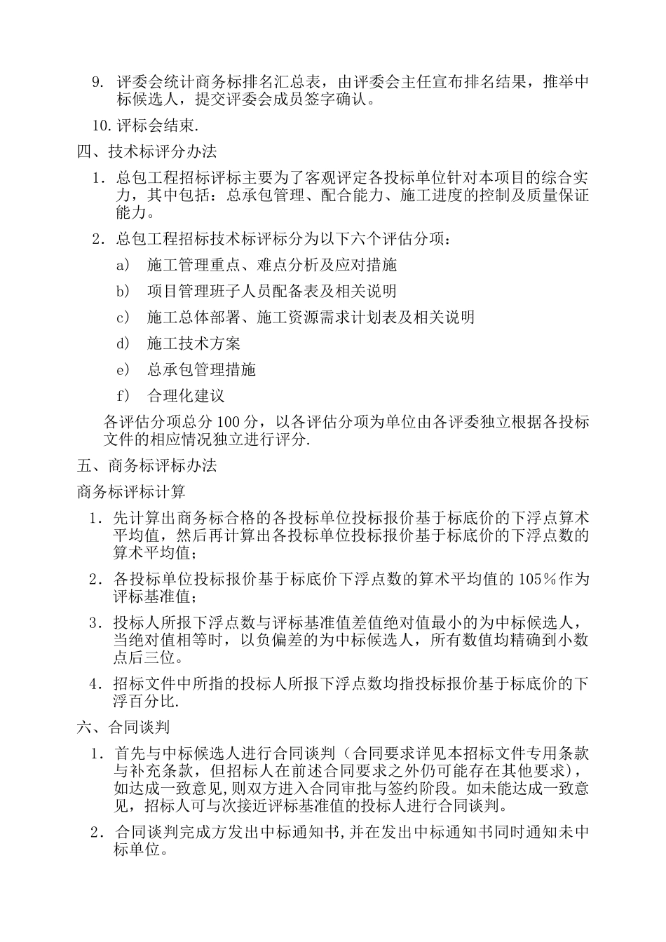
施工总承包评标办法本办法遵循公开、公平、公正和诚实信用的原则制定,本次招标工程采纳的评标办法为综合评估法。一、评标原则1. 评标应保护国家利益、社会公共利益与招投标双方当事人合法权益,保证项目质量;2. 评标应遵循公正、科学、严谨的原则,充分发挥竞争机制,平等对待各投标人;3. 评标根据招标文件中规定的标准和方法,择优选定中标候选人;4. 评标依据是招标文件和投标文件;5. 评标要遵守国家有关法规,评标人员要遵守评标纪律;6. 评标分技术标与商务标两部分进行,均采纳百分制评分的形式,投标单位其技术标得分为各评委评分的算术平均值,得分 60 分以上为合格技术标,低于 60 分为不合格,技术标不合格的投标人的商务标不予拆封作废标处理,合格技术标的得分不计入权重;商务标的评分按评标办法进行,根据商务标评分的高低综合评估后最终推举中标候选人.二、开标与评标准备1. 接受投标文件、投标单位签名;2. 招标人向投标单位公示接受投标文件的情况,共同审验投标文件的密封情况;三、评标会议议程1. 评委会成员在签到表上签到;2. 介绍评标原则与评标方法,评标纪律,推选评委会主任委员;3. 评委批阅招投标文件;4. 评委根据评标办法,对技术标进行详细评审、打分并在各自得分表上签名确认;5. 评标工作人员现场统计并公布各评委的技术标得分表结果;6. 评委共同核实、汇总技术标得分结果,并在技术标得分汇总表签名确认;7. 评标工作人员对技术标评审合格的商务标进行开启并对评委唱标;8. 评委会对商务标进行详细评议,根据评标办法计算各投标人商务标下浮点数与评标基准值差异并依次排名,且在各自排名表上签字确认;9. 评委会统计商务标排名汇总表,由评委会主任宣布排名结果,推举中标候选人,提交评委会成员签字确认。10.评标会结束.四、技术标评分办法1.总包工程招标评标主要为了客观评定各投标单位针对本项目的综合实力,其中包括:总承包管理、配合能力、施工进度的控制及质量保证能力。2.总包工程招标技术标评标分为以下六个评估分项:a)施工管理重点、难点分析及应对措施b)项目管理班子人员配备表及相关说明c)施工总体部署、施工资源需求计划表及相关说明d)施工技术方案e)总承包管理措施f)合理化建议各评估分项总分 100 分,以各评估分项为单位由各评委独立根据各投标文件的相应情况独立进行评分.五、商务标评标办法商务标评标计算1.先计算出商务标合格的各投标单位投标报价基于标底价的下浮点算术平...

1、当您付费下载文档后,您只拥有了使用权限,并不意味着购买了版权,文档只能用于自身使用,不得用于其他商业用途(如 [转卖]进行直接盈利或[编辑后售卖]进行间接盈利)。
2、本站所有内容均由合作方或网友上传,本站不对文档的完整性、权威性及其观点立场正确性做任何保证或承诺!文档内容仅供研究参考,付费前请自行鉴别。
3、如文档内容存在违规,或者侵犯商业秘密、侵犯著作权等,请点击“违规举报”。

碎片内容

建筑工程施工总承包评标办法

确认删除?
VIP
微信客服
  • 扫码咨询
会员Q群
  • 会员专属群点击这里加入QQ群
客服邮箱
回到顶部