电脑桌面
添加小米粒文库到电脑桌面
安装后可以在桌面快捷访问

建筑工程竣工验收全流程

建筑工程竣工验收全流程_第1页
1/7
建筑工程竣工验收全流程_第2页
2/7
建筑工程竣工验收全流程_第3页
3/7
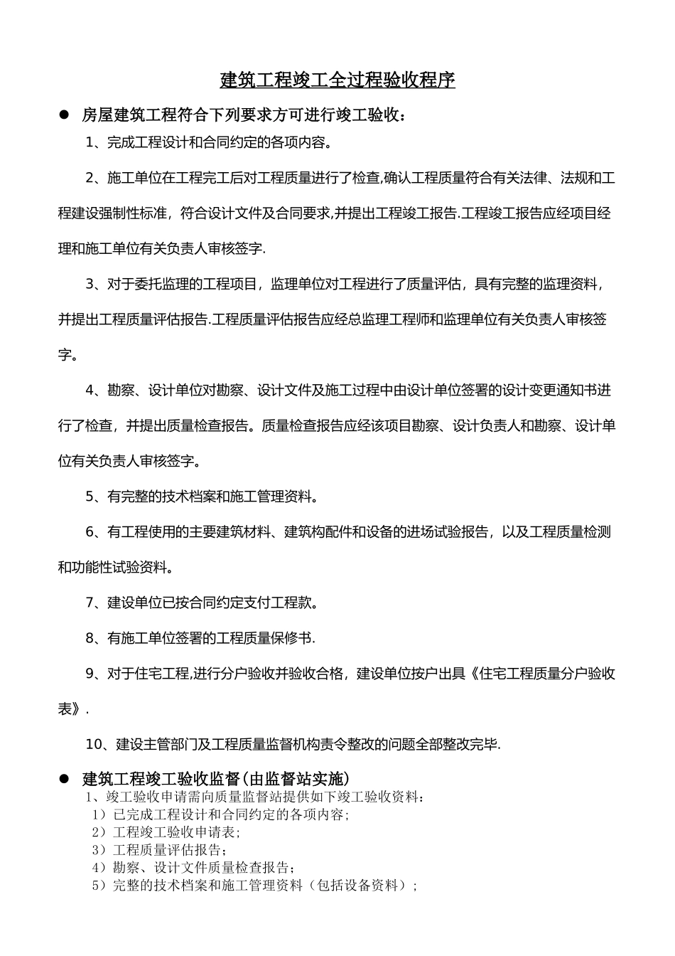
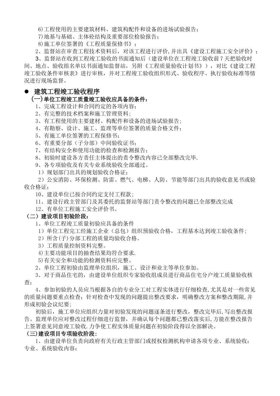
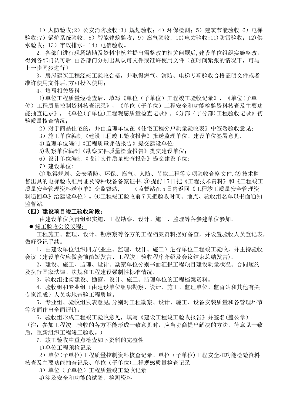
建筑工程竣工全过程验收程序 房屋建筑工程符合下列要求方可进行竣工验收:1、完成工程设计和合同约定的各项内容。2、施工单位在工程完工后对工程质量进行了检查,确认工程质量符合有关法律、法规和工程建设强制性标准,符合设计文件及合同要求,并提出工程竣工报告.工程竣工报告应经项目经理和施工单位有关负责人审核签字.3、对于委托监理的工程项目,监理单位对工程进行了质量评估,具有完整的监理资料,并提出工程质量评估报告.工程质量评估报告应经总监理工程师和监理单位有关负责人审核签字。4、勘察、设计单位对勘察、设计文件及施工过程中由设计单位签署的设计变更通知书进行了检查,并提出质量检查报告。质量检查报告应经该项目勘察、设计负责人和勘察、设计单位有关负责人审核签字。5、有完整的技术档案和施工管理资料。6、有工程使用的主要建筑材料、建筑构配件和设备的进场试验报告,以及工程质量检测和功能性试验资料。7、建设单位已按合同约定支付工程款。8、有施工单位签署的工程质量保修书.9、对于住宅工程,进行分户验收并验收合格,建设单位按户出具《住宅工程质量分户验收表》.10、建设主管部门及工程质量监督机构责令整改的问题全部整改完毕. 建筑工程竣工验收监督(由监督站实施)1、竣工验收申请需向质量监督站提供如下竣工验收资料:1)已完成工程设计和合同约定的各项内容;2)工程竣工验收申请表;3)工程质量评估报告;4)勘察、设计文件质量检查报告;5)完整的技术档案和施工管理资料(包括设备资料);6)工程使用的主要建筑材料、建筑构配件和设备的进场试验报告;7)地基与基础、主体砼结构及重要部位检验报告;8)施工单位签署的《工程质量保修书》;2、监督站在审查工程技术资料后,对该工程进行评价,并出具《建设工程施工安全评价》;3、监督站在收到工程竣工验收的书面通知后(建设单位在工程竣工验收前 7 天把验收时间、地点、验收组名单以书面通知监督站,另附《工程质量验收计划书》),对比《建设工程竣工验收条件审核表》进行审核,并对工程竣工验收组织形式、验收程序、执行验收标准等情况进行现场监督。 建筑工程竣工验收程序(一)单位工程竣工质量竣工验收应具备的条件:1、完成工程设计和合同约定的各项内容;2、有完整的技术档案和施工管理资料;3、有工程使用的主要建材、构配件和设备的进场试验报告;4、有勘察、设计、施工、监理等单位签署的质量合格文件;5、有施工单位签署的工程保修书;6、有重要分...

1、当您付费下载文档后,您只拥有了使用权限,并不意味着购买了版权,文档只能用于自身使用,不得用于其他商业用途(如 [转卖]进行直接盈利或[编辑后售卖]进行间接盈利)。
2、本站所有内容均由合作方或网友上传,本站不对文档的完整性、权威性及其观点立场正确性做任何保证或承诺!文档内容仅供研究参考,付费前请自行鉴别。
3、如文档内容存在违规,或者侵犯商业秘密、侵犯著作权等,请点击“违规举报”。

碎片内容

建筑工程竣工验收全流程

您可能关注的文档

确认删除?
VIP
微信客服
  • 扫码咨询
会员Q群
  • 会员专属群点击这里加入QQ群
客服邮箱
回到顶部