电脑桌面
添加小米粒文库到电脑桌面
安装后可以在桌面快捷访问

建设工程质量评估报告(杨)

建设工程质量评估报告(杨)_第1页
1/3
建设工程质量评估报告(杨)_第2页
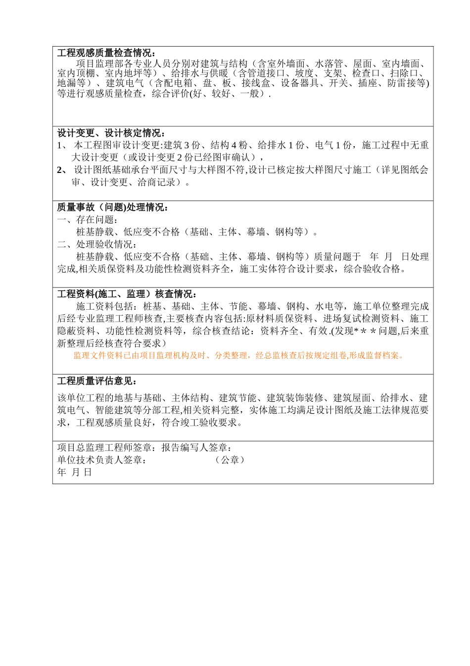
2/3
建设工程质量评估报告(杨)_第3页
3/3
监督注册号: K201 * * * * *— * * 建设工程质量评估报告工程名称:监理单位:( 公章) 说 明1、本表一式肆份,一份交建设单位,一份交施工单位,一份留存。2、要求字迹清楚,用钢笔或墨笔填写,或用计算机打印。3、本表由监理单位填写。4、评估报告中应包含建筑节能的评估内容。续表工程名称工程地址面积/层次******m2\******层结构形式框 架建筑总高度*******米开、竣工日期201*.*。**——201*.*。**工程造价*******万元建设单位勘察单位施工单位设计单位监理单位监理资质甲级工程监理情况:监理单位针对工程的特点组建项目班子,项目监理机构在总监(***)的带领下 ,各专业监理人员仔细学习设计文件、技术法律规范、标准等,熟悉本专业的施工及监督检查要点,做到事前控制,对关键部位、关键工序的隐蔽实行旁站、巡视或平行检查。具体包括:1、落实施工项目部各类人员到位情况,确保现场的项目管理人员满足施工需要。2、严把材料进场关,确保合格材料用在工程上。3、根据已批复的施工组织设计及各重要分项工程的施工方案,严把工序报验关,确保检验批、分项及分部工程验收合格。4、加大现场检查力度,对现场每道工序检查到位.5、严格按施工方所报验的进度计划检查施工完成情况,发现拖延及时要求施工单位按实际情况作出调整。确保实际进度与计划进度相符 .6、利用现场的检测器具及各种手段,不断地检查工程施工情况,按要求进行见证取样。7、对隐蔽工程和关键工序进行跟踪检验,发现问题及时以口头或书面形式提出整改 .8、在监理日记中对施工单位的施工活动和监理工作进行详细记录。9、对施工单位报送的质保资料和技术档案资料进行同步检查并签字确认.根据以上几个方面的全过程控制,工程施工进展顺利、投资、进度与质量均符合合同约定。项目监理人员及专业分工:姓名担任岗位职称学历/专业注册类别注册证号项目总监高工本科/工民建国 注土建专监工程师大专/工民建国 注安装监理工程师大专/工民建国 注土建专建助理工程师中专/工民建国 注监理过程中履行职责情况:针对本工程特征和特点,组建符合工作需要的项目监理机构.编制可行性的《监理规划》《监理细则》,审查承包单位资质,提出审查意见。主持召开监理例会。审查施工单位提交的开工报告、施工组织设计、进度计划.编写监理工作总结、监理评估报告及监理月报。核查进场材料、构配件的检测报告和质保书等原始凭证,并按规定进行见证取样...

1、当您付费下载文档后,您只拥有了使用权限,并不意味着购买了版权,文档只能用于自身使用,不得用于其他商业用途(如 [转卖]进行直接盈利或[编辑后售卖]进行间接盈利)。
2、本站所有内容均由合作方或网友上传,本站不对文档的完整性、权威性及其观点立场正确性做任何保证或承诺!文档内容仅供研究参考,付费前请自行鉴别。
3、如文档内容存在违规,或者侵犯商业秘密、侵犯著作权等,请点击“违规举报”。

碎片内容

建设工程质量评估报告(杨)

确认删除?
VIP
微信客服
  • 扫码咨询
会员Q群
  • 会员专属群点击这里加入QQ群
客服邮箱
回到顶部