电脑桌面
添加小米粒文库到电脑桌面
安装后可以在桌面快捷访问

弱电施工管理安全教育VIP专享

弱电施工管理安全教育_第1页
1/5
弱电施工管理安全教育_第2页
2/5
弱电施工管理安全教育_第3页
3/5
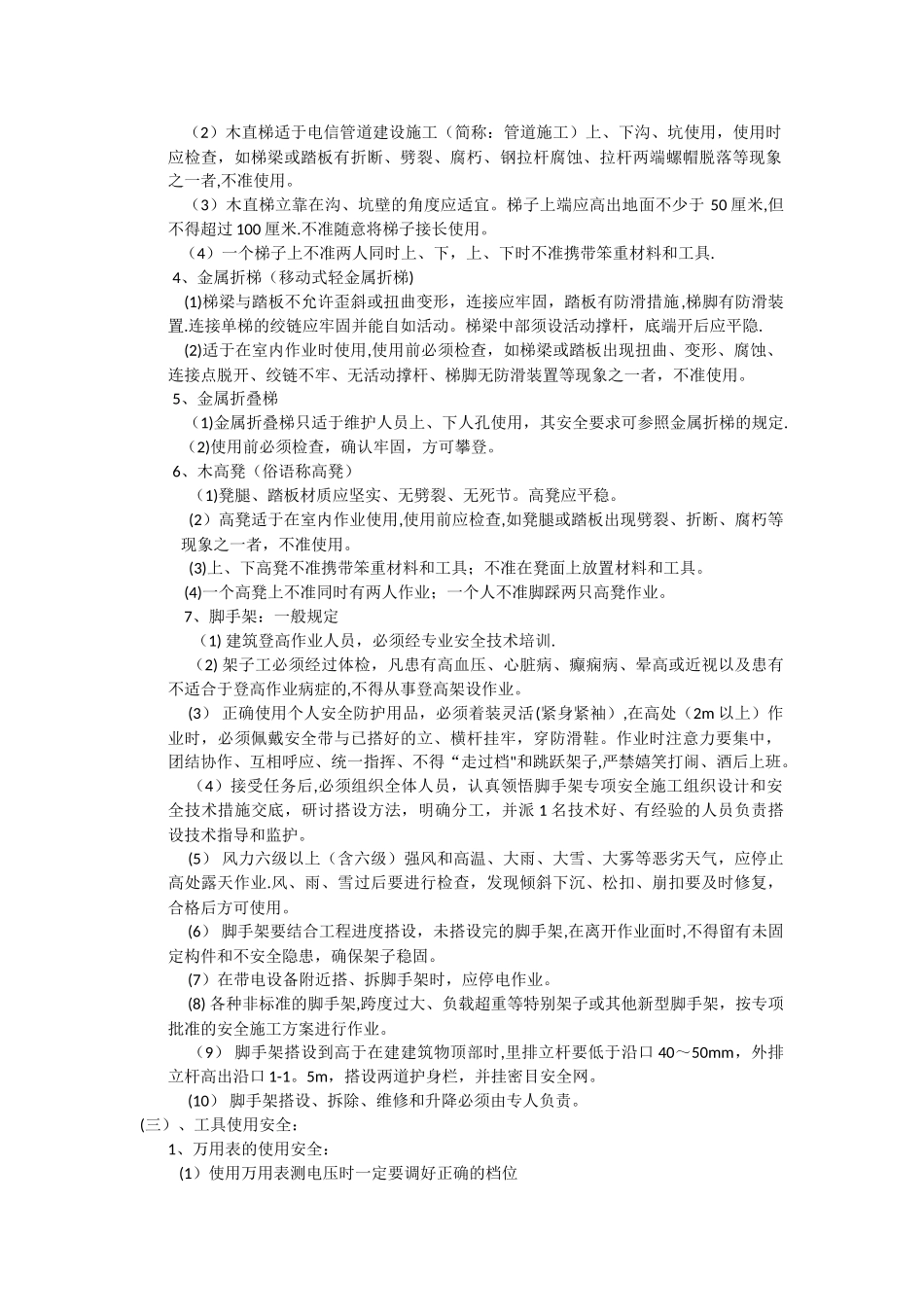
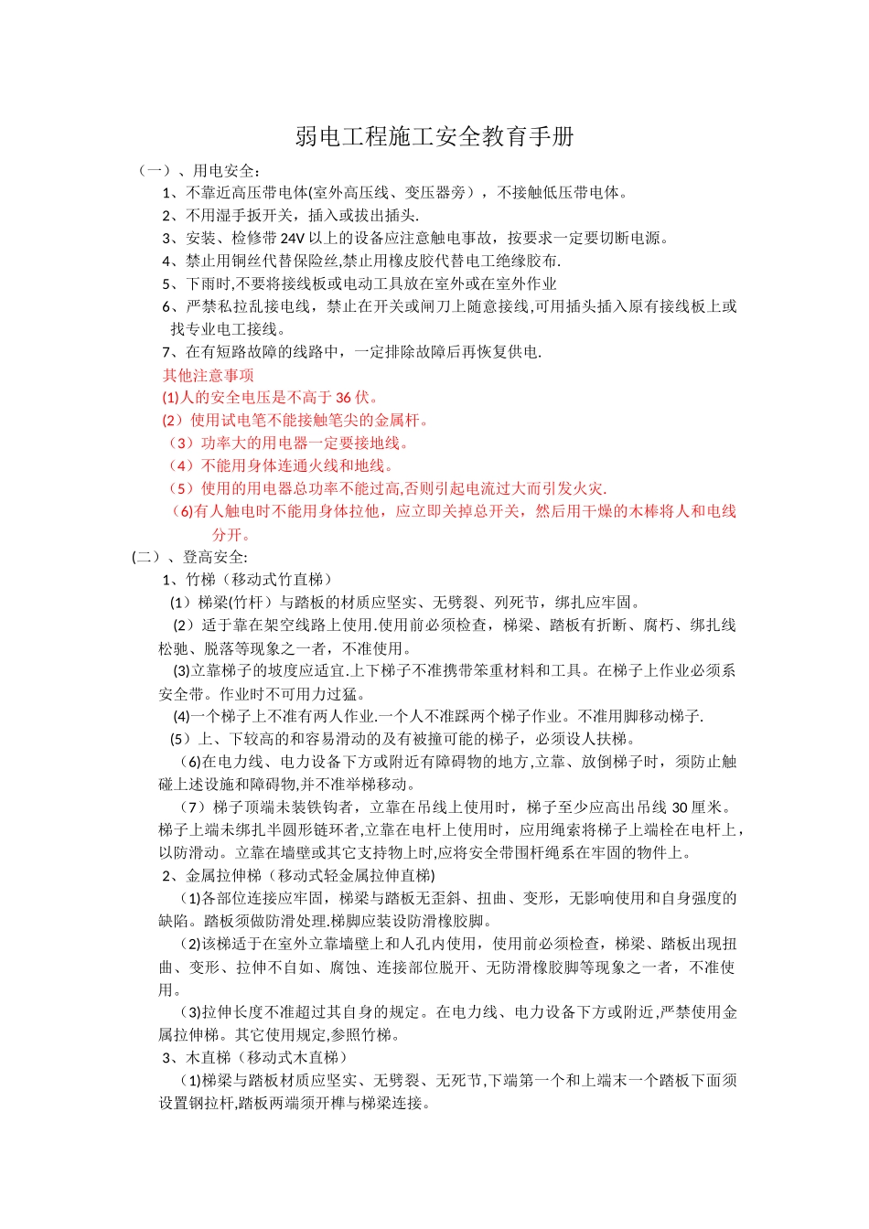
弱电工程施工安全教育手册(一)、用电安全:1、不靠近高压带电体(室外高压线、变压器旁),不接触低压带电体。 2、不用湿手扳开关,插入或拔出插头. 3、安装、检修带 24V 以上的设备应注意触电事故,按要求一定要切断电源。 4、禁止用铜丝代替保险丝,禁止用橡皮胶代替电工绝缘胶布. 5、下雨时,不要将接线板或电动工具放在室外或在室外作业 6、严禁私拉乱接电线,禁止在开关或闸刀上随意接线,可用插头插入原有接线板上或找专业电工接线。 7、在有短路故障的线路中,一定排除故障后再恢复供电.其他注意事项(1)人的安全电压是不高于 36 伏。 (2)使用试电笔不能接触笔尖的金属杆。 (3)功率大的用电器一定要接地线。 (4)不能用身体连通火线和地线。 (5)使用的用电器总功率不能过高,否则引起电流过大而引发火灾. (6)有人触电时不能用身体拉他,应立即关掉总开关,然后用干燥的木棒将人和电线分开。(二)、登高安全:1、竹梯(移动式竹直梯)(1)梯梁(竹杆)与踏板的材质应坚实、无劈裂、列死节,绑扎应牢固。(2)适于靠在架空线路上使用.使用前必须检查,梯梁、踏板有折断、腐朽、绑扎线松驰、脱落等现象之一者,不准使用。(3)立靠梯子的坡度应适宜.上下梯子不准携带笨重材料和工具。在梯子上作业必须系安全带。作业时不可用力过猛。(4)一个梯子上不准有两人作业.一个人不准踩两个梯子作业。不准用脚移动梯子.(5)上、下较高的和容易滑动的及有被撞可能的梯子,必须设人扶梯。(6)在电力线、电力设备下方或附近有障碍物的地方,立靠、放倒梯子时,须防止触碰上述设施和障碍物,并不准举梯移动。(7)梯子顶端未装铁钩者,立靠在吊线上使用时,梯子至少应高出吊线 30 厘米。梯子上端未绑扎半圆形链环者,立靠在电杆上使用时,应用绳索将梯子上端栓在电杆上,以防滑动。立靠在墙壁或其它支持物上时,应将安全带围杆绳系在牢固的物件上。2、金属拉伸梯(移动式轻金属拉伸直梯)(1)各部位连接应牢固,梯梁与踏板无歪斜、扭曲、变形,无影响使用和自身强度的缺陷。踏板须做防滑处理.梯脚应装设防滑橡胶脚。(2)该梯适于在室外立靠墙壁上和人孔内使用,使用前必须检查,梯梁、踏板出现扭曲、变形、拉伸不自如、腐蚀、连接部位脱开、无防滑橡胶脚等现象之一者,不准使用。(3)拉伸长度不准超过其自身的规定。在电力线、电力设备下方或附近,严禁使用金属拉伸梯。其它使用规定,参照竹梯。3、木直梯(移动式木直梯)(1)梯梁与踏板材质应坚实...

1、当您付费下载文档后,您只拥有了使用权限,并不意味着购买了版权,文档只能用于自身使用,不得用于其他商业用途(如 [转卖]进行直接盈利或[编辑后售卖]进行间接盈利)。
2、本站所有内容均由合作方或网友上传,本站不对文档的完整性、权威性及其观点立场正确性做任何保证或承诺!文档内容仅供研究参考,付费前请自行鉴别。
3、如文档内容存在违规,或者侵犯商业秘密、侵犯著作权等,请点击“违规举报”。

碎片内容

弱电施工管理安全教育

确认删除?
VIP
微信客服
  • 扫码咨询
会员Q群
  • 会员专属群点击这里加入QQ群
客服邮箱
回到顶部