电脑桌面
添加小米粒文库到电脑桌面
安装后可以在桌面快捷访问

弱电机房工程环境要求VIP专享

弱电机房工程环境要求_第1页
1/3
弱电机房工程环境要求_第2页
2/3
弱电机房工程环境要求_第3页
3/3
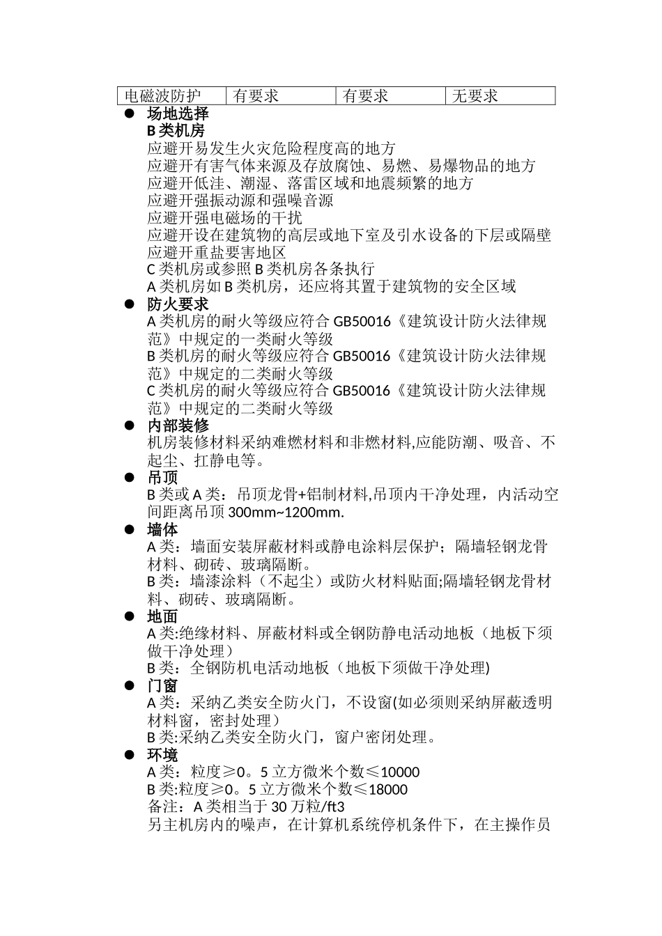
弱电机房工程环境要求 定义电子信息机房根据使用性质、管理要求及其在经济和社会中的重要性确定所属级别一般分为 A、B、C 三类,各类机房具体如下:A 类:电子信息系统运行中断将造成重大的经济损失;电子信息系统运行中断将造成公共场所秩序严重混乱.B 类:电子信息系统运行中断将造成较大的经济损失;电子信息系统运行中断将造成公共场所秩序混乱.C 类:不属于 A 级或 B 级的电子信息系统机房为 C 级。 系统概述随着计算机事业的进展和计算机技术的广泛应用,确保计算机设备正常运行的问题,越来越多的被人所重视,计算机设备不同于其他的机器设备,不同的计算机系统对运行环境有不同的要求.机房环境除必须满足计算机设备对温度、湿度和空气干净度,供电电源的质量,接地地线、电磁场和振动等技术要求外,还必须满足机房中工作人员对比明、空气的新奇度和流动速度、噪音的要求。机房工程解决方案,大体由以下部分构成:机房装修、配电及UPS、防雷及接地、综合布线、精密空调、新风回风、消防报警、环境监控等。 机房建设要求A 类:对计算机机房的安全有严格的要求,有完善的计算机机房安全措施。B 类:对计算机机房的安全有较严格的要求,有较完善的计算机机房安全措施.C 类:对计算机机房的安全有基本的要求,有基本的计算机机房安全措施。A 类机房B 类机房C 类机房场地要求有要求有要求无要求防火要求有要求有要求有要求内部装修要求有要求无要求供配电系统要求有要求有要求空调系统要求有要求有要求火灾报警及消防措施要求有要求有要求防水要求有要求无要求防静电要求有要求无要求防雷击要求有要求无要求放虫害要求有要求无要求电磁波防护有要求有要求无要求 场地选择B 类机房应避开易发生火灾危险程度高的地方应避开有害气体来源及存放腐蚀、易燃、易爆物品的地方应避开低洼、潮湿、落雷区域和地震频繁的地方应避开强振动源和强噪音源应避开强电磁场的干扰应避开设在建筑物的高层或地下室及引水设备的下层或隔壁应避开重盐要害地区C 类机房或参照 B 类机房各条执行A 类机房如 B 类机房,还应将其置于建筑物的安全区域 防火要求A 类机房的耐火等级应符合 GB50016《建筑设计防火法律规范》中规定的一类耐火等级B 类机房的耐火等级应符合 GB50016《建筑设计防火法律规范》中规定的二类耐火等级C 类机房的耐火等级应符合 GB50016《建筑设计防火法律规范》中规定的二类耐火等级 内部装修机房装修材料采...

1、当您付费下载文档后,您只拥有了使用权限,并不意味着购买了版权,文档只能用于自身使用,不得用于其他商业用途(如 [转卖]进行直接盈利或[编辑后售卖]进行间接盈利)。
2、本站所有内容均由合作方或网友上传,本站不对文档的完整性、权威性及其观点立场正确性做任何保证或承诺!文档内容仅供研究参考,付费前请自行鉴别。
3、如文档内容存在违规,或者侵犯商业秘密、侵犯著作权等,请点击“违规举报”。

碎片内容

弱电机房工程环境要求

确认删除?
VIP
微信客服
  • 扫码咨询
会员Q群
  • 会员专属群点击这里加入QQ群
客服邮箱
回到顶部