电脑桌面
添加小米粒文库到电脑桌面
安装后可以在桌面快捷访问

房屋租赁合同(个人版)

房屋租赁合同(个人版)_第1页
1/3
房屋租赁合同(个人版)_第2页
2/3
房屋租赁合同(个人版)_第3页
3/3
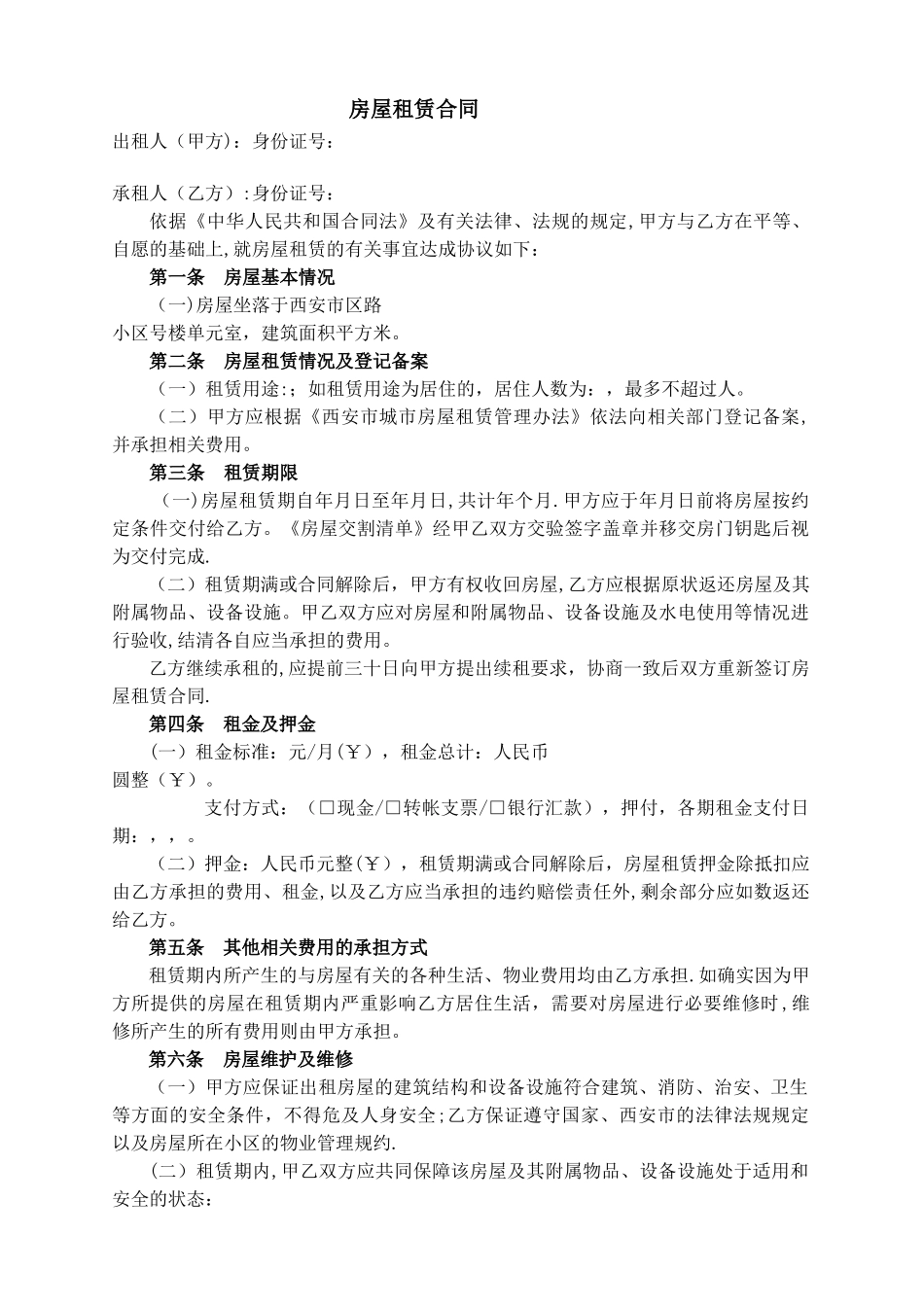
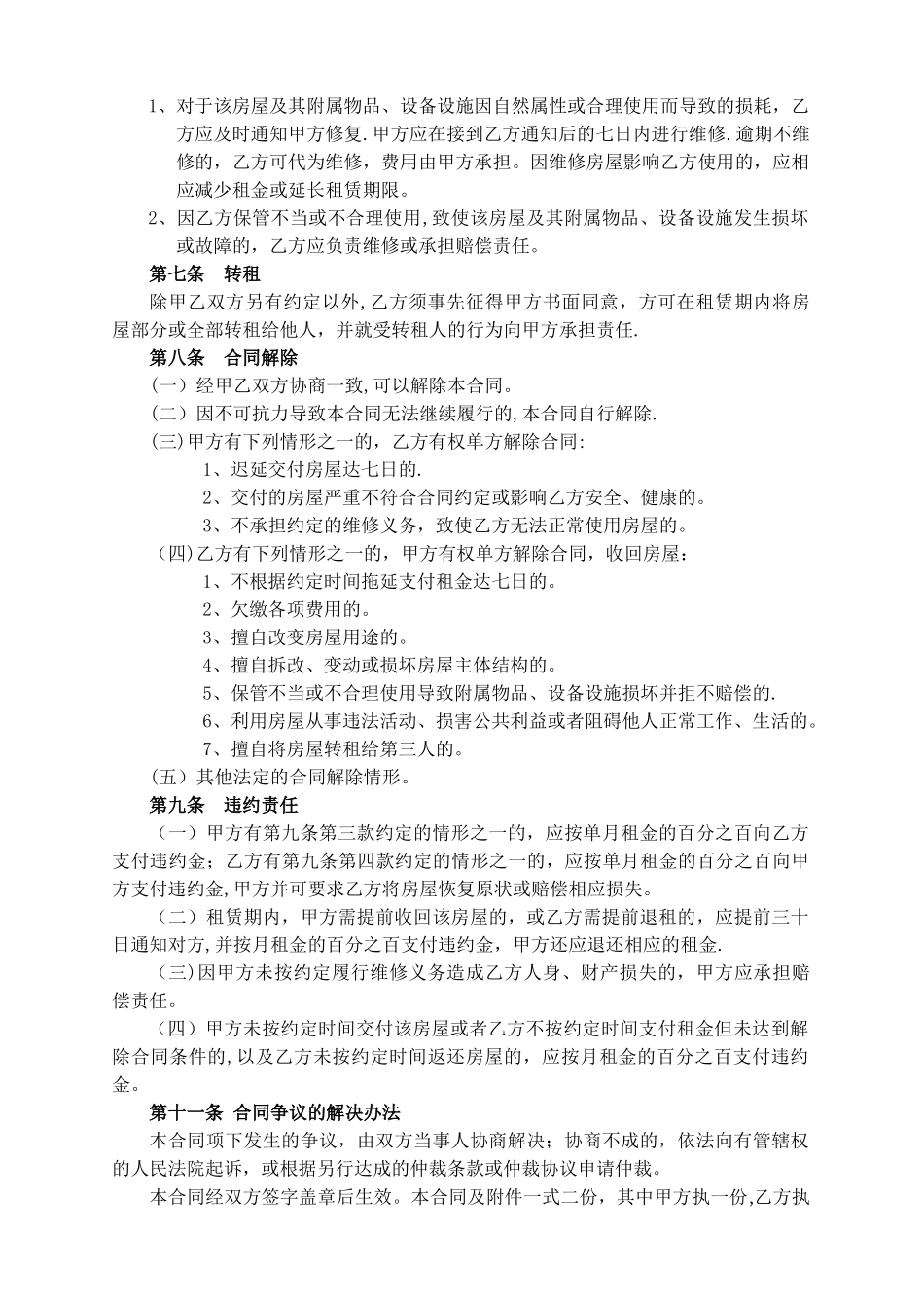
房屋租赁合同出租人(甲方):身份证号:承租人(乙方):身份证号:依据《中华人民共和国合同法》及有关法律、法规的规定,甲方与乙方在平等、自愿的基础上,就房屋租赁的有关事宜达成协议如下:第一条 房屋基本情况(一)房屋坐落于西安市区路小区号楼单元室,建筑面积平方米。第二条 房屋租赁情况及登记备案(一)租赁用途:;如租赁用途为居住的,居住人数为:,最多不超过人。(二)甲方应根据《西安市城市房屋租赁管理办法》依法向相关部门登记备案,并承担相关费用。第三条 租赁期限(一)房屋租赁期自年月日至年月日,共计年个月.甲方应于年月日前将房屋按约定条件交付给乙方。《房屋交割清单》经甲乙双方交验签字盖章并移交房门钥匙后视为交付完成.(二)租赁期满或合同解除后,甲方有权收回房屋,乙方应根据原状返还房屋及其附属物品、设备设施。甲乙双方应对房屋和附属物品、设备设施及水电使用等情况进行验收,结清各自应当承担的费用。乙方继续承租的,应提前三十日向甲方提出续租要求,协商一致后双方重新签订房屋租赁合同.第四条 租金及押金(一)租金标准:元/月(¥),租金总计:人民币圆整(¥)。支付方式:(□现金/□转帐支票/□银行汇款),押付,各期租金支付日期:,,。(二)押金:人民币元整(¥),租赁期满或合同解除后,房屋租赁押金除抵扣应由乙方承担的费用、租金,以及乙方应当承担的违约赔偿责任外,剩余部分应如数返还给乙方。第五条 其他相关费用的承担方式租赁期内所产生的与房屋有关的各种生活、物业费用均由乙方承担.如确实因为甲方所提供的房屋在租赁期内严重影响乙方居住生活,需要对房屋进行必要维修时,维修所产生的所有费用则由甲方承担。第六条 房屋维护及维修(一)甲方应保证出租房屋的建筑结构和设备设施符合建筑、消防、治安、卫生等方面的安全条件,不得危及人身安全;乙方保证遵守国家、西安市的法律法规规定以及房屋所在小区的物业管理规约.(二)租赁期内,甲乙双方应共同保障该房屋及其附属物品、设备设施处于适用和安全的状态:1、对于该房屋及其附属物品、设备设施因自然属性或合理使用而导致的损耗,乙方应及时通知甲方修复.甲方应在接到乙方通知后的七日内进行维修.逾期不维修的,乙方可代为维修,费用由甲方承担。因维修房屋影响乙方使用的,应相应减少租金或延长租赁期限。2、因乙方保管不当或不合理使用,致使该房屋及其附属物品、设备设施发生损坏或故障的,乙方应负责维修或承担赔偿责任。第七条...

1、当您付费下载文档后,您只拥有了使用权限,并不意味着购买了版权,文档只能用于自身使用,不得用于其他商业用途(如 [转卖]进行直接盈利或[编辑后售卖]进行间接盈利)。
2、本站所有内容均由合作方或网友上传,本站不对文档的完整性、权威性及其观点立场正确性做任何保证或承诺!文档内容仅供研究参考,付费前请自行鉴别。
3、如文档内容存在违规,或者侵犯商业秘密、侵犯著作权等,请点击“违规举报”。

碎片内容

房屋租赁合同(个人版)

确认删除?
VIP
微信客服
  • 扫码咨询
会员Q群
  • 会员专属群点击这里加入QQ群
客服邮箱
回到顶部