电脑桌面
添加小米粒文库到电脑桌面
安装后可以在桌面快捷访问

技术管理体系

技术管理体系_第1页
1/4
技术管理体系_第2页
2/4
技术管理体系_第3页
3/4
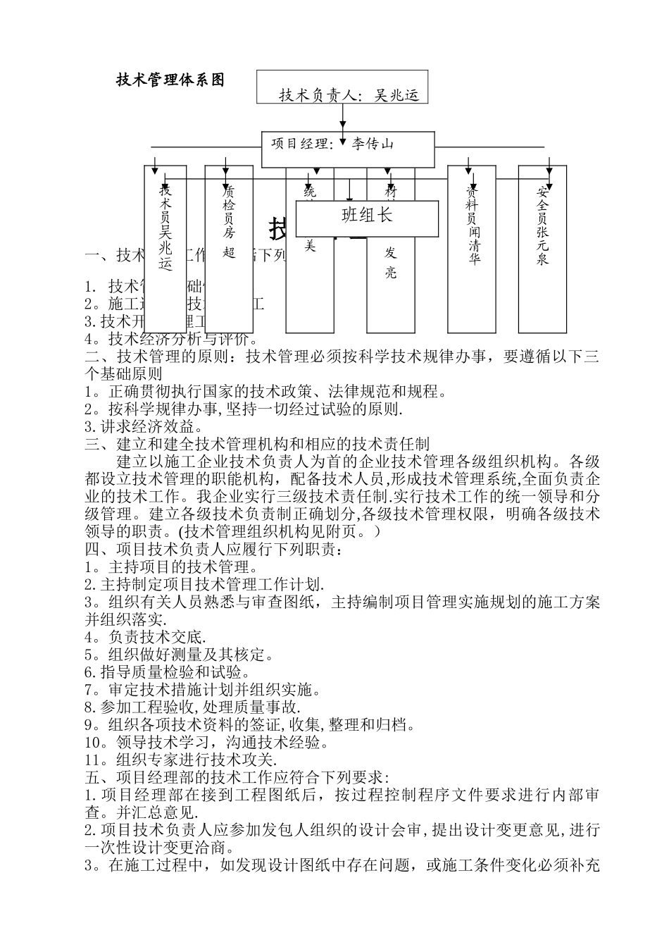
技术管理体系图技术管理体系一、技术管理工作应包括下列内容:1. 技术管理基础性工作,2。施工过程的技术管理工 3.技术开发管理工作4。技术经济分析与评价。二、技术管理的原则:技术管理必须按科学技术规律办事,要遵循以下三个基础原则1。正确贯彻执行国家的技术政策、法律规范和规程。2。按科学规律办事,坚持一切经过试验的原则.3.讲求经济效益。三、建立和建全技术管理机构和相应的技术责任制建立以施工企业技术负责人为首的企业技术管理各级组织机构。各级都设立技术管理的职能机构,配备技术人员,形成技术管理系统,全面负责企业的技术工作。我企业实行三级技术责任制.实行技术工作的统一领导和分级管理。建立各级技术负责制正确划分,各级技术管理权限,明确各级技术领导的职责。(技术管理组织机构见附页。)四、项目技术负责人应履行下列职责:1。主持项目的技术管理。2.主持制定项目技术管理工作计划.3。组织有关人员熟悉与审查图纸,主持编制项目管理实施规划的施工方案并组织落实.4。负责技术交底.5。组织做好测量及其核定。6.指导质量检验和试验。7。审定技术措施计划并组织实施。8.参加工程验收,处理质量事故.9。组织各项技术资料的签证,收集,整理和归档。10。领导技术学习,沟通技术经验。11。组织专家进行技术攻关.五、项目经理部的技术工作应符合下列要求:1.项目经理部在接到工程图纸后,按过程控制程序文件要求进行内部审查。并汇总意见.2.项目技术负责人应参加发包人组织的设计会审,提出设计变更意见,进行一次性设计变更洽商。3。在施工过程中,如发现设计图纸中存在问题,或施工条件变化必须补充技术员吴兆运质检员房超统计员焦美材料员王发亮安全员张元泉资料员闻清华班组长项目经理: 李传山技术负责人:吴兆运设计,或需要材料代用,可向设计人提出工程变更洽商书面资料。工程变更洽商应由项目技术负责人签字。4.编制施工方案 5。技术交底必须贯彻施工验收法律规范,技术规程,工艺标准,质量检验质量评定标准等要求.书面资料应由签发人和审核人签字,使用后归入技术资料档案。6.项目经理部应将分包人的技术管理纳入技术管理体系,并对其施工方案的制定,技术交底,施工试验,材料试验,分项工程预检和隐检,竣工验收等进行系统的过程控制。7。对后续工序质量有决定作用的测量与放线,模板,翻样,预制构件吊装,设备基础,各种基层,预留孔,预埋件,施工缝等应进行施工预验并做好记录。 8.各类隐蔽工程应进行隐检,做好隐验记...

1、当您付费下载文档后,您只拥有了使用权限,并不意味着购买了版权,文档只能用于自身使用,不得用于其他商业用途(如 [转卖]进行直接盈利或[编辑后售卖]进行间接盈利)。
2、本站所有内容均由合作方或网友上传,本站不对文档的完整性、权威性及其观点立场正确性做任何保证或承诺!文档内容仅供研究参考,付费前请自行鉴别。
3、如文档内容存在违规,或者侵犯商业秘密、侵犯著作权等,请点击“违规举报”。

碎片内容

技术管理体系

您可能关注的文档

确认删除?
VIP
微信客服
  • 扫码咨询
会员Q群
  • 会员专属群点击这里加入QQ群
客服邮箱
回到顶部