电脑桌面
添加小米粒文库到电脑桌面
安装后可以在桌面快捷访问

施工现场防火方案

施工现场防火方案_第1页
1/5
施工现场防火方案_第2页
2/5
施工现场防火方案_第3页
3/5
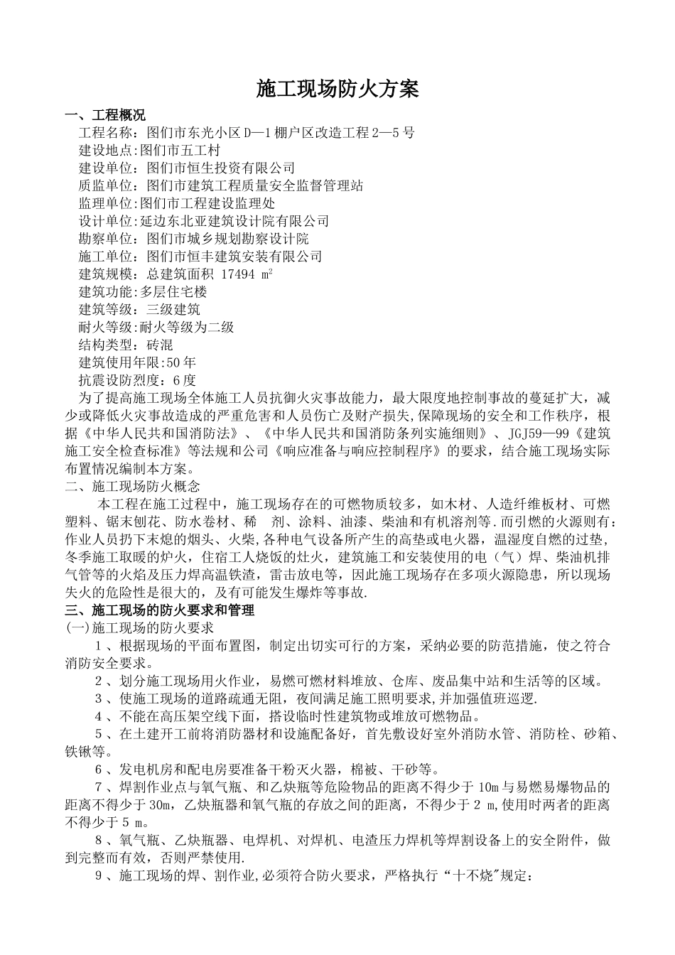
施工现场防火方案一、工程概况工程名称:图们市东光小区 D—1 棚户区改造工程 2—5 号建设地点:图们市五工村建设单位:图们市恒生投资有限公司质监单位:图们市建筑工程质量安全监督管理站监理单位:图们市工程建设监理处设计单位:延边东北亚建筑设计院有限公司勘察单位:图们市城乡规划勘察设计院施工单位:图们市恒丰建筑安装有限公司建筑规模:总建筑面积 17494 m2建筑功能:多层住宅楼建筑等级:三级建筑耐火等级:耐火等级为二级结构类型:砖混建筑使用年限:50 年抗震设防烈度:6 度为了提高施工现场全体施工人员抗御火灾事故能力,最大限度地控制事故的蔓延扩大,减少或降低火灾事故造成的严重危害和人员伤亡及财产损失,保障现场的安全和工作秩序,根据《中华人民共和国消防法》、《中华人民共和国消防条列实施细则》、JGJ59—99《建筑施工安全检查标准》等法规和公司《响应准备与响应控制程序》的要求,结合施工现场实际布置情况编制本方案。二、施工现场防火概念本工程在施工过程中,施工现场存在的可燃物质较多,如木材、人造纤维板材、可燃塑料、锯末刨花、防水卷材、稀 剂、涂料、油漆、柴油和有机溶剂等 .而引燃的火源则有:作业人员扔下末熄的烟头、火柴,各种电气设备所产生的高垫或电火器,温湿度自燃的过垫,冬季施工取暖的炉火,住宿工人烧饭的灶火,建筑施工和安装使用的电(气)焊、柴油机排气管等的火焰及压力焊高温铁渣,雷击放电等,因此施工现场存在多项火源隐患,所以现场失火的危险性是很大的,及有可能发生爆炸等事故.三、施工现场的防火要求和管理(一)施工现场的防火要求1、根据现场的平面布置图,制定出切实可行的方案,采纳必要的防范措施,使之符合消防安全要求。2、划分施工现场用火作业,易燃可燃材料堆放、仓库、废品集中站和生活等的区域。3、使施工现场的道路疏通无阻,夜间满足施工照明要求,并加强值班巡逻.4、不能在高压架空线下面,搭设临时性建筑物或堆放可燃物品。5、在土建开工前将消防器材和设施配备好,首先敷设好室外消防水管、消防栓、砂箱、铁锹等。6、发电机房和配电房要准备干粉灭火器,棉被、干砂等。7、焊割作业点与氧气瓶、和乙炔瓶等危险物品的距离不得少于 10m 与易燃易爆物品的距离不得少于 30m,乙炔瓶器和氧气瓶的存放之间的距离,不得少于2 m,使用时两者的距离不得少于5 m。8、氧气瓶、乙炔瓶器、电焊机、对焊机、电渣压力焊机等焊割设备上的安全附件,做到完整而有...

1、当您付费下载文档后,您只拥有了使用权限,并不意味着购买了版权,文档只能用于自身使用,不得用于其他商业用途(如 [转卖]进行直接盈利或[编辑后售卖]进行间接盈利)。
2、本站所有内容均由合作方或网友上传,本站不对文档的完整性、权威性及其观点立场正确性做任何保证或承诺!文档内容仅供研究参考,付费前请自行鉴别。
3、如文档内容存在违规,或者侵犯商业秘密、侵犯著作权等,请点击“违规举报”。

碎片内容

施工现场防火方案

您可能关注的文档

确认删除?
VIP
微信客服
  • 扫码咨询
会员Q群
  • 会员专属群点击这里加入QQ群
客服邮箱
回到顶部