电脑桌面
添加小米粒文库到电脑桌面
安装后可以在桌面快捷访问

无线传感器网络安全技术

无线传感器网络安全技术_第1页
1/7
无线传感器网络安全技术_第2页
2/7
无线传感器网络安全技术_第3页
3/7
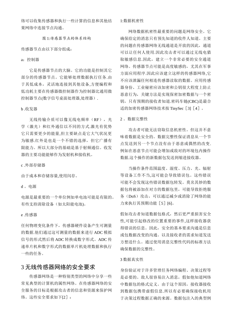
无线传感网络设计报告题 目 无线传感器网络安全设计报 告 人指导老师 二○一六年十二月无线传感器网络安全技术摘 要:针对目前库在未来的几十年里,传感器网络作为首要的技术的出现给许多讨论拘束人员带来了很多挑战.这些传感器网络由大量的同质节点,这些节点可以用来限制计算机的资源.现实生活中的很多应用在传感器网络的讨论文献中被提出来.当传感器网络部署在一个意想不到的或敌对的环境中,安全问题成为一个重要的关注点,因为这些安全问题都来自不同类型的恶意攻击。在本文中,我们目前的关于无线传感器网络安全问题的调查、网络受到的攻击还有相应的对策以及对未来工作范围的都有了很好结论和概述。关键字:无线传感器网络;安全;威胁;危险1 引言传感器网络监控物理或环境条件如温度、声音、压力、湿度等.传感器网络由大量的低功率、低成本的智能设备与极端的资源约束。每个设备是称为传感器节点,每个节点连接到一个有时几个传感器节点。它具有无线通信的能力和一些情报信号处理和数据网络.这些传感器节点通常是在各种随机方向地区收集数据、过程数据并将其传递给中央节点进行进一步处理。每个传感器节点由三个子系统组成:传感器子系统、处理子系统和通信子系统。传感器子系统用于传感环境。处理子系统用于执行当前计算数据感知和负责通信子系统与邻近的传感器节点的信息交换.传感器网络在许多应用程序中使用。这些应用程序包括:1)军事应用,如监测出对方是否是友好的和设备、军事影院或战场监测、核、生物和化学攻击检测。2)环境应用程序等小气候、森林火灾探测、精确农业和洪水检测。3)应用程序,如跟踪和健康监控,医生对在医院的病人进行药物生理数据的管理、远程监控.4)家庭应用,如食品自动化的环境,自动抄表等.5)环境等商业应用控制在工业办公楼和车辆跟踪和检测、库存控制、交通流监测[1]。2 传感器节点的体系结构传感器节点是无线传感器的重要组成部分.通过网络可以收集传感器和执行一些计算的信息和其他结果网络中连接节点沟通。图 1:传感器节点的体系结构传感器节点由以下部分组成:a:控制器它是传感器节点的大脑。它的功能是控制其它部分的传感器节点。它能够处理数据执行任务.由于其低成本,灵活地连接到其他设备,方便编程和低功耗主要在传感器微控制器作为控制器比通用微控制器节点(数字信号桌面处理器,处理器).b .收发器无线传输介质可以像无线电频率(RF),光学(激光)和红外通信以不同的方式.激光有优...

1、当您付费下载文档后,您只拥有了使用权限,并不意味着购买了版权,文档只能用于自身使用,不得用于其他商业用途(如 [转卖]进行直接盈利或[编辑后售卖]进行间接盈利)。
2、本站所有内容均由合作方或网友上传,本站不对文档的完整性、权威性及其观点立场正确性做任何保证或承诺!文档内容仅供研究参考,付费前请自行鉴别。
3、如文档内容存在违规,或者侵犯商业秘密、侵犯著作权等,请点击“违规举报”。

碎片内容

无线传感器网络安全技术

元素商铺+ 关注
实名认证
内容提供者

欢迎挑选合适的文档

确认删除?
VIP
微信客服
  • 扫码咨询
会员Q群
  • 会员专属群点击这里加入QQ群
客服邮箱
回到顶部