电脑桌面
添加小米粒文库到电脑桌面
安装后可以在桌面快捷访问

智能楼宇建设方案(V1.0)

智能楼宇建设方案(V1.0)_第1页
1/30
智能楼宇建设方案(V1.0)_第2页
2/30
智能楼宇建设方案(V1.0)_第3页
3/30
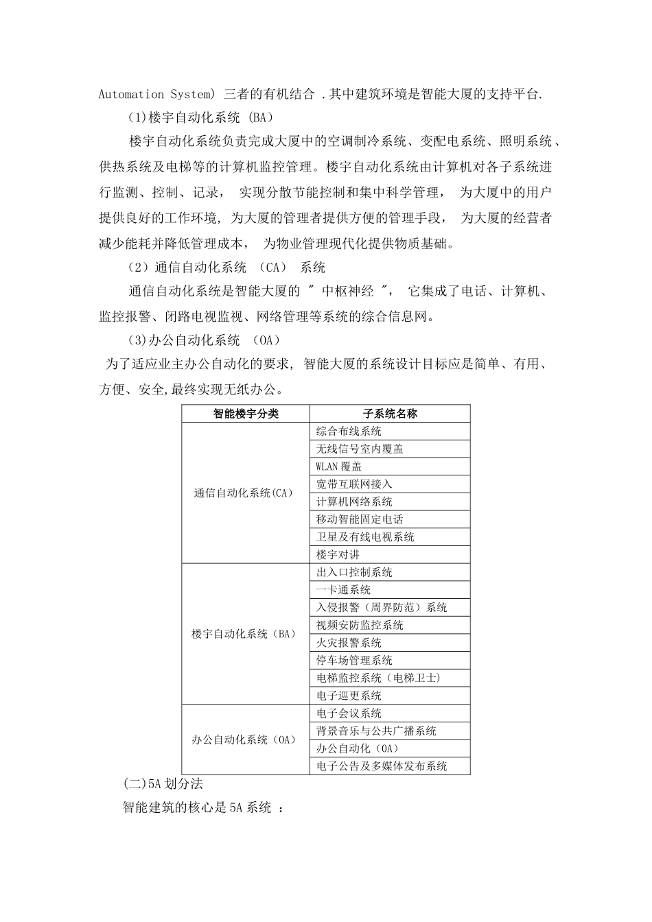
××单位新大楼综合信息化(智能楼宇)解决方案中国移动通信集团安徽有限公司2024 年 3 月目 录1 楼宇智能化概述 41.1 楼宇智能化基本概念 2 1 。 2 智能楼宇子系统划分 2 1.3 智能楼宇类型划分 4 1 。 4 智能楼宇的功能特征 5 2 ×× 单位楼宇智能化建设需求分析 5 2 。 1 通信自动化系统 ( CAS ) 需求分析 5 2 。 2 楼宇自动化系统 (BAS ) 需求分析 6 2 。 3 办公自动化系统 (OAS ) 需求分析 6 3 ×× 单位楼宇智能化系统总体设计 7 3.1 总体设计原则 7 3 。 2 系统设计标准 7 3 。 3 系统检测标准 8 3 。 4 总体设计方案 9 4 ×× 单位楼宇智能化建设方案 10 4 。 1 通信自动化系统 ( CA) 建设方案 10 4.1 。 1 综合布线系统 10 4 。 1 。 2 移动通信室内覆盖系统 11 4 。 1 。 3WLAN 覆盖 12 4 。 1 。 4 宽带互联网接入 13 4.1 。 5 计算机网络系统 15 4 。 1 。 6 固定电话 15 4.1 。 7 卫星及有线电视系统 17 4 。 1 。 8 楼宇对讲系统 25 4.2 楼宇自动化系统 ( BA ) 建设方案 18 4.2.1 出入口控制系统 18 4 。 2 。 2 一卡通系统 18 4.2.3 防盗报警 ( 周界防范 ) 系统 20 4 。 2.4 视频安防监控系统 20 4 。 2 。 5 火灾报警系统 21 4.2.6 停车场管理系统 22 4 。 2 。 7 电梯监控系统 ( 电梯卫士) 23 4 。 2.8 电子巡更系统 24 4.3 办公自动化系统 (OA) 建设方案 26 4 。 3 。 1 电子会议系统 26 4 。 3 。 2 背景音乐与公共广播系统 26 4.3.3 办公自动化 ( OA ) 27 4 。 3 。 4 电子公告及多媒体发布系统 28 5 商务方案 29 5 。 1 商务合作模式 29 5 。 2 通信资费标准 29 1楼宇智能化概述1.1 楼宇智能化基本概念最新的国家标准《智能建筑设计标准》GB/T50314-2024 对智能建筑(楼宇)下了如下定义:以建筑物为平台,兼备信息设施系统、信息化应用系统、建筑设备管理系统、公共安全系统等,集结构、系统、服务、管理及其优化组合为一体,向人们提供安全、高效、便捷、节能、环保、健康的建筑环境.其具体内涵是:以综合布线为基础,以计算机网络为桥梁,综合配置建筑内的各种功能子系统,全面实现对通信系统,办公自动化系统,建筑内各种设备(空调、供热、供水、变配电、照明、电...

1、当您付费下载文档后,您只拥有了使用权限,并不意味着购买了版权,文档只能用于自身使用,不得用于其他商业用途(如 [转卖]进行直接盈利或[编辑后售卖]进行间接盈利)。
2、本站所有内容均由合作方或网友上传,本站不对文档的完整性、权威性及其观点立场正确性做任何保证或承诺!文档内容仅供研究参考,付费前请自行鉴别。
3、如文档内容存在违规,或者侵犯商业秘密、侵犯著作权等,请点击“违规举报”。

碎片内容

智能楼宇建设方案(V1.0)

确认删除?
VIP
微信客服
  • 扫码咨询
会员Q群
  • 会员专属群点击这里加入QQ群
客服邮箱
回到顶部