电脑桌面
添加小米粒文库到电脑桌面
安装后可以在桌面快捷访问

2025年药学专业二主要知识点

2025年药学专业二主要知识点_第1页
1/4
2025年药学专业二主要知识点_第2页
2/4
2025年药学专业二主要知识点_第3页
3/4
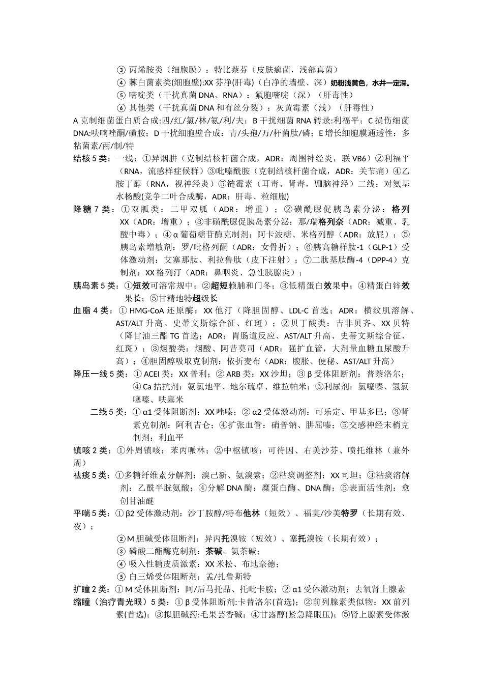
《药学专业二》“属于”知识点汇总青霉素类(抑细胞壁合成):青霉素、XX 西林(阿莫西林+克拉维酸,后者为内酰胺酶克制剂)吉海头孢类(抑细胞壁合成):一拉定唑林氨苄(4 种):拉定、唑林、氨苄、羟氨苄二呋孟替克丙烯(5 种):呋辛、孟多、替啶、克洛、丙烯三肟他啶哌曲松(6 种):噻肟、克肟、泊肟、他啶、哌酮、曲松四代吡肟骑匹马(2 种):吡肟、匹罗五代洛林托罗普(3 种):洛林、托罗、吡普 青霉素、头孢都是时间依赖碳青霉烯类:XX 培南(抗菌谱最广,亚胺培南+西司他丁,后者为肾脱氢肽酶克制剂)氨基糖苷类(抑细菌蛋白质合成):链霉素、庆大霉素、妥布霉素、奈替卡星、阿米卡星链结鼠和兔(耳毒肾毒肌肉毒,过敏仅次青霉素) 浓度大环内酯类(50S 亚基,抑蛋白质合成):红霉素/时间、克拉霉素、罗红霉素、阿奇霉素/浓度(心肝耳肠) 百支空军都选红,衣服湿了也勇猛氯霉素(50S 亚基,抑细菌蛋白质合成,ADR:氯骨灰) 红霉素与氯霉素、林可霉素拮抗 30 而立四环素,红绿林利 50 载 林可霉素类(50S 亚基,时间):林可霉素、克林霉素(1、治疗厌氧菌引起的严重感染首选林可霉素;2、金球菌引起骨髓炎首选林可霉素)四环素类(30S 亚基、浓度依赖):四环素(衣支螺立,霍乱布鲁鼠和兔;ADR:菌群、肝毒、牙黄、光敏,8 岁如下小朋友禁用) 对青霉素过敏、破伤风、气性坏疽首选四环素氟喹诺酮类(克制 DNA 螺旋酶,浓度):XX 沙星(ADR:断跟腱、光敏、Q-T 延长、血糖乱)多肽类:万古/去甲万古霉素、替拉考宁、杆菌肽(细胞壁);多粘菌素(只对严重 G-,细胞膜) 万古霉素 ADR:耳毒、肾毒、红人综合征、过敏反应;多粘菌素: 肾毒 用于耐青霉素的金葡菌(G+)引起的轻、中度感染:首选红霉素;严重感染,首选万古霉素用于耐青霉素的金葡菌(G-)引起的严重感染,首选氨曲南其他类:磷霉素(细胞壁)利奈唑胺(蛋白质,耐万古霉素)、夫西地酸(蛋白质,ADR:与他汀合用横纹肌溶解加剧)硝基咪唑类(浓度):甲/替/奥硝唑(厌氧菌感染、阴道滴虫、阿米巴首选)磺胺类(干扰 DNA、RNA):磺胺甲噁唑 SMZ、磺胺嘧啶(竞争二叶合成酶)、甲氧苄啶TMP(克制二叶还原酶) (ADR:过敏、肾毒、肝毒、骨髓、G6PD 溶血、光敏)呋喃唑酮:重要治疗肠道感染、鞭毛虫、毛滴虫真菌 6 类:①多烯类(细胞膜):两性霉素 B、制霉菌素(深浅均可,肾毒性,一国两制多美啊)② 唑类(细胞膜):酮康唑、伊曲康唑(深浅均可,肝毒性)念球菌首...

1、当您付费下载文档后,您只拥有了使用权限,并不意味着购买了版权,文档只能用于自身使用,不得用于其他商业用途(如 [转卖]进行直接盈利或[编辑后售卖]进行间接盈利)。
2、本站所有内容均由合作方或网友上传,本站不对文档的完整性、权威性及其观点立场正确性做任何保证或承诺!文档内容仅供研究参考,付费前请自行鉴别。
3、如文档内容存在违规,或者侵犯商业秘密、侵犯著作权等,请点击“违规举报”。

碎片内容

2025年药学专业二主要知识点

您可能关注的文档

确认删除?
VIP
微信客服
  • 扫码咨询
会员Q群
  • 会员专属群点击这里加入QQ群
客服邮箱
回到顶部