电脑桌面
添加小米粒文库到电脑桌面
安装后可以在桌面快捷访问

桥架安装安全技术交底

桥架安装安全技术交底_第1页
1/4
桥架安装安全技术交底_第2页
2/4
桥架安装安全技术交底_第3页
3/4
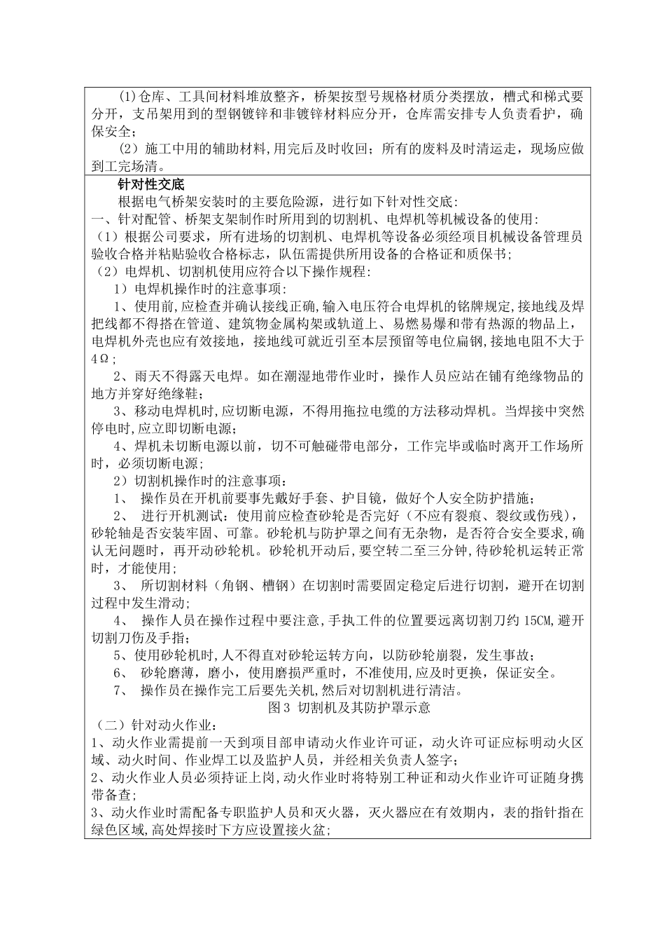
安全技术交底表(CSCECIE—SP-B0412)工程名称虹桥商务区核心圈一期 05 地块南区酒店项目施工单位江苏中天建筑工程有限公司交底部位B1\B2 层桥架制作、安装工种电工安 全 技 术 交 底 内 容交底内容:施工区域:本安全技术交底中,施工区域为酒店地下室 B1 层和 B2 层.作业特点和危险源:配管、桥架支架制作要涉及到切割、焊接作业,要使用到焊机、切割机等机械设备,且桥架装高度在 2m 以上,为高处作业,采纳搭设盘扣式移动平台的方式进行安装,施工期间正值夏季炎热,因此主要危险源为以下几个方面: 1。切割机、电焊机等机械设备的使用; 2.动火作业引发火灾; 3。移动平台高处坠落; 4。临时用电;安全预防措施:1、所有施工人员进入施工现场施工时,必须经过三级安全教育、安全培训考核合格后,并进行项目部施工技术交底和安全技术交底后;未进行教育、安全培训和安全技术交底的人员不得进入施工现场进行施工。2、所有施工人员进入施工现场时,必须正确佩戴安全帽,帽带戴好,未佩戴安全帽的施工人员严禁进入施工现场;施工人员严禁在施工现场内吸烟,施工人员吸烟时必须到施工现场设置的吸烟室内吸烟;施工人员严禁喝酒上班,喝酒的施工人员不得进入施工现场;施工人员不得破坏和随意拆除防护设施和警示标志牌。3、严格遵守动火作业制度,执行二证一器一监护制度(操作证、动火证、灭火器、监护人)。4、无证人员不得进行特别工种作业,如电工、电焊工必须要持特别工种操作证上岗. 5、未满 18 周岁和超过 55 周岁的不得从进场作业,有高血压等疾病的人员不得从事高空(大于等于 2m)作业。 6、使用用电设备前应当对开关箱及电缆线进行检查,确保无破损的情况下方可使用,使用时开关箱和电缆严禁拖地,必须架空。 7、现场所用的机械设备必须经过项目部机械设备管理员验收合格后并粘贴当月机械设备合格证后方可使用(每月都要检查). 8、进入暑期施工,一些工人师傅习惯穿着清凉,但是施工现场禁止穿凉鞋拖鞋、赤膊和穿短裤,需穿劳保鞋和长袖长裤,以保护身体不被刮伤、扎伤或烫伤。 9、施工现场的洞、坑、临边等危险处设立围护并悬挂明显标志。图 1 洞口防护10、在移动平台施工人员不准向下、向上抛扔材料、垃圾、工具等,桥架安装时应在下方设置警示带围挡,严禁进入施工区域下方以免坠物砸伤。 图 2 设置警示禁入围挡文明施工措施及环境保护措施(1)仓库、工具间材料堆放整齐,桥架按型号规格材质分类摆放,槽式和梯式...

1、当您付费下载文档后,您只拥有了使用权限,并不意味着购买了版权,文档只能用于自身使用,不得用于其他商业用途(如 [转卖]进行直接盈利或[编辑后售卖]进行间接盈利)。
2、本站所有内容均由合作方或网友上传,本站不对文档的完整性、权威性及其观点立场正确性做任何保证或承诺!文档内容仅供研究参考,付费前请自行鉴别。
3、如文档内容存在违规,或者侵犯商业秘密、侵犯著作权等,请点击“违规举报”。

碎片内容

桥架安装安全技术交底

文森传品+ 关注
实名认证
内容提供者

一家传播文化教育的小店,资料丰富,随意挑选。

确认删除?
VIP
微信客服
  • 扫码咨询
会员Q群
  • 会员专属群点击这里加入QQ群
客服邮箱
回到顶部