电脑桌面
添加小米粒文库到电脑桌面
安装后可以在桌面快捷访问

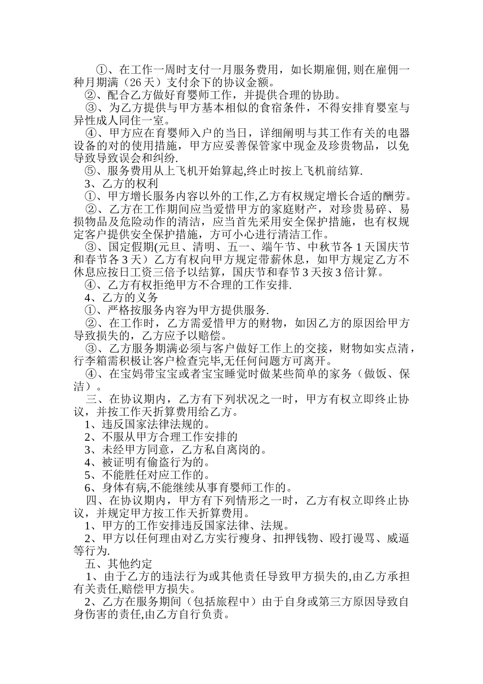
2025年育婴师服务合同

2025年育婴师服务合同_第1页
1/3
2025年育婴师服务合同_第2页
2/3
2025年育婴师服务合同_第3页
3/3
育婴师服务协议甲方(客户): 身份证号: 电话: 地址: 乙方(育婴师): 身份证号: 电话: 地址: 经甲乙双方协商决定,甲方有育婴师方面的需求,乙方乐意为甲方提供育婴师服务,承诺为甲方提供专业、优质、安全的育婴师服务,为了明确双方权利义务,特鉴如下协议,双方共同遵守。一、甲乙双方约定事项:1、服务期限a: 年 月 日起至 年 月 日合计 天。b:由于乙方工作性质特殊,每月工作日为 26 天,满 26 天结算工资一次,为了乙方有个健康的精神状态,为甲方提供更好的服务,需要保证乙方每天最低 8 小时的睡眠,在法定假期,乙方享有法定假期待遇,按实际每天的工资的三倍予以结算.2、服务费用 甲方向乙方支付服务费,原则 元/月,支付的时间为服务期终止日 年 月 日。3、服务内容 ①、科学、合理健康喂养婴幼儿,保证婴幼儿健康的营养需要。 ②、为婴幼儿洗澡、按摩、抚触、被动操,增长与宝宝的情感交流,增进婴幼儿健康发育等。 ③、婴幼儿洗衣服,尿布等衣物,做好婴儿房间卫生. ④、及时为婴幼儿更换衣物、尿布等,保持洁净、干爽、防止感染。 ⑤、安抚哭闹婴幼儿,呵护入眠等. ⑥、随时对婴幼儿的身体状况(如食欲、食量、体温、大小便等)观测记录。 ⑦、培养婴幼儿良好的生活习惯。 ⑧、做好安全护理,保持婴幼儿身心健康。 ⑨、根据月龄的增长,按照科学的喂养措施,及时添加辅食及营养搭配。 ⑩、做好婴幼儿的初期智力开发和启蒙教育。二、甲乙双方的权利和义务 1、甲方的权利 ①、甲方有权规定乙方指定医院做体检(体检没问题,费用由甲方承担。体检有异常,费用由乙方承担) ②、甲方有权在乙方的工作时间内,在地点(旅游度假除外)时间不变的状况下,可指令乙方的工作次序,规定等方面的安排。 ③、若甲方欲解雇乙方,结清乙方的工资和支付来彺返程路费回家(实报实销)否则视甲方违约,平时假日乙方外出等产生的车旅费(私自)甲方不予负责。 2、甲方的义务 ①、在工作一周时支付一月服务费用,如长期雇佣,则在雇佣一种月期满(26 天)支付余下的协议金额。 ②、配合乙方做好育婴师工作,并提供合理的协助。 ③、为乙方提供与甲方基本相似的食宿条件,不得安排育婴室与异性成人同住一室。 ④、甲方应在育婴师入户的当日,详细阐明与其工作有关的电器设备的对的使用措施,甲方应妥善保管家中现金及珍贵物品,以免导致导致误会和纠纷. ⑤、服务费用从上飞机开始算起,终止时按上飞机前结算. ...

1、当您付费下载文档后,您只拥有了使用权限,并不意味着购买了版权,文档只能用于自身使用,不得用于其他商业用途(如 [转卖]进行直接盈利或[编辑后售卖]进行间接盈利)。
2、本站所有内容均由合作方或网友上传,本站不对文档的完整性、权威性及其观点立场正确性做任何保证或承诺!文档内容仅供研究参考,付费前请自行鉴别。
3、如文档内容存在违规,或者侵犯商业秘密、侵犯著作权等,请点击“违规举报”。

碎片内容

2025年育婴师服务合同

您可能关注的文档

静心书店+ 关注
实名认证
内容提供者

专注于各类考试试卷和真题。

确认删除?
VIP
微信客服
  • 扫码咨询
会员Q群
  • 会员专属群点击这里加入QQ群
客服邮箱
回到顶部