电脑桌面
添加小米粒文库到电脑桌面
安装后可以在桌面快捷访问

污水处理厂工程安全技术交底VIP专享

污水处理厂工程安全技术交底_第1页
1/6
污水处理厂工程安全技术交底_第2页
2/6
污水处理厂工程安全技术交底_第3页
3/6
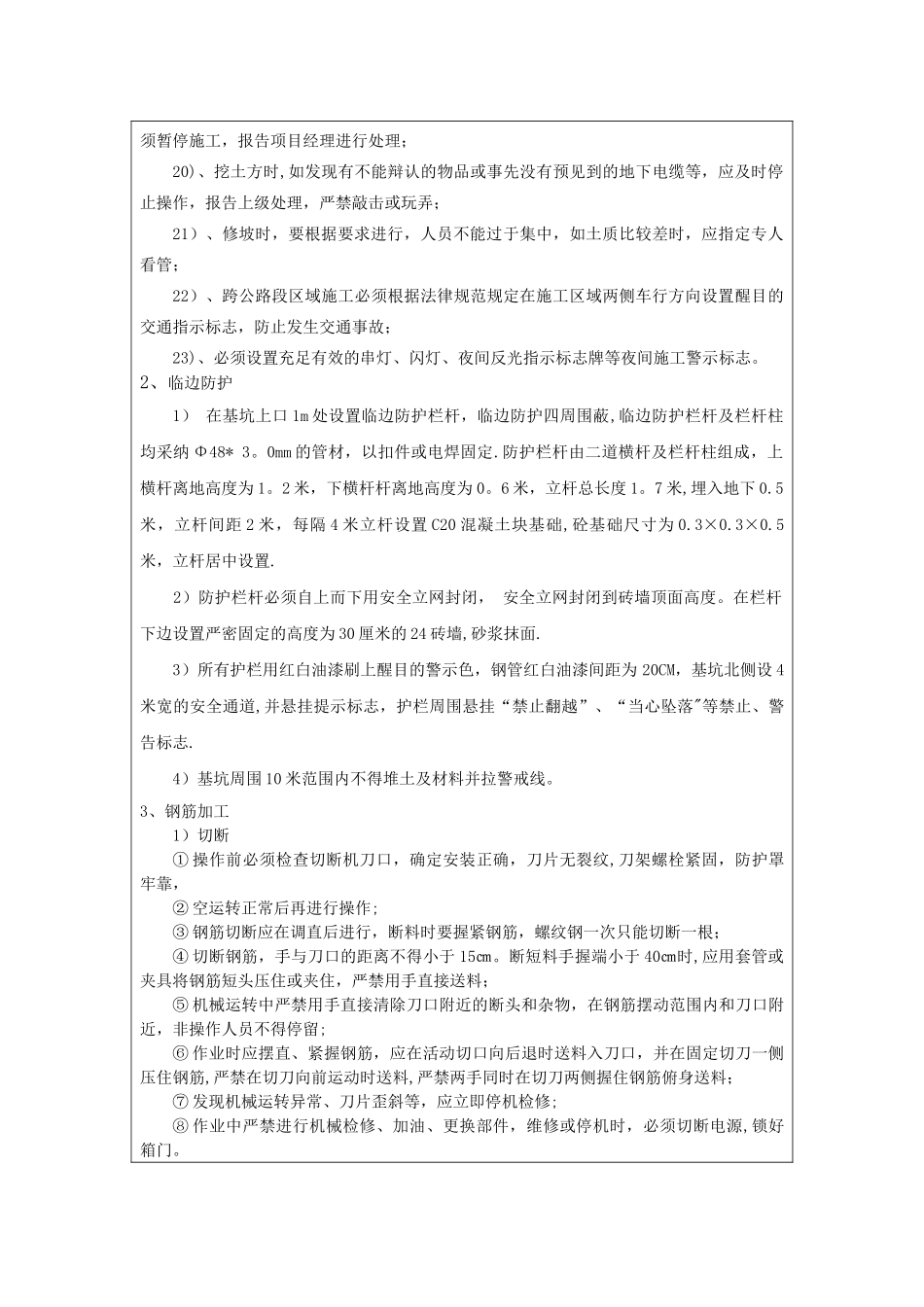
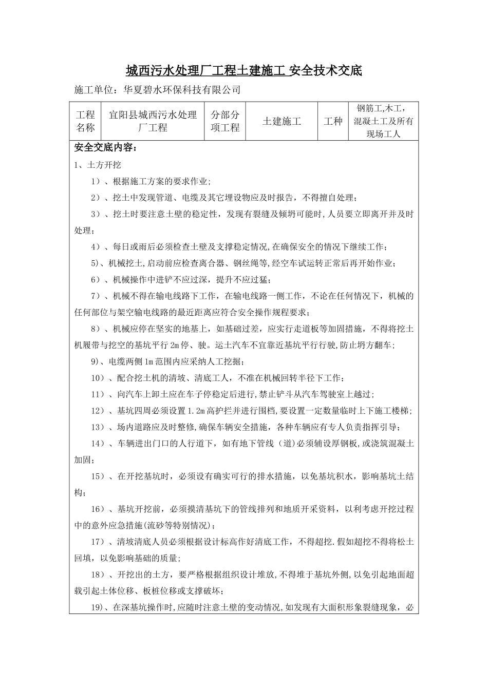
城西污水处理厂工程土建施工 安全技术交底 施工单位:华夏碧水环保科技有限公司 工程名称宜阳县城西污水处理厂工程分部分项工程土建施工工种钢筋工,木工,混凝土工及所有现场工人安全交底内容:1、土方开挖1)、根据施工方案的要求作业;2)、挖土中发现管道、电缆及其它埋设物应及时报告,不得擅自处理;3)、挖土时要注意土壁的稳定性,发现有裂缝及倾坍可能时,人员要立即离开并及时处理;4)、每日或雨后必须检查土壁及支撑稳定情况,在确保安全的情况下继续工作;5)、机械挖土,启动前应检查离合器、钢丝绳等,经空车试运转正常后再开始作业;6)、机械操作中进铲不应过深,提升不应过猛;7)、机械不得在输电线路下工作,在输电线路一侧工作,不论在任何情况下,机械的任何部位与架空输电线路的最近距离应符合安全操作规程要求;8)、机械应停在坚实的地基上,如基础过差,应实行走道板等加固措施,不得将挖土机履带与挖空的基坑平行 2m 停、驶。运土汽车不宜靠近基坑平行行驶,防止坍方翻车;9)、电缆两侧 1m 范围内应采纳人工挖掘;10)、配合挖土机的清坡、清底工人,不准在机械回转半径下工作;11)、向汽车上卸土应在车子停稳定后进行,禁止铲斗从汽车驾驶室上越过;12)、基坑四周必须设置 1.2m 高护拦并进行围档,要设置一定数量临时上下施工楼梯;13)、场内道路应及时整修,确保车辆安全措施,各种车辆应有专人负责指挥引导;14)、车辆进出门口的人行道下,如有地下管线(道)必须辅设厚钢板,或浇筑混凝土加固;15)、在开挖基坑时,必须设有确实可行的排水措施,以免基坑积水,影响基坑土结构;16)、基坑开挖前,必须摸清基坑下的管线排列和地质开采资料,以利考虑开挖过程中的意外应急措施(流砂等特别情况);17)、清坡清底人员必须根据设计标高作好清底工作,不得超挖.假如超挖不得将松土回填,以免影响基础的质量;18)、开挖出的土方,要严格根据组织设计堆放,不得堆于基坑外侧,以免引起地面超载引起土体位移、板桩位移或支撑破坏;19)、在深基坑操作时,应随时注意土壁的变动情况,如发现有大面积形象裂缝现象,必须暂停施工,报告项目经理进行处理;20)、挖土方时,如发现有不能辩认的物品或事先没有预见到的地下电缆等,应及时停止操作,报告上级处理,严禁敲击或玩弄;21)、修坡时,要根据要求进行,人员不能过于集中,如土质比较差时,应指定专人看管;22)、跨公路段区域施工必须根据法律规范规定在施工区域两侧车行方向设置...

1、当您付费下载文档后,您只拥有了使用权限,并不意味着购买了版权,文档只能用于自身使用,不得用于其他商业用途(如 [转卖]进行直接盈利或[编辑后售卖]进行间接盈利)。
2、本站所有内容均由合作方或网友上传,本站不对文档的完整性、权威性及其观点立场正确性做任何保证或承诺!文档内容仅供研究参考,付费前请自行鉴别。
3、如文档内容存在违规,或者侵犯商业秘密、侵犯著作权等,请点击“违规举报”。

碎片内容

污水处理厂工程安全技术交底

确认删除?
VIP
微信客服
  • 扫码咨询
会员Q群
  • 会员专属群点击这里加入QQ群
客服邮箱
回到顶部