电脑桌面
添加小米粒文库到电脑桌面
安装后可以在桌面快捷访问

污水处理厂施工方案与技术措施VIP专享

污水处理厂施工方案与技术措施_第1页
1/13
污水处理厂施工方案与技术措施_第2页
2/13
污水处理厂施工方案与技术措施_第3页
3/13
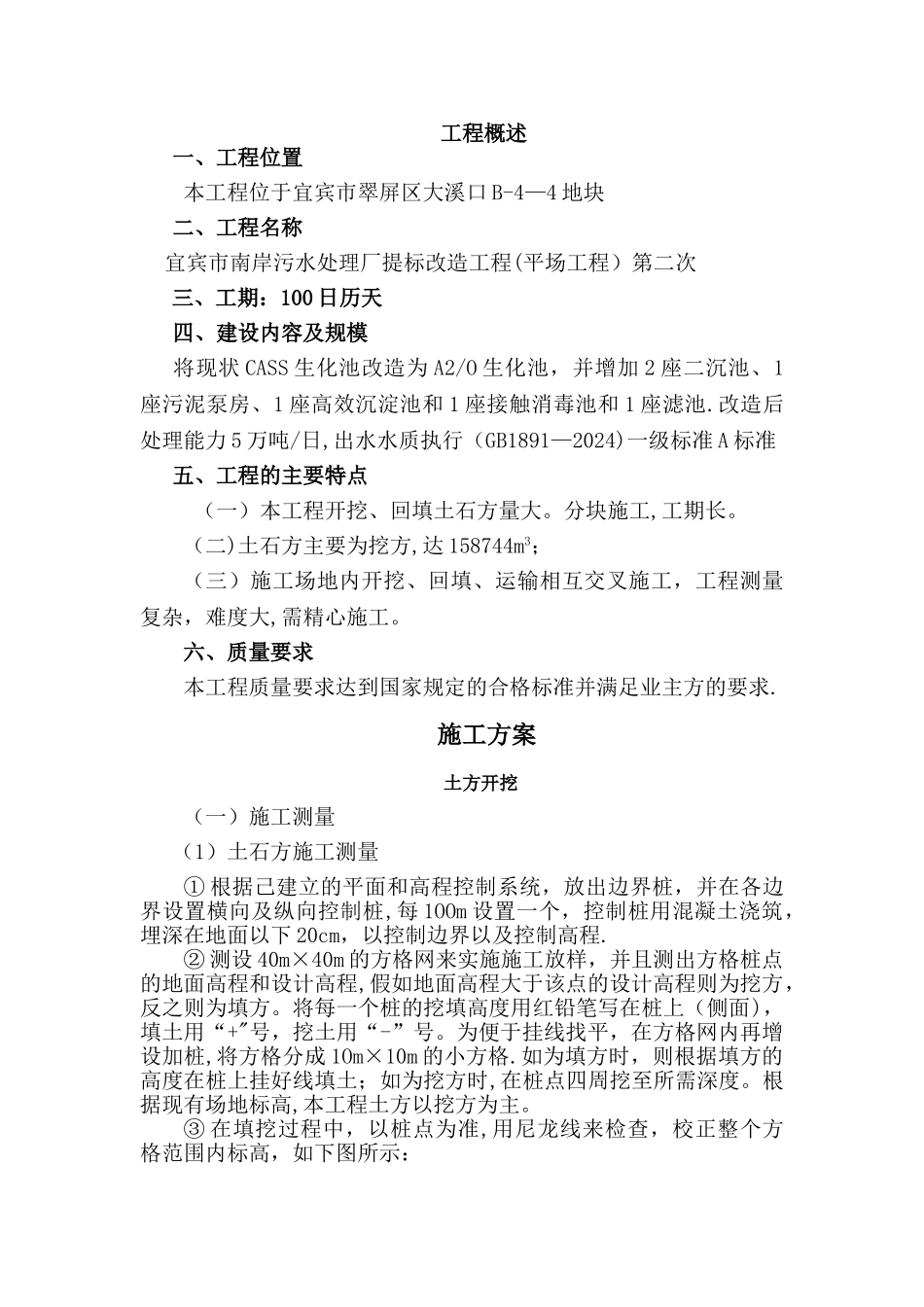
工程概述一、工程位置本工程位于宜宾市翠屏区大溪口 B-4—4 地块二、工程名称宜宾市南岸污水处理厂提标改造工程(平场工程)第二次三、工期:100 日历天四、建设内容及规模将现状 CASS 生化池改造为 A2/O 生化池,并增加 2 座二沉池、1座污泥泵房、1 座高效沉淀池和 1 座接触消毒池和 1 座滤池.改造后处理能力 5 万吨/日,出水水质执行(GB1891—2024)一级标准 A 标准五、工程的主要特点(一)本工程开挖、回填土石方量大。分块施工,工期长。(二)土石方主要为挖方,达 158744m3;(三)施工场地内开挖、回填、运输相互交叉施工,工程测量复杂,难度大,需精心施工。六、质量要求本工程质量要求达到国家规定的合格标准并满足业主方的要求.施工方案土方开挖(一)施工测量(1)土石方施工测量① 根据己建立的平面和高程控制系统,放出边界桩,并在各边界设置横向及纵向控制桩,每 1OOm 设置一个,控制桩用混凝土浇筑,埋深在地面以下 20cm,以控制边界以及控制高程.② 测设 40m×40m 的方格网来实施施工放样,并且测出方格桩点的地面高程和设计高程,假如地面高程大于该点的设计高程则为挖方,反之则为填方。将每一个桩的挖填高度用红铅笔写在桩上(侧面),填土用“+"号,挖土用“-”号。为便于挂线找平,在方格网内再增设加桩,将方格分成 1Om×10m 的小方格.如为填方时,则根据填方的高度在桩上挂好线填土;如为挖方时,在桩点四周挖至所需深度。根据现有场地标高,本工程土方以挖方为主。③ 在填挖过程中,以桩点为准,用尼龙线来检查,校正整个方格范围内标高,如下图所示:④ 取土爆破作业时,每爆破一层,对该层高程及时测量,严格控制爆破开挖的高程,既不超深又必须达到设计开挖标高。⑤ 施工过程中,应对控制点进行保护,并常常进行复测,做到准确无误。2.测量仪器 平面测量的主测仪器为日产“拓普康 GTS—602 全站仪”,该仪器技术规格为: 测角精度 ±2”,测程 3000 米,测距精度 ±(2mm+2ppm)。可满足本项目的平面精度要求。 高程测量主测仪器为 S3 级自动安平水准仪.3.放样方法 使用拓普康 GTS—602 全站仪,仪器提供了极坐标放样等多种功能,因此可计算或从设计文件查出各待定特征要素的坐标值后,输入全站仪进行测量定位。(1)架设仪器于导线控制点,输入控制点坐标值;(2)照准后视控制点,输入后视控制点坐标值或方位角;(3)输入待定点坐标值;(4)根据仪器所显示的角度和距离放样定位.(二)土...

1、当您付费下载文档后,您只拥有了使用权限,并不意味着购买了版权,文档只能用于自身使用,不得用于其他商业用途(如 [转卖]进行直接盈利或[编辑后售卖]进行间接盈利)。
2、本站所有内容均由合作方或网友上传,本站不对文档的完整性、权威性及其观点立场正确性做任何保证或承诺!文档内容仅供研究参考,付费前请自行鉴别。
3、如文档内容存在违规,或者侵犯商业秘密、侵犯著作权等,请点击“违规举报”。

碎片内容

污水处理厂施工方案与技术措施

确认删除?
VIP
微信客服
  • 扫码咨询
会员Q群
  • 会员专属群点击这里加入QQ群
客服邮箱
回到顶部