电脑桌面
添加小米粒文库到电脑桌面
安装后可以在桌面快捷访问

污水处理流程系统

污水处理流程系统_第1页
1/10
污水处理流程系统_第2页
2/10
污水处理流程系统_第3页
3/10
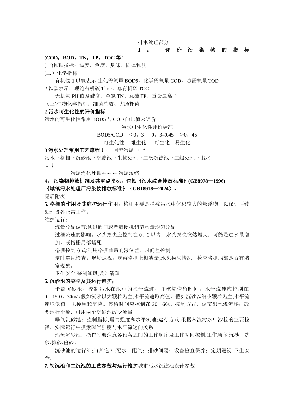
排水处理部分1。 评价污染物的指标(COD,BOD,TN,TP,TOC 等)(一)物理指标:温度、色度、臭味、固体物质(二)化学指标有机物:1 以氧表示:生化需氧量 BOD5、化学需氧量 COD、总需氧量 TOD2 以碳表示:理论有机碳 Thoc、总有机碳 TOC无机物:PH 值及碱度、总氮 TN、总磷 TP、重金属离子(三)生物化学指标:细菌总数、大肠杆菌2 污水可生化性的评价指标污水的可生化性常用 BOD5 与 COD 的比值来评价污水可生化性评价标准BOD5/COD <0。3 0。3–0.45 >0。45可生化性 难生化 可生化 易生化3 污水处理常用工艺流程↓← 回流污泥 ←↑污水→格栅→沉砂池→沉淀池→生物处理→二次沉淀池→三级处理→出水↓↓ 污泥消化处理←←← 污泥浓缩4。 污染物排放标准及其重点指标,包括《污水综合排放标准》(GB8978—1996)《城镇污水处理厂污染物排放标准》(GB18918—2024)。见后附表5. 格栅的作用及其维护运行作用:格栅主要是拦截污水中体积较大的悬浮物,以保证后续处理设备正常工作。维护运行:流量分配调节:通过阀门或者启闭机调节水量均匀分配过栅流速的影响:水头损失应控制在 0。3 以内,水头损失突然增大,可能是进水量增加,或格栅局部堵死.格栅控制方式:利用格栅前后的液位差、时间差控制定时巡视检查:现场巡视,观察格栅上栅渣量,水头损失情况,检查格栅局部是否有堵塞现象。卫生安全:强制通风,及时清理6. 沉砂池的类型及其运行维护;平流沉砂池,控制污水在池中的水平流速,并核算停留时间。水平流速应控制在0。15-0。30m/s 假如沉砂以大颗粒为主,水平流速取高值,假如沉砂以细小颗粒为主,水平流速取低值,以便颗粒沉降。停留时间应控制在 30—60s。控制方式,调节出水溢流堰;改变运行个数,可用两个沉砂池改变流量曝气沉砂池:控制指标,曝气强度和水平流速;运行方式,根据入流污水中沙粒的主要粒径,实际运行中摸索曝气强度与水平流速的关系.涡流沉砂池,操作时要注意各设备之间的工作顺序及工作时间控制.工作顺序:沉砂—洗砂-排砂-出砂。沉砂池的运行维护(其它):配水、配气;排砂间隔;设备检查保养;定期巡视;卫生安全.7. 初沉池和二沉池的工艺参数与运行维护城市污水沉淀池设计参数类别沉淀池位置沉降时间表面负荷污泥量污泥含水率固体负荷堰口负荷初次沉淀池单独沉淀池1 。 5 ~2。01 。 5 ~2。515~1795~97—≤2。9二级处理前1.0~2.01。5~3.014~2595~97-≤2。9二次沉淀池活性污泥法后1 。...

1、当您付费下载文档后,您只拥有了使用权限,并不意味着购买了版权,文档只能用于自身使用,不得用于其他商业用途(如 [转卖]进行直接盈利或[编辑后售卖]进行间接盈利)。
2、本站所有内容均由合作方或网友上传,本站不对文档的完整性、权威性及其观点立场正确性做任何保证或承诺!文档内容仅供研究参考,付费前请自行鉴别。
3、如文档内容存在违规,或者侵犯商业秘密、侵犯著作权等,请点击“违规举报”。

碎片内容

污水处理流程系统

您可能关注的文档

确认删除?
VIP
微信客服
  • 扫码咨询
会员Q群
  • 会员专属群点击这里加入QQ群
客服邮箱
回到顶部