电脑桌面
添加小米粒文库到电脑桌面
安装后可以在桌面快捷访问

消防喷淋系统施工方案

消防喷淋系统施工方案_第1页
1/6
消防喷淋系统施工方案_第2页
2/6
消防喷淋系统施工方案_第3页
3/6
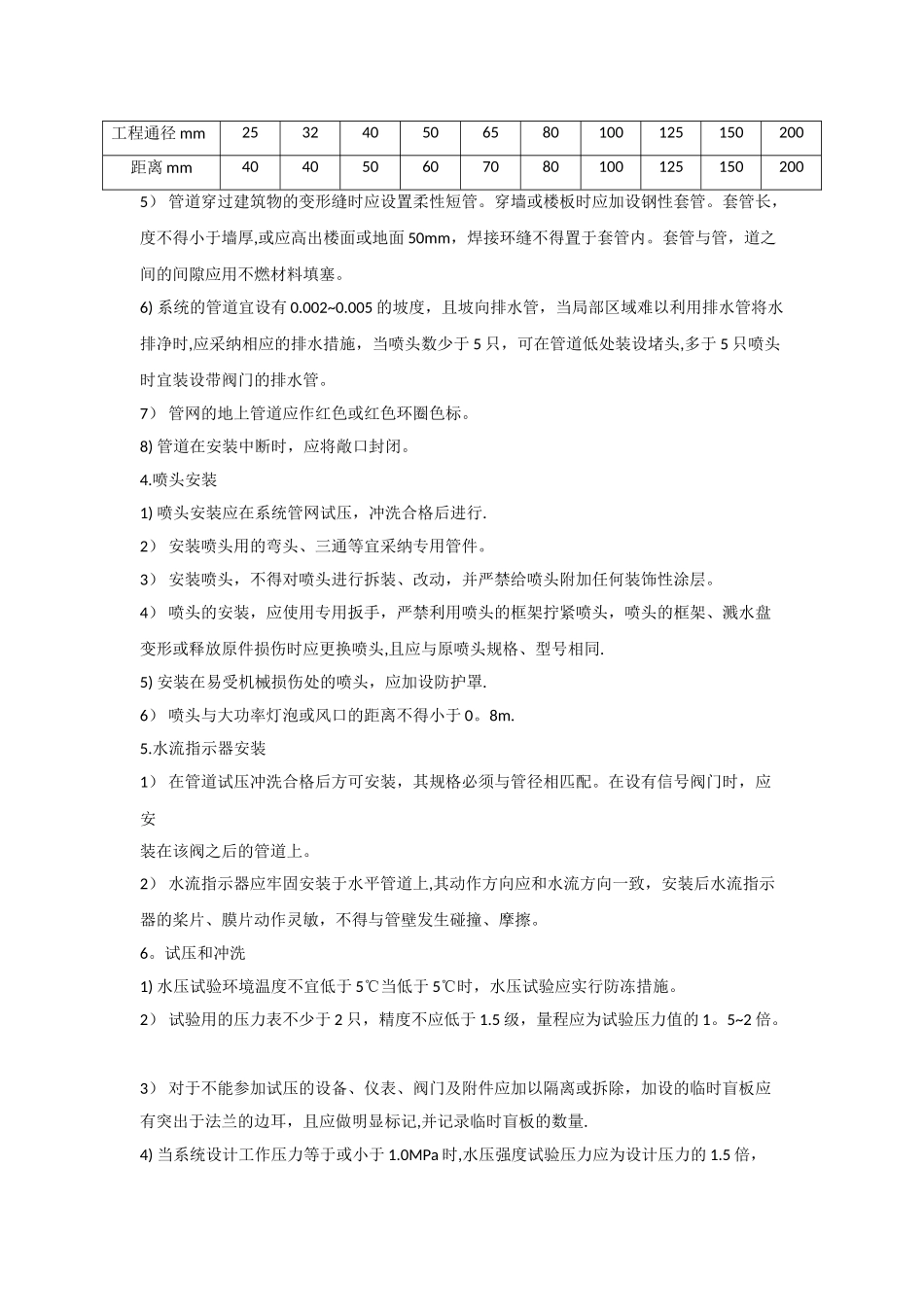
消防喷淋系统施工方案1。消防及喷水灭火系统管道安装方法 1.1.工艺流程图 1。2。支架、吊架制作 1.2。1。支架、吊架材料一般用 Q235 普通碳钢制作. 1。2。2。支架、吊架制作应遵守的规定: 1) 支架、吊架的型式、材质、加工尺寸、精度及焊接应符合设计要求。 2) 支架底板应平整、支、吊架的工作面应平整. 3) 支、吊架焊缝应进行外观检查不得有漏焊、点焊、裂纹咬肉等缺陷。焊接变形应予矫正. 4) 制作合格的支吊架应进行防腐处理妥善保管。 1。2.3。支吊架安装 1) 确定支吊架间距时应考虑管子管件管内介质及保温材料的重量对管子形成的应力和应变不得超过允许范围.支、吊架最大允许间距主要是由所承受的垂直方向荷载来决定.当设计无要求时其最大间距见表:管径(mm)1520253240507080100125150支吊架最大间距(m)保温1.5222。5333.544.556不保温22.533.544.555.566。572) 坡度、标高的确定 支吊架的坡度、标高必须符合设计要求坡度应根据两点间的距离的大小算出两点间的高差然后在两点拉一直线根据支架的间距在墙上画出每个支架的位置。 3) 支、吊架固定和调整 4) 管道安装时应及时进行支、吊架的固定和调整工作。支吊架位置应正确安装要平整牢固。管子与支架接触良好一般不得有间隙. 安装准备主管安装水流指示器安装管道试压、冲洗喷头支管安装喷头及附件安装系统通水调试5) 支、吊架的安装  膨胀螺栓固定  膨胀螺栓常用规格有 M8、M10、M12 三种.  钻孔可用冲击电锤或冲击电钻进行,钻成的孔必须与构件表面垂直。孔的直径与管外径相等,用手拧紧螺母.随着螺母的拧紧,螺栓被向外拉动,螺栓的锥形尾部就把开口的套管尾部胀开使螺栓和套管一起紧固在孔内。这样就可以在螺栓上安装支架横梁。  2.1。立管安装 1) 每层从上至下统一安装卡件, 将预制好的立管按编号排出顺序安装. 在安装中核实预留甩口的高度、方向是否正确。外露丝扣或焊口应刷好防锈漆。支管甩口应加好临时堵头立管阀门朝向应便于操作和维修。 2) 对于竖井内的立管安装,应在管井口设置型钢,上下统一吊线安装卡件。 3) 安装在墙内的立管应在结构施工中预留管槽,立管安装后吊直找正,用卡件固定。 4) 在下层楼板封堵完后,再进行上一层立管安装。如遇墙壁体变薄或上、下墙体错位造成立管距离太远时,可采纳冷弯或用弯头调整立管位置。 5) 对暗装立管安装,应在隐蔽之前做水压试验,合格后隐蔽...

1、当您付费下载文档后,您只拥有了使用权限,并不意味着购买了版权,文档只能用于自身使用,不得用于其他商业用途(如 [转卖]进行直接盈利或[编辑后售卖]进行间接盈利)。
2、本站所有内容均由合作方或网友上传,本站不对文档的完整性、权威性及其观点立场正确性做任何保证或承诺!文档内容仅供研究参考,付费前请自行鉴别。
3、如文档内容存在违规,或者侵犯商业秘密、侵犯著作权等,请点击“违规举报”。

碎片内容

消防喷淋系统施工方案

您可能关注的文档

确认删除?
VIP
微信客服
  • 扫码咨询
会员Q群
  • 会员专属群点击这里加入QQ群
客服邮箱
回到顶部