电脑桌面
添加小米粒文库到电脑桌面
安装后可以在桌面快捷访问

火锅店七夕活动策划方案

火锅店七夕活动策划方案_第1页
1/2
火锅店七夕活动策划方案_第2页
2/2
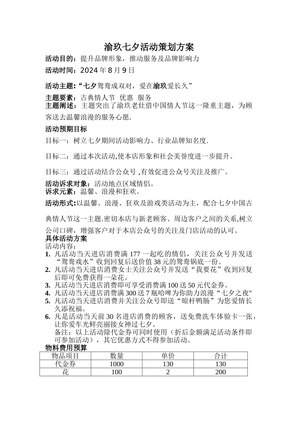
渝玖七夕活动策划方案活动目的:提升品牌形象,推动服务及品牌影响力活动时间:2024 年 8 月 9 日活动主题:“七夕鸳鸯成双对,爱在渝玖爱长久”主题要素:古典情人节 优惠 服务主题阐述:主题突出了渝玖老灶借中国情人节这一隆重主题,为顾客送去温馨浪漫的服务心愿.活动预期目标目标一:树立七夕期间活动影响力、行业品牌知名度.目标二:通过本次活动,使本店形象和社会美誉度进一步提升。目标三:通过活动结合公众号 ,有效促进公众号关注及推广。活动诉求对象:活动地点区域情侣。诉求元素:温馨、浪漫和狂欢。活动形式:以温馨、浪漫、狂欢及游戏类活动为主,配合七夕中国古典情人节这一主题.密切本店与新老顾客、周边客户之间的关系,树立公司口碑,增强客户对于本店公众号的关注及门店活动的认可。具体活动方案活动内容:1. 凡活动当天进店消费满 177 一起吃的情侣,关注公众号并发送“鸳鸯戏水”收到回复后送价值 38 元的鸳鸯锅底一份。2. 凡活动当天进店消费女士关注公众号并发送“我要花”收到回复后即可免费获得一朵花。3. 凡活动当天进店消费即可享受消费满 100 送 50 元代金券。4. 凡活动当天进店消费满 300 送 7 瓶哈啤为你助力浪漫“七夕之夜"5. 凡活动当天进店消费并关注公众号即送“晾杆鸭肠”为您爱情长久添祝福。6. 凡是活动当天前 30 名进店消费的顾客,送免费洗车体验卡一张,让你爱车光鲜亮丽接女神过七夕。备注:以上活动除代金券可同时使用(折后金额满足活动条件即可参加活动),其它优惠方式不得参加活动。物料费用预算物品项目数量单价合计代金券1000130130花1002200展架260120 合计:450 元

1、当您付费下载文档后,您只拥有了使用权限,并不意味着购买了版权,文档只能用于自身使用,不得用于其他商业用途(如 [转卖]进行直接盈利或[编辑后售卖]进行间接盈利)。
2、本站所有内容均由合作方或网友上传,本站不对文档的完整性、权威性及其观点立场正确性做任何保证或承诺!文档内容仅供研究参考,付费前请自行鉴别。
3、如文档内容存在违规,或者侵犯商业秘密、侵犯著作权等,请点击“违规举报”。

碎片内容

火锅店七夕活动策划方案

一二三四传媒+ 关注
实名认证
内容提供者

大量资料供您选择,没有合适的可以联系小二。

确认删除?
VIP
微信客服
  • 扫码咨询
会员Q群
  • 会员专属群点击这里加入QQ群
客服邮箱
回到顶部