电脑桌面
添加小米粒文库到电脑桌面
安装后可以在桌面快捷访问

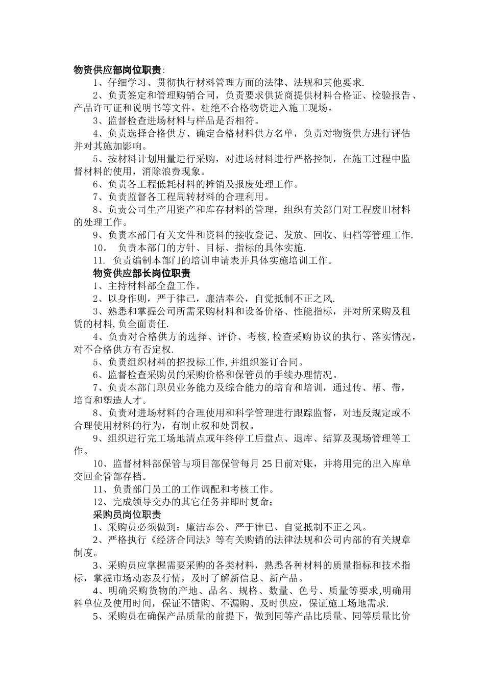
物资供应部岗位职责

物资供应部岗位职责_第1页
1/3
物资供应部岗位职责_第2页
2/3
物资供应部岗位职责_第3页
3/3
物资供应部岗位职责:1、仔细学习、贯彻执行材料管理方面的法律、法规和其他要求.2、负责签定和管理购销合同,负责要求供货商提供材料合格证、检验报告、产品许可证和说明书等文件。杜绝不合格物资进入施工现场。3、监督检查进场材料与样品是否相符。4、负责选择合格供方、确定合格材料供方名单,负责对物资供方进行评估并对其施加影响。5、按材料计划用量进行采购,对进场材料进行严格控制,在施工过程中监督材料的使用,消除浪费现象。6、负责各工程低耗材料的摊销及报废处理工作。7、负责监督各工程周转材料的合理利用。8、负责公司生产用资产和库存材料的管理,组织有关部门对工程废旧材料的处理工作。9、负责本部门有关文件和资料的接收登记、发放、回收、归档等管理工作.10。 负责本部门的方针、目标、指标的具体实施.11. 负责编制本部门的培训申请表并具体实施培训工作。物资供应部长岗位职责1、主持材料部全盘工作。2、以身作则,严于律己,廉洁奉公,自觉抵制不正之风.3、熟悉和掌握公司所需采购材料和设备价格、性能指标,并对所采购及租赁的材料,负全面责任.4、负责对合格供方的选择、评价、考核,检查采购协议的执行、落实情况,对不合格供方有否定权.5、负责组织材料的招投标工作,并组织签订合同。6、监督检查采购员的采购价格和保管员的手续办理情况。7、负责本部门职员业务能力及综合能力的培育和培训,通过传、帮、带,培育和塑造人才。8、负责对进场材料的合理使用和科学管理进行跟踪监督,对违反规定或不合理使用材料的行为,有制止权和处罚权。9、组织进行完工场地清点或年终停工后盘点、退库、结算及现场管理等工作。10、监督材料部保管与项目部保管每月 25 日前对账,并将用完的出入库单交回企管部存档。11、负责部门员工的工作调配和考核工作。12、完成领导交办的其它任务并即时复命;采购员岗位职责1、采购员必须做到:廉洁奉公、严于律已、自觉抵制不正之风。2、严格执行《经济合同法》等有关购销的法律法规和公司内部的有关规章制度。3、采购员应掌握需要采购的各类材料,熟悉各种材料的质量指标和技术指标,掌握市场动态及行情,及时了解新信息、新产品。4、明确采购货物的产地、品名、规格、数量、色号、质量等要求,明确用料单位及使用时间,保证不错购、不漏购、及时供应,保证施工场地需求.5、采购员在确保产品质量的前提下,做到同等产品比质量、同等质量比价格、同等价格比服务,切实降低采购成本.6、采购员收到“...

1、当您付费下载文档后,您只拥有了使用权限,并不意味着购买了版权,文档只能用于自身使用,不得用于其他商业用途(如 [转卖]进行直接盈利或[编辑后售卖]进行间接盈利)。
2、本站所有内容均由合作方或网友上传,本站不对文档的完整性、权威性及其观点立场正确性做任何保证或承诺!文档内容仅供研究参考,付费前请自行鉴别。
3、如文档内容存在违规,或者侵犯商业秘密、侵犯著作权等,请点击“违规举报”。

碎片内容

物资供应部岗位职责

确认删除?
VIP
微信客服
  • 扫码咨询
会员Q群
  • 会员专属群点击这里加入QQ群
客服邮箱
回到顶部