电脑桌面
添加小米粒文库到电脑桌面
安装后可以在桌面快捷访问

电力工程课程设计报告

电力工程课程设计报告_第1页
1/7
电力工程课程设计报告_第2页
2/7
电力工程课程设计报告_第3页
3/7
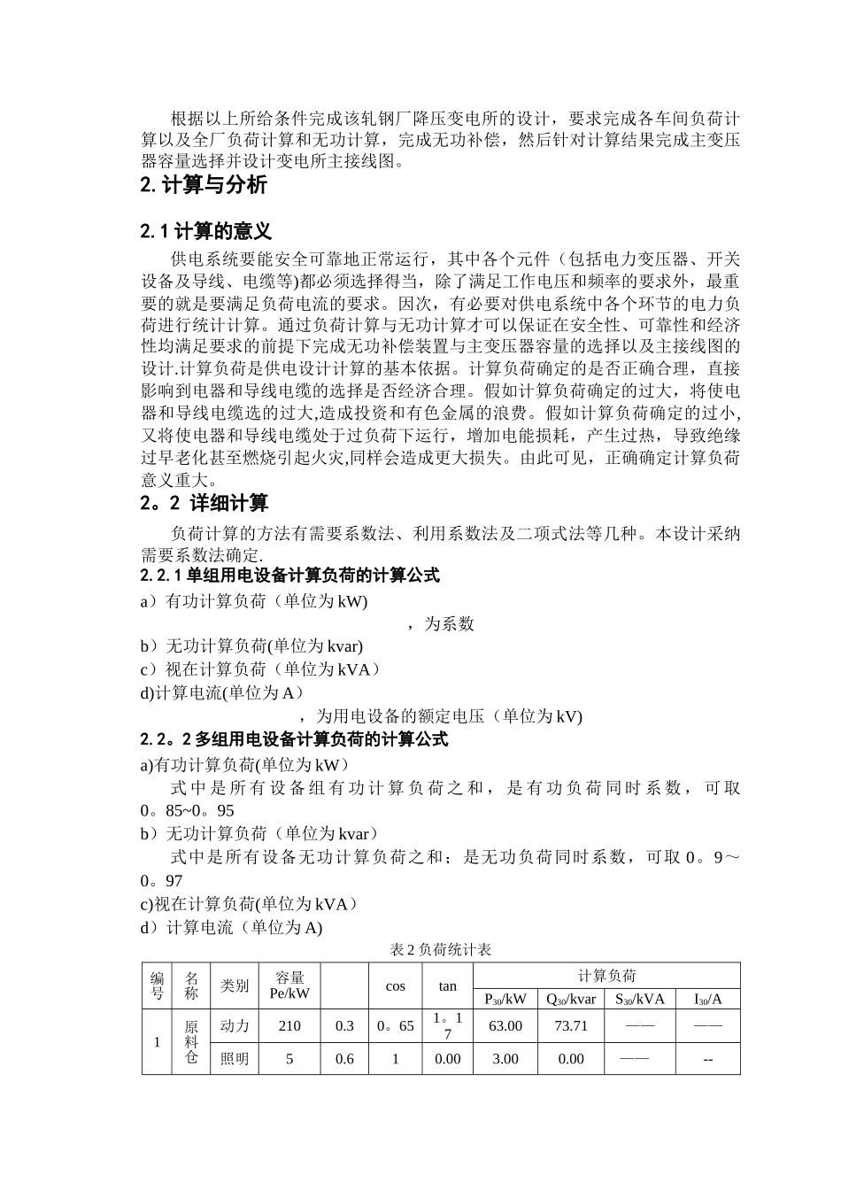
电力工程课程设计专 业: 电气工程及其自动化 班 级: 电气 1404 姓 名: 张 勇 学 号: 202409927 指导老师: 王思华 兰州交通大学自动化与电气工程学院2024 年 7 月 17 日评语:考勤(10)守纪(10)设计过程(40)设计报告(30)小组答辩(10)总成绩(100)1.某轧钢厂降压变电所的电气设计1.1 设计依据1.工厂负荷情况 本厂多数车间为两班制,年最大负荷利用小时为 5200h,日最大负荷持续时间为 6。5h。该厂除冶炼车间、制坯车间和热轧车间属二级负荷外,其余均属三级负荷。低压动力设备均为三相,额定电压为 380V.电气照明及家用电器均为单相,额定电压为 220V.本厂的负荷统计资料如表 l 所示。2。供电电源情况 根据工厂与当地供电部门签订的供用电协议规定,本厂可由附近一条 6kV 的公用电源干线取得工作电源.该电源干线的走向参看工厂总平面图。该干线的导线牌号为 LGJ-240,导线为等边三角形排列,线距为 1。5m;干线首端(即电力系统的馈电变电站)距离本厂约 5km.干线首端所装设的高压断路器断流容量为 600MVA。此断路器配备有定时限过电流保护和电流速断保护,定时限过电流保护整定的动作时间为 1.5s.为满足工厂二级负荷的要求,可采纳高压联络线由邻近的单位取得备用电源.已知与本厂高压侧有电气联系的架空线路总长度为40km,联络线电缆线路总长度为 15km.3。气象资料 本厂所在地区的年最高气温为 40℃,年平均气温为 25℃,年最低气温为—3℃,年最热月平均最高气温为 36℃,年最热月平均气温为 29℃,年最热月地下 0.8m 处平均温度为 25℃。当地主导风向为东风,年雷暴日数为 25。4。地质水文资料 本厂所在地区平均海拔 300m,地层以砂粘土为主;地下水位为 2m 。5。电费制度 本厂与当地供电部门达成协议,在工厂变电所高压侧计量电能,设专用计量柜,按两部电费制交纳电费:每月基本电费按主变压器容量计为 20 元/kVA,动力电费为 0.3 元/kW·h,照明(含家电)电费为 0。4 元/kW·h。工厂最大负荷时的功率因数不得低于 0。9。表 1 轧钢厂负荷统计资料厂房编号厂房名称负荷类别设备功率/kW需要系数 Kd功率因数 cosφ1原料仓库动力2100。30。65照明50。61。02燃料车间动力1500.60。80照明50.81.03办公楼动力450。40。65照明120.71。04冶炼车间动力3600.50.65照明80。91。05制坯车间动力2400。650。80照明80。81。06热轧车间动力4500。60。80照明150.81。07机修车间动力2600.350...

1、当您付费下载文档后,您只拥有了使用权限,并不意味着购买了版权,文档只能用于自身使用,不得用于其他商业用途(如 [转卖]进行直接盈利或[编辑后售卖]进行间接盈利)。
2、本站所有内容均由合作方或网友上传,本站不对文档的完整性、权威性及其观点立场正确性做任何保证或承诺!文档内容仅供研究参考,付费前请自行鉴别。
3、如文档内容存在违规,或者侵犯商业秘密、侵犯著作权等,请点击“违规举报”。

碎片内容

电力工程课程设计报告

确认删除?
VIP
微信客服
  • 扫码咨询
会员Q群
  • 会员专属群点击这里加入QQ群
客服邮箱
回到顶部