电脑桌面
添加小米粒文库到电脑桌面
安装后可以在桌面快捷访问

电子商务项目合同

电子商务项目合同_第1页
1/5
电子商务项目合同_第2页
2/5
电子商务项目合同_第3页
3/5
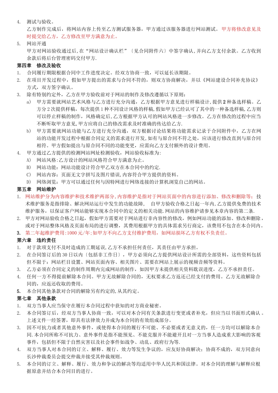
建站合同书 合同编号: HNXD20240 412 甲方:乙方:电话:电话:地址:地址:网址:410000网址:甲乙双方经友好协商,就甲方委托乙方进行网站建设事宜达成以下协议。双方申明,双方都已理解并认可了本合同的所有内容,同意承担各自应承担的权利和义务,忠实地履行本合同。第一章 委托业务范围1.本合同规定的项目的工作内容、工作进度安排和付款方式等信息由附件载明.细目请参见附件。2.本合同附件为本合同不可分割的一部分,与合同正文具有同等法律效力。第二章 双方的权利和义务1.甲方的权利和义务A)有权要求乙方根据双方商定的委托业务,在双方约定的时间内完成合同中规定的内容。B)以可编辑电子文档的形式提供有关甲方的材料及图片等,应保证材料完整准确,图片清楚。向乙方提供的资料不会侵犯第三方的权利;若发生侵犯第三方权利的情形,由甲方承担全部责任.C)在网页制作的过程中应给予乙方积极配合,在双方商定的时间内拿出全面确定的修改意见。D)在网站制作的不同阶段,应依据合同按时支付相关费用。E)在付清网站开发的全部费用后,享有该网站所有版权。2.乙方的权利和义务A)根据双方商定的委托业务,在双方约定的时间内根据甲方提供的材料完成网站建设。B)乙方保证主页版式设计具有独创性。为甲方设计的页面在知识产权方面如因乙方原因与第三方发生的法律等方面的纠纷,责任由乙方承担负责。 C)甲方网站中由于乙方失误造成的页面错误、程序缺陷进行修改。乙方保证最终测试合格的每一栏目的功能都能达到合同中关于功能的描述。D)在制作过程中,尽力实现对在合同范围内甲方提出的合理修改要求,并交甲方验收通过。 E)合同约定的付款方式,收取合同费用。F)完成网站建设后,及时向甲方提供工作成果供甲方使用。如网站中属数据库开发范畴,乙方提供数据录入的方法和标准,不负责内容更新。 G)网站验收完成,乙方将网站程序文件和源代码交给甲方后,甲方如私自改动源代码,造成网站出现程序错误,后果由甲方处理,乙方一概不负责。H)网站提供一年的技术维护,如:维护网站正常运行,网站病毒清理、数据备份、防黑客攻击、网站程序故障。第三章 网站制作流程1.合同签订甲乙双方就网站建设事宜达成一致,并签订《网站建设合同书》,甲方同时向乙方支付预付款 50%〔预付款金额请参见附件说明〕。2.网站资料提供在合同签订后的 30 日以内〔包括非工作日〕,甲方向乙方提供网站设计所需的全部资料,这些资料包括但不限于:网站栏目设置、网站页面...

1、当您付费下载文档后,您只拥有了使用权限,并不意味着购买了版权,文档只能用于自身使用,不得用于其他商业用途(如 [转卖]进行直接盈利或[编辑后售卖]进行间接盈利)。
2、本站所有内容均由合作方或网友上传,本站不对文档的完整性、权威性及其观点立场正确性做任何保证或承诺!文档内容仅供研究参考,付费前请自行鉴别。
3、如文档内容存在违规,或者侵犯商业秘密、侵犯著作权等,请点击“违规举报”。

碎片内容

电子商务项目合同

确认删除?
VIP
微信客服
  • 扫码咨询
会员Q群
  • 会员专属群点击这里加入QQ群
客服邮箱
回到顶部