电脑桌面
添加小米粒文库到电脑桌面
安装后可以在桌面快捷访问

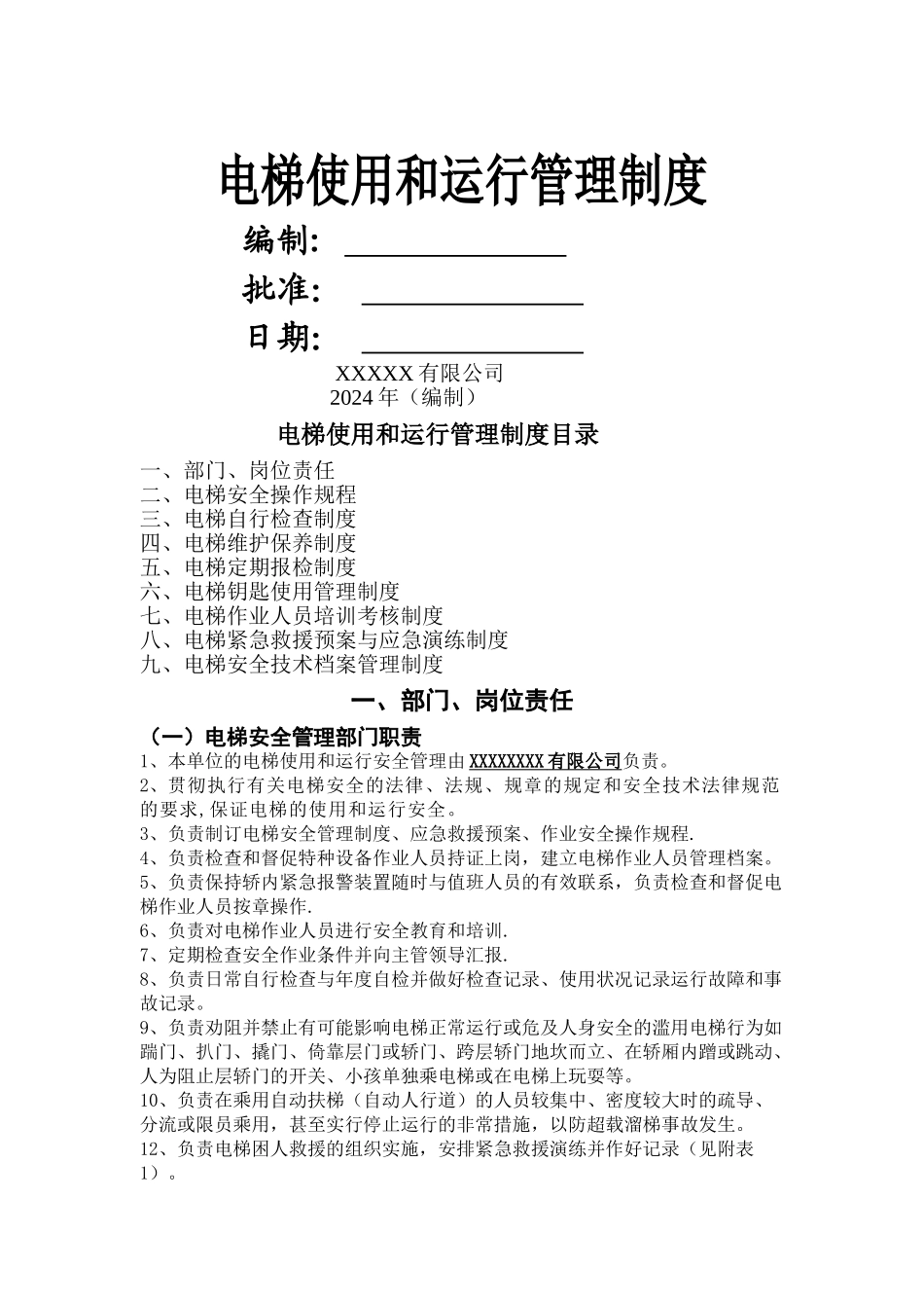
电梯使用和运行安全管理制度

电梯使用和运行安全管理制度_第1页
1/9
电梯使用和运行安全管理制度_第2页
2/9
电梯使用和运行安全管理制度_第3页
3/9
电梯使用和运行管理制度 编制: 批准: 日期: XXXXX 有限公司 2024 年(编制)电梯使用和运行管理制度目录一、部门、岗位责任二、电梯安全操作规程三、电梯自行检查制度四、电梯维护保养制度五、电梯定期报检制度六、电梯钥匙使用管理制度七、电梯作业人员培训考核制度八、电梯紧急救援预案与应急演练制度九、电梯安全技术档案管理制度一、部门、岗位责任(一)电梯安全管理部门职责1、本单位的电梯使用和运行安全管理由 XXXXXXXX 有限公司 负责。2、贯彻执行有关电梯安全的法律、法规、规章的规定和安全技术法律规范的要求,保证电梯的使用和运行安全。3、负责制订电梯安全管理制度、应急救援预案、作业安全操作规程.4、负责检查和督促特种设备作业人员持证上岗,建立电梯作业人员管理档案。5、负责保持轿内紧急报警装置随时与值班人员的有效联系,负责检查和督促电梯作业人员按章操作. 6、负责对电梯作业人员进行安全教育和培训.7、定期检查安全作业条件并向主管领导汇报.8、负责日常自行检查与年度自检并做好检查记录、使用状况记录运行故障和事故记录。9、负责劝阻并禁止有可能影响电梯正常运行或危及人身安全的滥用电梯行为如踹门、扒门、撬门、倚靠层门或轿门、跨层轿门地坎而立、在轿厢内蹭或跳动、人为阻止层轿门的开关、小孩单独乘电梯或在电梯上玩耍等。10、负责在乘用自动扶梯(自动人行道)的人员较集中、密度较大时的疏导、分流或限员乘用,甚至实行停止运行的非常措施,以防超载溜梯事故发生。12、负责电梯困人救援的组织实施,安排紧急救援演练并作好记录(见附表1)。13、负责电梯发生事故时的紧急救援、排险和抢救,保护事故现场,配合电梯事故调查。14、配合电梯安装、改造、维修、保养和检验工作.(二)电梯安全管理人员职责1、制定电梯日常自行检查、日常巡视计划。2、负责落实电梯日常自行检查、日常巡视和定期检验工作。3、检查电梯的紧急报警装置,确保其随时与值班人员的有效联系.4、检查电梯注意事项和安全警示标志,确保齐全清楚。5、负责检查电梯钥匙的保管、使用状况。6、负责劝阻并禁止有可能影响电梯正常运行或危及人身安全的滥用电梯行为(如踹门、扒门、撬门、倚靠层门或轿门、跨层轿门地坎而立、在轿厢内蹭或跳动、人为阻止层轿门的开关、小孩单独乘电梯或在电梯上玩耍等)。7、负责在乘用自动扶梯(自动人行道)的人员较集中、密度较大时的疏导、分流或限员乘用,甚至实行停止运行的非常措施,以防超载溜...

1、当您付费下载文档后,您只拥有了使用权限,并不意味着购买了版权,文档只能用于自身使用,不得用于其他商业用途(如 [转卖]进行直接盈利或[编辑后售卖]进行间接盈利)。
2、本站所有内容均由合作方或网友上传,本站不对文档的完整性、权威性及其观点立场正确性做任何保证或承诺!文档内容仅供研究参考,付费前请自行鉴别。
3、如文档内容存在违规,或者侵犯商业秘密、侵犯著作权等,请点击“违规举报”。

碎片内容

电梯使用和运行安全管理制度

确认删除?
VIP
微信客服
  • 扫码咨询
会员Q群
  • 会员专属群点击这里加入QQ群
客服邮箱
回到顶部