电脑桌面
添加小米粒文库到电脑桌面
安装后可以在桌面快捷访问

电梯工程施工组织设计方案

电梯工程施工组织设计方案_第1页
1/7
电梯工程施工组织设计方案_第2页
2/7
电梯工程施工组织设计方案_第3页
3/7
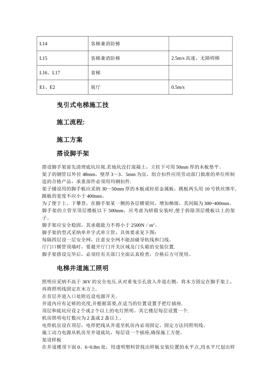
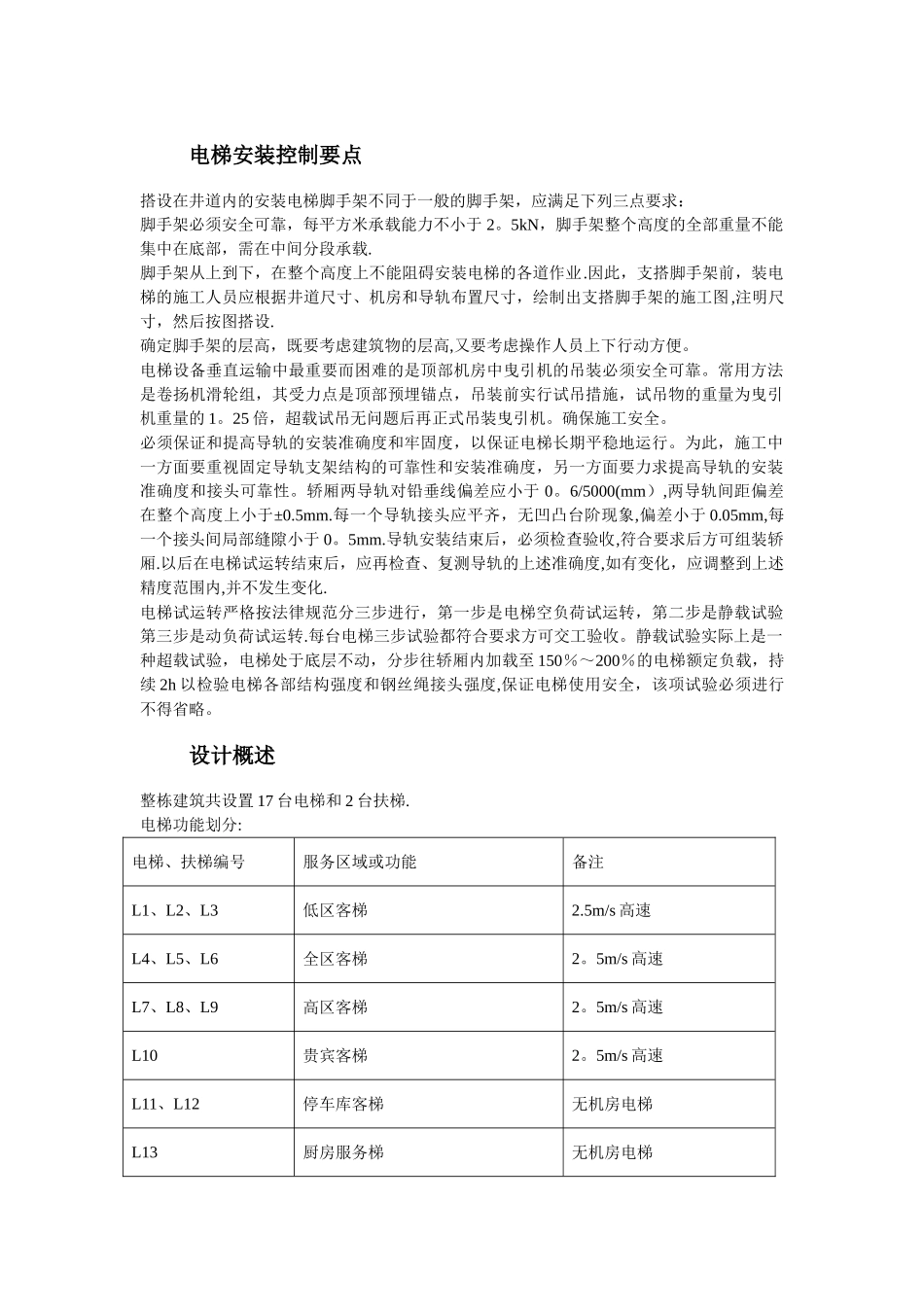
目录第一章 电梯安装控制要点.......................................................2第二章 设计概述................................................................2第三章 曳引式电梯施工技........................................................3第 1 节 施工流程:...........................................................3第 2 节 施工方案.............................................................31、 搭设脚手架.........................................................32、 电梯井道施工照明...................................................33、 导轨安装...........................................................44、 厅门安装...........................................................55、 机房设备安装.......................................................66、 组装对重框.........................................................67、 组装轿厢...........................................................6第四章 电梯调试与验收..........................................................7第 1 节 电梯的调试和验收.....................................................7第 2 节 竣工文档.............................................................7电梯安装控制要点搭设在井道内的安装电梯脚手架不同于一般的脚手架,应满足下列三点要求:脚手架必须安全可靠,每平方米承载能力不小于 2。5kN,脚手架整个高度的全部重量不能集中在底部,需在中间分段承载.脚手架从上到下,在整个高度上不能阻碍安装电梯的各道作业.因此,支搭脚手架前,装电梯的施工人员应根据井道尺寸、机房和导轨布置尺寸,绘制出支搭脚手架的施工图,注明尺寸,然后按图搭设.确定脚手架的层高,既要考虑建筑物的层高,又要考虑操作人员上下行动方便。电梯设备垂直运输中最重要而困难的是顶部机房中曳引机的吊装必须安全可靠。常用方法是卷扬机滑轮组,其受力点是顶部预埋锚点,吊装前实行试吊措施,试吊物的重量为曳引机重量的 1。25 倍,超载试吊无问题后再正式吊装曳引机。确保施工安全。必须保证和提高导轨的安装准确度和牢固度,以保证电梯长期平稳地运行。为此,施工中一方面要重视固定导轨支架结构的可靠性和安装准确度,另一方面要力求提高导轨的安装准确度和接头可靠...

1、当您付费下载文档后,您只拥有了使用权限,并不意味着购买了版权,文档只能用于自身使用,不得用于其他商业用途(如 [转卖]进行直接盈利或[编辑后售卖]进行间接盈利)。
2、本站所有内容均由合作方或网友上传,本站不对文档的完整性、权威性及其观点立场正确性做任何保证或承诺!文档内容仅供研究参考,付费前请自行鉴别。
3、如文档内容存在违规,或者侵犯商业秘密、侵犯著作权等,请点击“违规举报”。

碎片内容

电梯工程施工组织设计方案

您可能关注的文档

确认删除?
VIP
微信客服
  • 扫码咨询
会员Q群
  • 会员专属群点击这里加入QQ群
客服邮箱
回到顶部