电脑桌面
添加小米粒文库到电脑桌面
安装后可以在桌面快捷访问

秩序维护及安全管理方案

秩序维护及安全管理方案_第1页
1/4
秩序维护及安全管理方案_第2页
2/4
秩序维护及安全管理方案_第3页
3/4
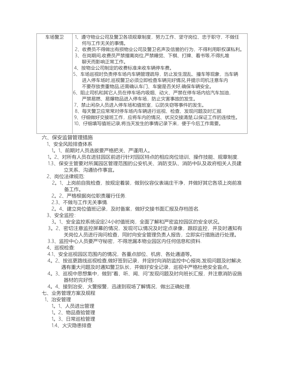
秩序维护及安全管理方案根据前期考察情况及与开发商沟通,安全保卫方面将围绕科技园区红线以内,单体栋楼外全部公共区部分为主体管理责任。重点保证园区整体工作秩序,加强前期已出售单栋楼的二期施工、人员、车辆的巡视检查和各种安全协议的落实,待售部分做为成品,对外部进行巡视保护检查,以保证开发商在售期内利益不受影响。一、管理范围:序号内容范围时间空间(单体)1公共秩序工作科技园红线内全天候24小时单体2道路车辆管理科技园红线内全天候24小时单体3治安防范科技园红线内全天候24小时单体4消防火灾报警科技园红线内全天候24小时单体5施工管理科技园红线内全天候24小时单体二、管理目标:以外弛内张、人防与技防相结合的安全管理为原则,以安全、车辆、消防、施工、管理为主线,在已有先进的安防、消防管理设施、设备的基础上,配备训练有素、行动神速、果断干练的安全队伍,利用现代化管理手段,科学合理地组织日常管理,精心布置各项园区安全保卫工作,迅速解决突发事件三、管理指标 1、保持园区日常良好的工作秩序.2、保持良好的交通秩序.3、突发事件迅速得到解决.4、重大治安案件发生率为零,重大火灾发生率为零.四、岗位编制根据高顺云港新能科技园区的功能特点,即开放式、占地面积大、单体建筑多,在治安防范、消防防范、人员、车辆秩序的管理,我们将实行全天候24小时不间断管理,并与技防、物防相结合,在人防上采纳固定岗、巡视岗进行配置,实行三班二运转方式:序号职位数量岗位配置正常班A班B班C班1保安主管113消防监控值班员62224车场出口收费员31115固定岗位93336车场与园区巡视6222总计(人)26备注:正常班8:00~17:00;A班8:00~20:00;B班20:00~8:00;C班休五、岗位职责职位岗位职责保安经理全面负责科技园区安全管理工作,协助做好客户服务工作 ,督促、指导、检查保安主管落实科技园区24小时警卫岗位、消防值机、巡视各岗位执行情况。保安主管1、对保安主管负责,落实科技园区全天候24小时安保工作。2、负责园区内警卫、消防、巡视岗位人员的排班,合理安排以保障园区正常的工作秩序、交通秩序.3、检查各工作岗位履行岗位职责执行情况,发现问题及时处理并做好记录.4、负责对进出人员及物品的管理。5、负责对停车场的管理。6、第一时间负责对一般治安纠纷、交通事故及遗失、捡到物品的到场处理并上报保安主管。7、非工作时间、夜间、节假日对园区内发生的安全工作问题要及时、稳妥进行处理,重大问题向保安主管报告...

1、当您付费下载文档后,您只拥有了使用权限,并不意味着购买了版权,文档只能用于自身使用,不得用于其他商业用途(如 [转卖]进行直接盈利或[编辑后售卖]进行间接盈利)。
2、本站所有内容均由合作方或网友上传,本站不对文档的完整性、权威性及其观点立场正确性做任何保证或承诺!文档内容仅供研究参考,付费前请自行鉴别。
3、如文档内容存在违规,或者侵犯商业秘密、侵犯著作权等,请点击“违规举报”。

碎片内容

秩序维护及安全管理方案

您可能关注的文档

确认删除?
VIP
微信客服
  • 扫码咨询
会员Q群
  • 会员专属群点击这里加入QQ群
客服邮箱
回到顶部