电脑桌面
添加小米粒文库到电脑桌面
安装后可以在桌面快捷访问

积分制绩效考核方案

积分制绩效考核方案_第1页
1/6
积分制绩效考核方案_第2页
2/6
积分制绩效考核方案_第3页
3/6
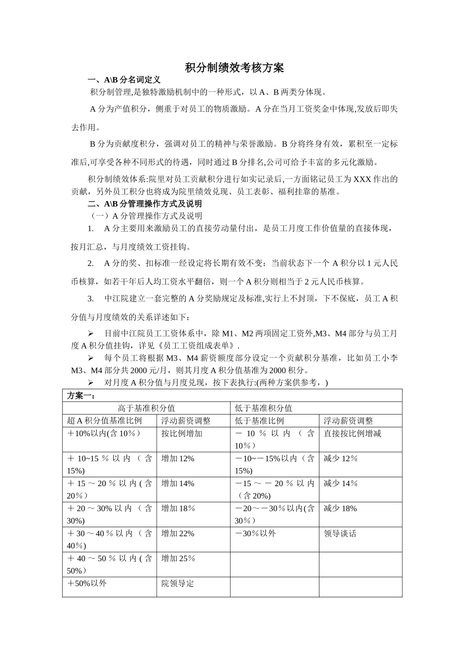
积分制绩效考核方案一、A\B 分名词定义积分制管理,是独特激励机制中的一种形式,以 A、B 两类分体现。A 分为产值积分,侧重于对员工的物质激励。A 分在当月工资奖金中体现,发放后即失去作用。B 分为贡献度积分,强调对员工的精神与荣誉激励。B 分将终身有效,累积至一定标准后,可享受各种不同形式的待遇,同时通过 B 分排名,公司可给予丰富的多元化激励。积分制绩效体系:院里对员工贡献积分进行如实记录后,一方面铭记员工为 XXX 作出的贡献,另外员工积分也将成为院里绩效兑现、员工表彰、福利挂靠的基准。二、A\B 分管理操作方式及说明(一)A 分管理操作方式及说明1.A 分主要用来激励员工的直接劳动量付出,是员工月度工作价值量的直接体现,按月汇总,与月度绩效工资挂钩。2.A 分的奖、扣标准一经设定将长期有效不变:当前状态下一个 A 积分以 1 元人民币核算,如若干年后人均工资水平翻倍,则一个 A 积分则相当于 2 元人民币核算。3.中江院建立一套完整的 A 分奖励规定及标准,实行上不封顶,下不保底,员工 A 积分值与月度绩效的关系详述如下:目前中江院员工工资体系中,除 M1、M2 两项固定工资外,M3、M4 部分与员工月度 A 积分值挂钩,详见《员工工资组成表单》.每个员工将根据 M3、M4 薪资额度部分设定一个贡献积分基准,比如员工小李M3、M4 部分共 2000 元/月,则其月度 A 积分值基准为 2000 积分。对月度 A 积分值与月度兑现,按下表执行:(两种方案供参考,)方案一:高于基准积分值低于基准积分值超 A 积分值基准比例浮动薪资调整低于基准比例浮动薪资调整+10%以内(含 10%)按比例增加- 10 % 以 内 ( 含10%)直接按比例增减+ 10~15 % 以 内 ( 含15%)增加 12%-10~-15%以内(含15%)减少 12%+ 15 ~ 20 % 以 内 ( 含20%)增加 14%―15 ~ - 20 % 以 内(含 20%)减少 14%+ 20 ~ 30% 以 内 ( 含30%)增加 18%-20~-30%以内(含30%)减少 18%+ 30 ~ 40 % 以 内 ( 含40%)增加 22%-30%以外领导谈话+ 40 ~ 50 % 以 内 ( 含50%)增加 25%+50%以外院领导定方案二:高于基准积分值低于基准积分值超 A 积分值基准比例浮动薪资调整低于基准比例浮动薪资调整+30%以内(含 10%)按比例增加-10%以内(含 10%)直接按比例增减+ 30 ~ 40% 以 内 ( 含40%)增加 30%-10~-15%以内(含15%...

1、当您付费下载文档后,您只拥有了使用权限,并不意味着购买了版权,文档只能用于自身使用,不得用于其他商业用途(如 [转卖]进行直接盈利或[编辑后售卖]进行间接盈利)。
2、本站所有内容均由合作方或网友上传,本站不对文档的完整性、权威性及其观点立场正确性做任何保证或承诺!文档内容仅供研究参考,付费前请自行鉴别。
3、如文档内容存在违规,或者侵犯商业秘密、侵犯著作权等,请点击“违规举报”。

碎片内容

积分制绩效考核方案

确认删除?
VIP
微信客服
  • 扫码咨询
会员Q群
  • 会员专属群点击这里加入QQ群
客服邮箱
回到顶部