电脑桌面
添加小米粒文库到电脑桌面
安装后可以在桌面快捷访问

空气调节考试题及答案

空气调节考试题及答案_第1页
1/5
空气调节考试题及答案_第2页
2/5
空气调节考试题及答案_第3页
3/5
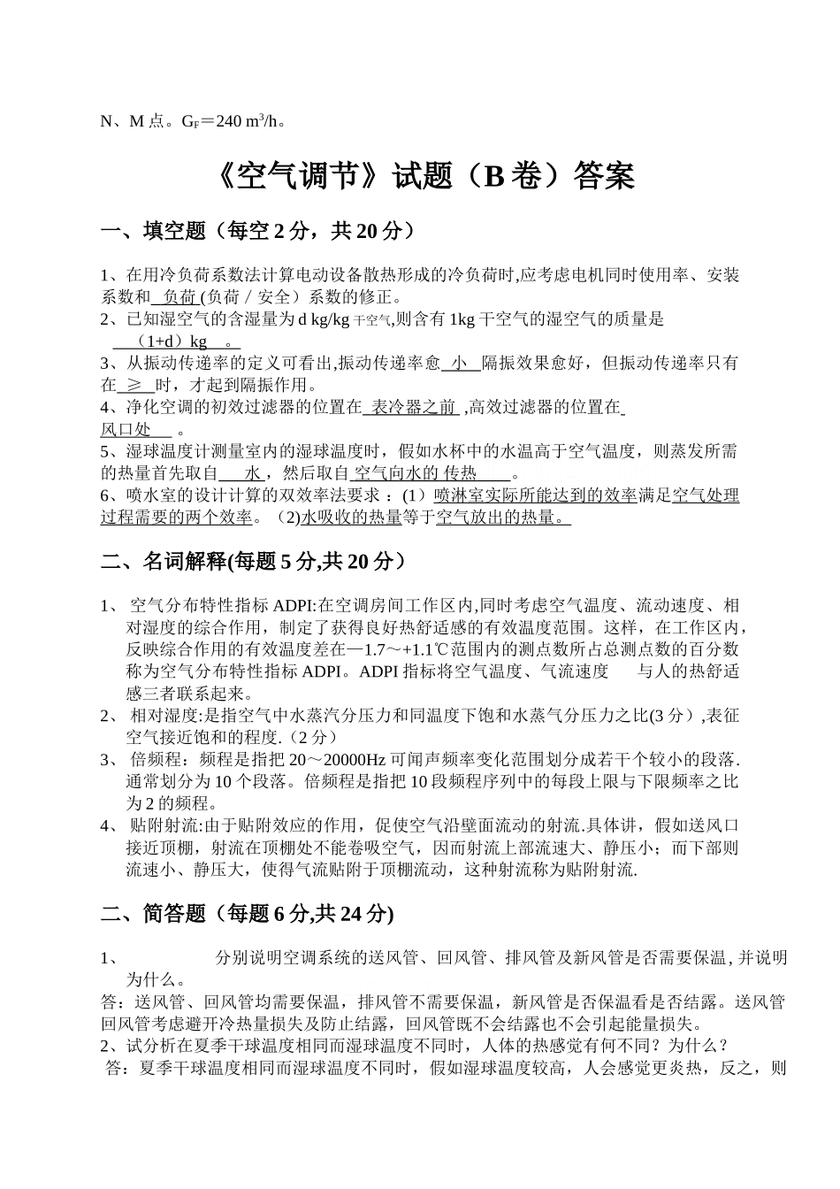
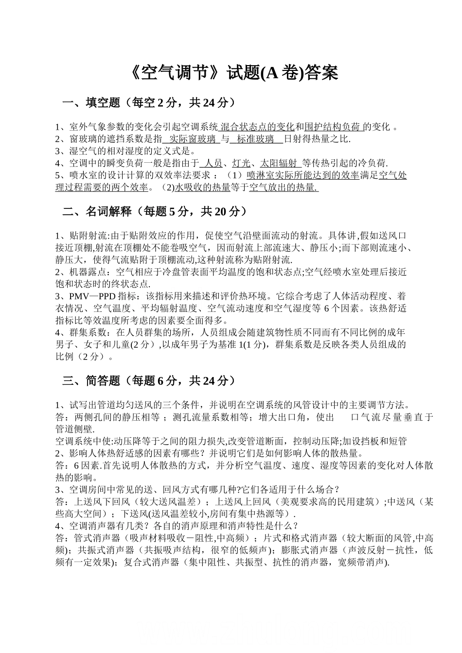
《空气调节》试题(A 卷)答案一、填空题(每空 2 分,共 24 分)1、室外气象参数的变化会引起空调系统 混合状态点的变化 和围护结构负荷 的变化 。2、窗玻璃的遮挡系数是指 实际窗玻璃 与 标准玻璃 日射得热量之比.3、湿空气的相对湿度的定义式是。4、空调中的瞬变负荷一般是指由于 人员 、灯光、太阳辐射 等传热引起的冷负荷.5、喷水室的设计计算的双效率法要求 :(1)喷淋室实际所能达到的效率满足空气处理过程需要的两个效率。(2)水吸收的热量等于空气放出的热量 . 二、名词解释(每题 5 分,共 20 分)1、贴附射流:由于贴附效应的作用,促使空气沿壁面流动的射流。具体讲,假如送风口接近顶棚,射流在顶棚处不能卷吸空气,因而射流上部流速大、静压小;而下部则流速小、静压大,使得气流贴附于顶棚流动,这种射流称为贴附射流.2、机器露点:空气相应于冷盘管表面平均温度的饱和状态点;空气经喷水室处理后接近饱和状态时的终状态点.3、PMV—PPD 指标:该指标用来描述和评价热环境。它综合考虑了人体活动程度、着衣情况、空气温度、平均辐射温度、空气流动速度和空气湿度等 6 个因素。该热舒适指标比等效温度所考虑的因素要全面得多。4、群集系数:在人员群集的场所,人员组成会随建筑物性质不同而有不同比例的成年男子、女子和儿童(2 分),以成年男子为基准 1(1 分),群集系数是反映各类人员组成的比例(2 分)。三、简答题(每题 6 分,共 24 分)1、试写出管道均匀送风的三个条件,并说明在空调系统的风管设计中的主要调节方法。答:两侧孔间的静压相等 ;测孔流量系数相等;增大出口角,使出口气流尽量垂直于管道侧壁.空调系统中使:动压降等于之间的阻力损失,改变管道断面,控制动压降;加设挡板和短管2、影响人体热舒适感的因素有哪些?并说明它们是如何影响人体的散热量。答:6 因素.首先说明人体散热的方式,并分析空气温度、速度、湿度等因素的变化对人体散热的影响。3、空调房间中常见的送、回风方式有哪几种?它们各适用于什么场合?答:上送风下回风(较大送风温差);上送风上回风(美观要求高的民用建筑);中送风(某些高大空间);下送风(送风温差较小,房间有集中热源等).4、空调消声器有几类?各自的消声原理和消声特性是什么?答:管式消声器(吸声材料吸收-阻性,中高频);片式和格式消声器(较大断面的风管,中高频);共振式消声器(共振吸声结构,很窄的低频声);膨胀式消声器(声波反射-抗...

1、当您付费下载文档后,您只拥有了使用权限,并不意味着购买了版权,文档只能用于自身使用,不得用于其他商业用途(如 [转卖]进行直接盈利或[编辑后售卖]进行间接盈利)。
2、本站所有内容均由合作方或网友上传,本站不对文档的完整性、权威性及其观点立场正确性做任何保证或承诺!文档内容仅供研究参考,付费前请自行鉴别。
3、如文档内容存在违规,或者侵犯商业秘密、侵犯著作权等,请点击“违规举报”。

碎片内容

空气调节考试题及答案

您可能关注的文档

确认删除?
VIP
微信客服
  • 扫码咨询
会员Q群
  • 会员专属群点击这里加入QQ群
客服邮箱
回到顶部