电脑桌面
添加小米粒文库到电脑桌面
安装后可以在桌面快捷访问

细石混凝土地面施工工艺标准

细石混凝土地面施工工艺标准_第1页
1/4
细石混凝土地面施工工艺标准_第2页
2/4
细石混凝土地面施工工艺标准_第3页
3/4
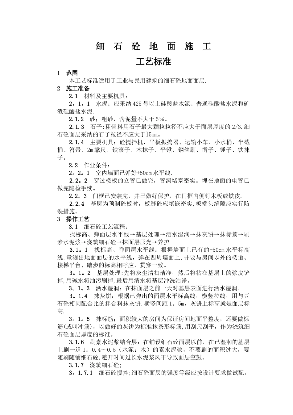
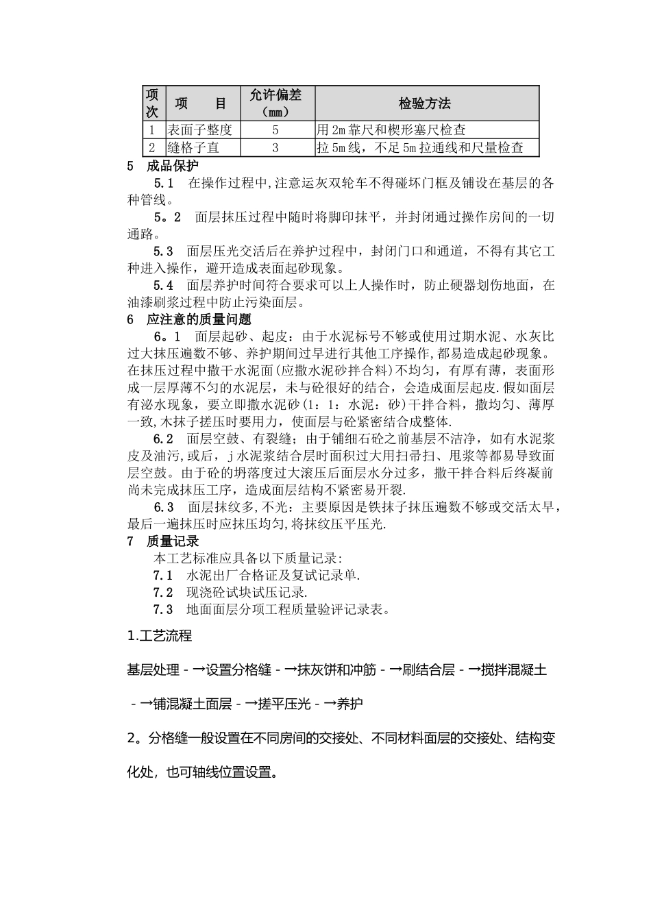
细 石 砼 地 面 施 工工艺标准1 范围 本工艺标准适用于工业与民用建筑的细石砼地面面层.2 施工准备 2.1 材料及主要机具: 2。1。1 水泥;应采纳 425 号以上硅酸盐水泥、普通硅酸盐水泥和矿渣硅酸盐水泥. 2.1.2 砂;粗砂,含泥量不大于 5%。 2.1.3 石子:粗骨料用石子最大颗粒粒径不应大于面层厚度的 2/3.细石砼面层采纳的石子粒径不应大于]5mm。 2.1.4 主要机具:砼搅拌机,平板振捣器、运输小车、小水桶、半截桶、笤帚、2m 靠尺、铁滚子、木抹子、平锹、钢丝刷、凿子、锤子、铁抹子。 2.2 作业条件: 2。2。1 室内墙面已弹好+50cm 水平线. 2.2。2 穿过楼板的立管已做完,管洞堵塞密实。埋在地面的电管已做完隐检手续。 2.2。3 门框已安装完,并已做好保护,在门框内侧钉木板或铁皮. 2.2.4 基层为预制砼板时,板缝砼应填嵌密实,板端头缝隙应实行防裂措施。3 操作工艺 3.1 细石砼工艺流程: 找标高、弹面层水平线→基层处理→洒水湿润→抹灰饼→抹标筋→刷素水泥浆→浇筑细石砼→抹面层压光→养护 3.1。1 找标高、弹面层水平线:根据墙面上已有的+50cm 水平标高线,量测出地面面层的水平线,弹在四周墙面上,并要与房间以外的楼道、楼梯平台、踏步的标高相呼应,贯穿一致。 3。1。2 基层处理:先将灰尘清扫洁净,然后将粘在基层上的浆皮铲掉,用碱水将油污刷掉,最后用清水将基层冲洗洁净。 3。1。3 洒水湿润:在抹面层之前一天对基层表面进行洒水湿润。 3。1.4 抹灰饼:根据已弹出的面层水平标高线,横竖拉线,用与豆石砼相同配合比的拌合料抹灰饼,横竖间距 1。5m,灰饼上标高就是面层标高. 3。1。5 抹标筋;面积较大的房间为保证房间地面平整度,还要做标筋(或叫冲筋),以做好的灰饼为标准抹条形标筋,用刮尺刮平,作为浇筑细石砼面层厚度的标准。 3.1.6 刷素水泥浆结合层:在铺设细石砼面层以前,在已湿润的基层上刷一道 1:0.4~0.5(水泥:水)的素水泥浆,不要刷的面积过大,要随刷随铺细石砼,避开时间过长水泥浆风干导致面层空鼓。 3.1.7 浇筑细石砼; 3。1.7.1 细石砼搅拌;细石砼面层的强度等级应按设计要求做试配,如设计无要求时,不应小于 C20,由试验室根据原材料情况计算出配合比,应用搅拌机进行搅拌均匀,坍落度不宜大于 30mm.并按国家标准《砼结构工程施工及验收法律规范》的规定制作砼试块,每一层建筑地面工程不应少一组,当每层地面工程建筑面积超过 1000m2时,每增加 100...

1、当您付费下载文档后,您只拥有了使用权限,并不意味着购买了版权,文档只能用于自身使用,不得用于其他商业用途(如 [转卖]进行直接盈利或[编辑后售卖]进行间接盈利)。
2、本站所有内容均由合作方或网友上传,本站不对文档的完整性、权威性及其观点立场正确性做任何保证或承诺!文档内容仅供研究参考,付费前请自行鉴别。
3、如文档内容存在违规,或者侵犯商业秘密、侵犯著作权等,请点击“违规举报”。

碎片内容

细石混凝土地面施工工艺标准

确认删除?
VIP
微信客服
  • 扫码咨询
会员Q群
  • 会员专属群点击这里加入QQ群
客服邮箱
回到顶部