电脑桌面
添加小米粒文库到电脑桌面
安装后可以在桌面快捷访问

绩效管理制度与奖惩制度

绩效管理制度与奖惩制度_第1页
1/5
绩效管理制度与奖惩制度_第2页
2/5
绩效管理制度与奖惩制度_第3页
3/5
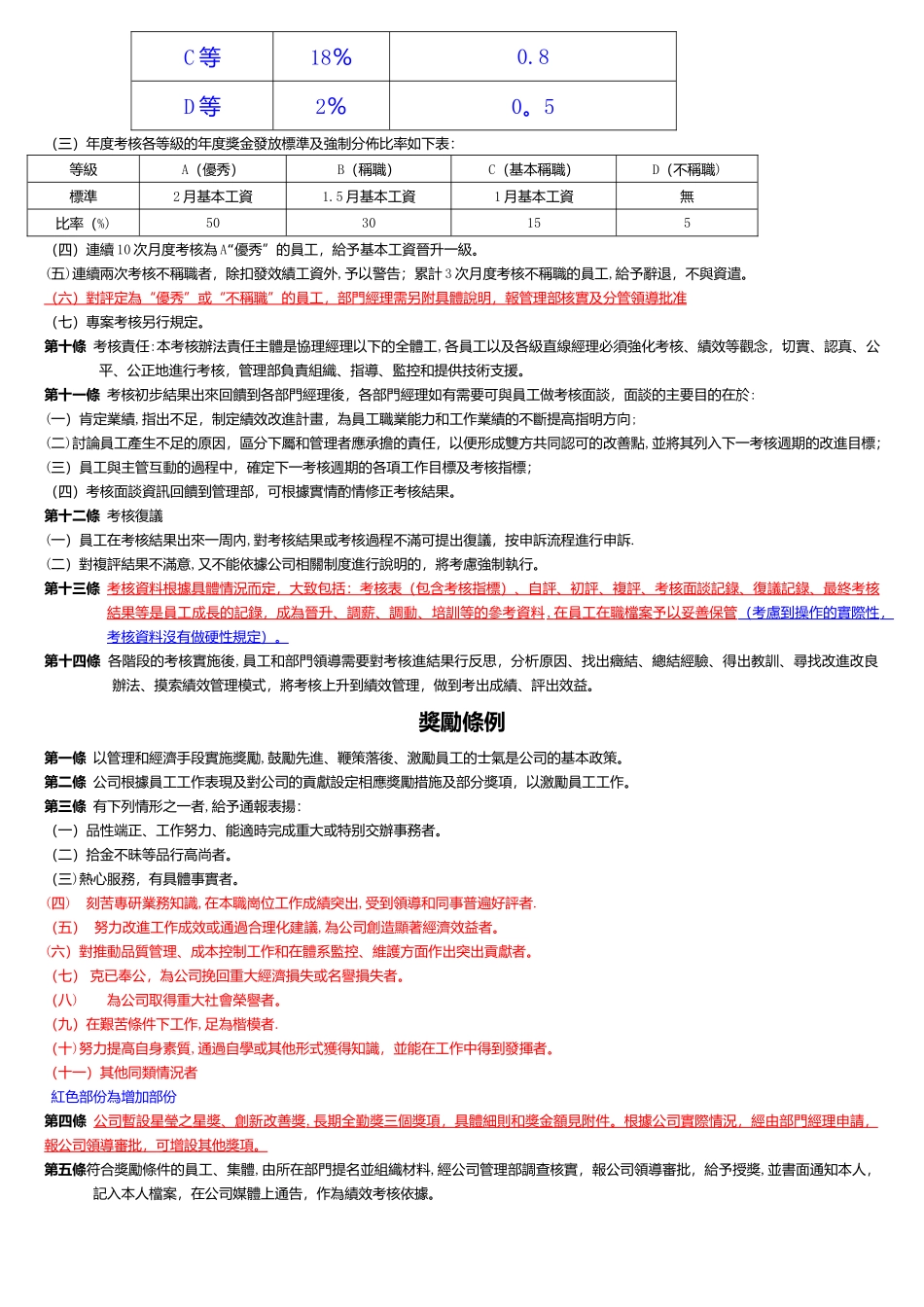
績效管理制度第一條 為全面瞭解和評估員工工作績效,加強和提升員工績效,提高勞動生產率,增強企業活力,調動員工的工作積極性和主動性,提高公司工作效率,制定此管理辦法。第二條 本制度適用于公司協理 , 經理級以下人員的績效管考核理。 ( 以前分了工勤、管理財務市場、生產技術和中高層管理幾類) 第三條 考核原則(一)以實際績效為準繩的原則,考核必須以日常觀察到的事實或工作表現為依據,進行準確而客觀的評價,不得憑主觀印象下判斷。(二)考核所依據的事實必須與所承擔的工作有關,員工的非職務行為,不能作為考核的依據。(三)考核者在進行考核時,應嚴格根据制度、原則和程式進行考核,公平公正,客觀評價被考核者,排除好惡感,親善關係,同情心以及偏好等個人因素的干擾,減少人為的考核偏差。第四條 考核宗旨(一)考察員工工作績效;(二)作為員工獎懲、調遷、調薪、晉升、辭退管理依據;(三)瞭解、評估員工工作態度與能力;(四)作為員工培訓與發展的參考;(五)促進員工不斷提高和改進工作績效的方法.第五條 考核類別(以前包括轉正考核、晉升考核,現調入管理制度的培訓和發展章節中,不列入績效管理)績效考核是公司績效、個人績效提高的動力.適合所有考核對象,主要從業績、效率、工作量、品質、態度、忠誠度、領導力等等方面進行考核,考核結果直接與個人績效工資、獎金掛鈎。根据考核週期分:1。月度考核,考核週期為自然月,考核結果與員工月度績效工資掛鈎.2.年度考核,考核週期為財政年,考核結果決定年度獎金的分發,在公司未贏利前,暫不發放年度獎金。3。專案考核,考核週期為專案開發週期,考核結果將作為專案驗收和專案獎金發放依據。第六條 考核形式績效考核的責任主體是各職位的直接管理者,不採取全方位考核的方式,但上級管理者擁有員工考核結果調整的權力。第七條 考核內容和指標 由各部門負責人根據崗位職責制定部門內部各崗位的考核細則和評分辦法,並經公司領導審核後由管理部發行並備案 , 各部門負 責人根據考核細則和評分辦法對員工進行考核 。 第八條 考核程式(一)月底部門經理根據已確定的內部考核細則與評分辦法實施考核。部門經理在考核時,必須依據客觀事實進行評價,儘量避开主觀,同時做好行動督導記錄。 (二)部門經理將考核結果匯總到分管領導,分管領導審核通過後於每月 30 日前送管理部,作為監察考核的公平公正的依據,並在部門內部進行公示。(三)管理部在對各部門...

1、当您付费下载文档后,您只拥有了使用权限,并不意味着购买了版权,文档只能用于自身使用,不得用于其他商业用途(如 [转卖]进行直接盈利或[编辑后售卖]进行间接盈利)。
2、本站所有内容均由合作方或网友上传,本站不对文档的完整性、权威性及其观点立场正确性做任何保证或承诺!文档内容仅供研究参考,付费前请自行鉴别。
3、如文档内容存在违规,或者侵犯商业秘密、侵犯著作权等,请点击“违规举报”。

碎片内容

绩效管理制度与奖惩制度

确认删除?
VIP
微信客服
  • 扫码咨询
会员Q群
  • 会员专属群点击这里加入QQ群
客服邮箱
回到顶部