电脑桌面
添加小米粒文库到电脑桌面
安装后可以在桌面快捷访问

2025年度绩效考评个人年度总结

2025年度绩效考评个人年度总结_第1页
1/5
2025年度绩效考评个人年度总结_第2页
2/5
2025年度绩效考评个人年度总结_第3页
3/5
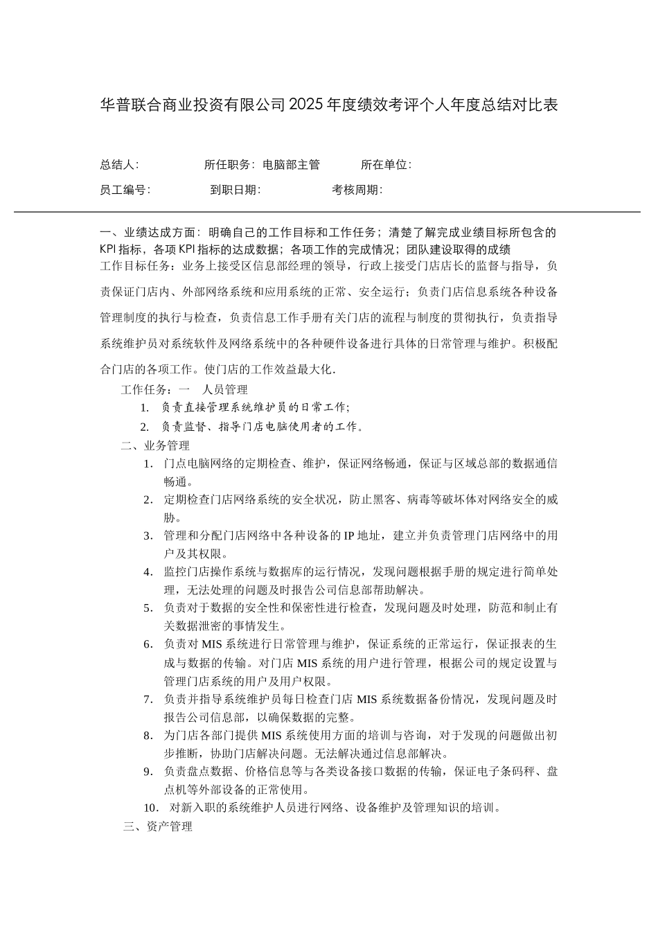
华普联合商业投资有限公司 2025 年度绩效考评个人年度总结对比表总结人: 所任职务:电脑部主管 所在单位:员工编号: 到职日期: 考核周期:一、业绩达成方面:明确自己的工作目标和工作任务;清楚了解完成业绩目标所包含的KPI 指标,各项 KPI 指标的达成数据;各项工作的完成情况;团队建设取得的成绩工作目标任务:业务上接受区信息部经理的领导,行政上接受门店店长的监督与指导,负责保证门店内、外部网络系统和应用系统的正常、安全运行;负责门店信息系统各种设备管理制度的执行与检查,负责信息工作手册有关门店的流程与制度的贯彻执行,负责指导系统维护员对系统软件及网络系统中的各种硬件设备进行具体的日常管理与维护。积极配合门店的各项工作。使门店的工作效益最大化.工作任务:一 人员管理1.负责直接管理系统维护员的日常工作;2.负责监督、指导门店电脑使用者的工作。二、业务管理1. 门点电脑网络的定期检查、维护,保证网络畅通,保证与区域总部的数据通信畅通。2. 定期检查门店网络系统的安全状况,防止黑客、病毒等破坏体对网络安全的威胁。3. 管理和分配门店网络中各种设备的 IP 地址,建立并负责管理门店网络中的用户及其权限。4. 监控门店操作系统与数据库的运行情况,发现问题根据手册的规定进行简单处理,无法处理的问题及时报告公司信息部帮助解决。5. 负责对于数据的安全性和保密性进行检查,发现问题及时处理,防范和制止有关数据泄密的事情发生。6. 负责对 MIS 系统进行日常管理与维护,保证系统的正常运行,保证报表的生成与数据的传输。对门店 MIS 系统的用户进行管理,根据公司的规定设置与管理门店系统的用户及用户权限。7. 负责并指导系统维护员每日检查门店 MIS 系统数据备份情况,发现问题及时报告公司信息部,以确保数据的完整。8. 为门店各部门提供 MIS 系统使用方面的培训与咨询,对于发现的问题做出初步推断,协助门店解决问题。无法解决通过信息部解决。9. 负责盘点数据、价格信息等与各类设备接口数据的传输,保证电子条码秤、盘点机等外部设备的正常使用。10. 对新入职的系统维护人员进行网络、设备维护及管理知识的培训。三、资产管理 对门店内的信息系统设备进行管理、维护,对损坏或无法使用的设备进行申请报废。对网络系统中的服务器、工作站、POS 机及其它连网设备的管理制定计划,分配专人或部门进行管理。 四、 协调1.协调与门店营运各部门的关系...

1、当您付费下载文档后,您只拥有了使用权限,并不意味着购买了版权,文档只能用于自身使用,不得用于其他商业用途(如 [转卖]进行直接盈利或[编辑后售卖]进行间接盈利)。
2、本站所有内容均由合作方或网友上传,本站不对文档的完整性、权威性及其观点立场正确性做任何保证或承诺!文档内容仅供研究参考,付费前请自行鉴别。
3、如文档内容存在违规,或者侵犯商业秘密、侵犯著作权等,请点击“违规举报”。

碎片内容

2025年度绩效考评个人年度总结

确认删除?
VIP
微信客服
  • 扫码咨询
会员Q群
  • 会员专属群点击这里加入QQ群
客服邮箱
回到顶部