电脑桌面
添加小米粒文库到电脑桌面
安装后可以在桌面快捷访问

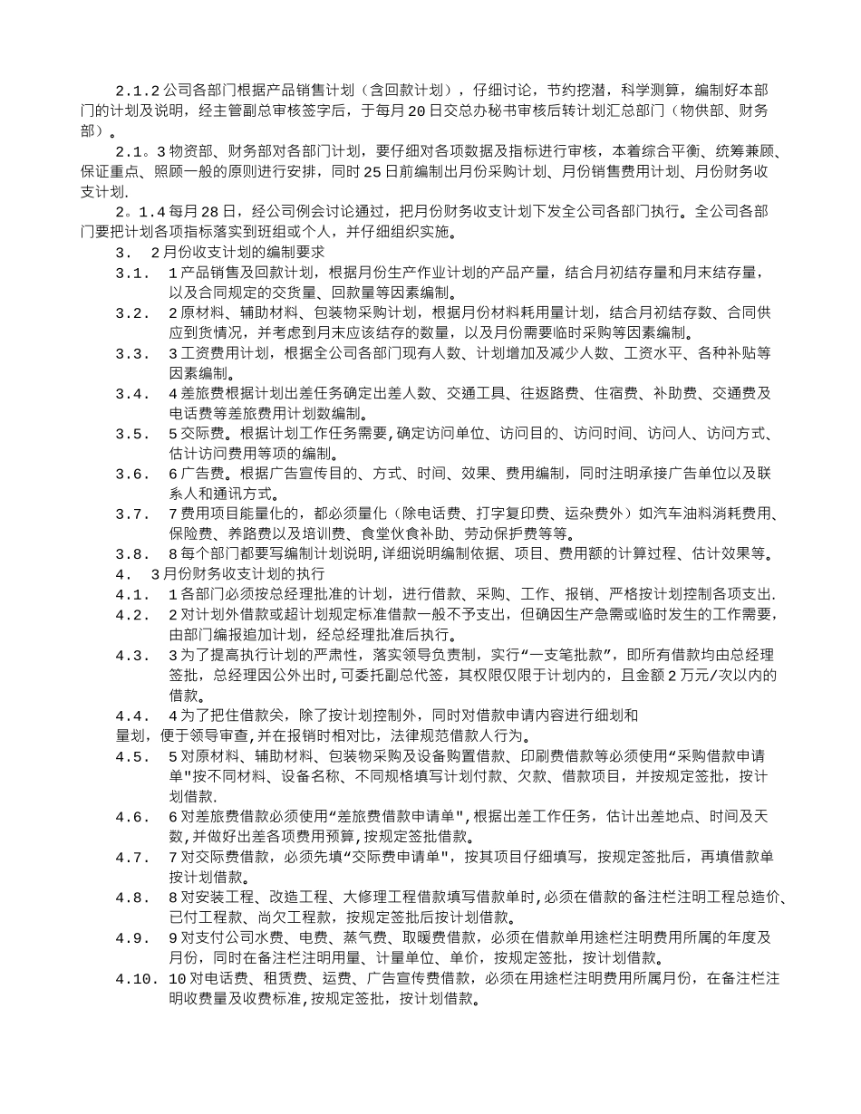
编制财务收支计划

编制财务收支计划_第1页
1/10
编制财务收支计划_第2页
2/10
编制财务收支计划_第3页
3/10
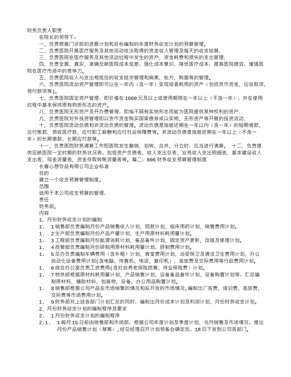
财务负责人职责在院长的领导下:一、负责根据门诊部的进展计划和目标编制的年度财务收支计划的预算管理。二、负责医院开展医疗服务及其他活动依法取得的资金收入管理及每天的收支结算.三、负责医院在医疗服务及其他活动过程中发生的资产、资金耗费和损失的支出管理.四、负责全面、真实、准确反映医院成本信息,强化成本意识,降低医疗成本,提高医院绩效,增强医院在医疗市场中的竞争力。五、负责医院收入与支出相抵后的收支结余管理和病案、处方、购据等的管理。六、负责医院流动资产管理即可以在一年内(含一年)变现或者耗用的资产(包括货币资金、应收款项、预付款项等)。七、负责医院固定资产管理,即价值在 1000 元及以上或使用期限在一年以上(不含一年),并在使用过程中基本保持原有物质形态的资产。八、负责医院无形资产及开办费管理,即指不具有实物形态而能为医院提供某种权利的资产.九、负责医院对外投资管理即以货币资金购买国家债券或以实物、无形资产等开展的投资活动.十、负责医院流动负债和非流动负债的管理。流动负债是指偿还期在一年以内(含一年)的短期借款、应付账款、预收医疗款、应付职工薪酬和应付社会保障费等。非流动负债是指偿还期在一年以上(不含一年)的长期借款、长期应付款等。十一、负责医院财务清算工作即医院发生撤销、划转、合并、分立时,应当进行清算。 十二、负责提供反映医院一定时期的财务状况表,包括资产负债表、收入支出总表、业务收入支出明细表、基本建设收入支出表、现金流量表、资金存取转账流量表等。篇二:006 财务收支预算管理制度长春心想饮品有限公司企业标准目的建立一个收支预算管理制度。范围适用于本公司收支预算的管理.责任财务部。内容1、月份财务收支计划的编制1.1 销售部负责编制月份产品销售收入计划、回款计划、临床用药计划、销售费用计划。1.2 生产部负责编制月份产品产量计划、生产用原材料耗用量计划。1.3 工程部负责编制月份能源消耗计划、备品备件计划、固定资产更新、改造及修理计划。1.4 质管部负责编制月份研制用原材料耗用量计划、研制费用计划。1.5 总办负责编制车辆费用(含外租)计划、食堂费用计划、治安保卫及清洁卫生费用计划、办公自动化设备费用计划(含电脑、传真机、电话、复印机)、差旅费及交际费用等行政费用计划。1.6 综合办公室负责工资费用(含社会养老保险统筹、待业保险费)计划。1.7 物供部根据原材料耗用量计划、产品销售计划、设备备品...

1、当您付费下载文档后,您只拥有了使用权限,并不意味着购买了版权,文档只能用于自身使用,不得用于其他商业用途(如 [转卖]进行直接盈利或[编辑后售卖]进行间接盈利)。
2、本站所有内容均由合作方或网友上传,本站不对文档的完整性、权威性及其观点立场正确性做任何保证或承诺!文档内容仅供研究参考,付费前请自行鉴别。
3、如文档内容存在违规,或者侵犯商业秘密、侵犯著作权等,请点击“违规举报”。

碎片内容

编制财务收支计划

确认删除?
VIP
微信客服
  • 扫码咨询
会员Q群
  • 会员专属群点击这里加入QQ群
客服邮箱
回到顶部