电脑桌面
添加小米粒文库到电脑桌面
安装后可以在桌面快捷访问

美容院营运管理制度

美容院营运管理制度_第1页
1/5
美容院营运管理制度_第2页
2/5
美容院营运管理制度_第3页
3/5
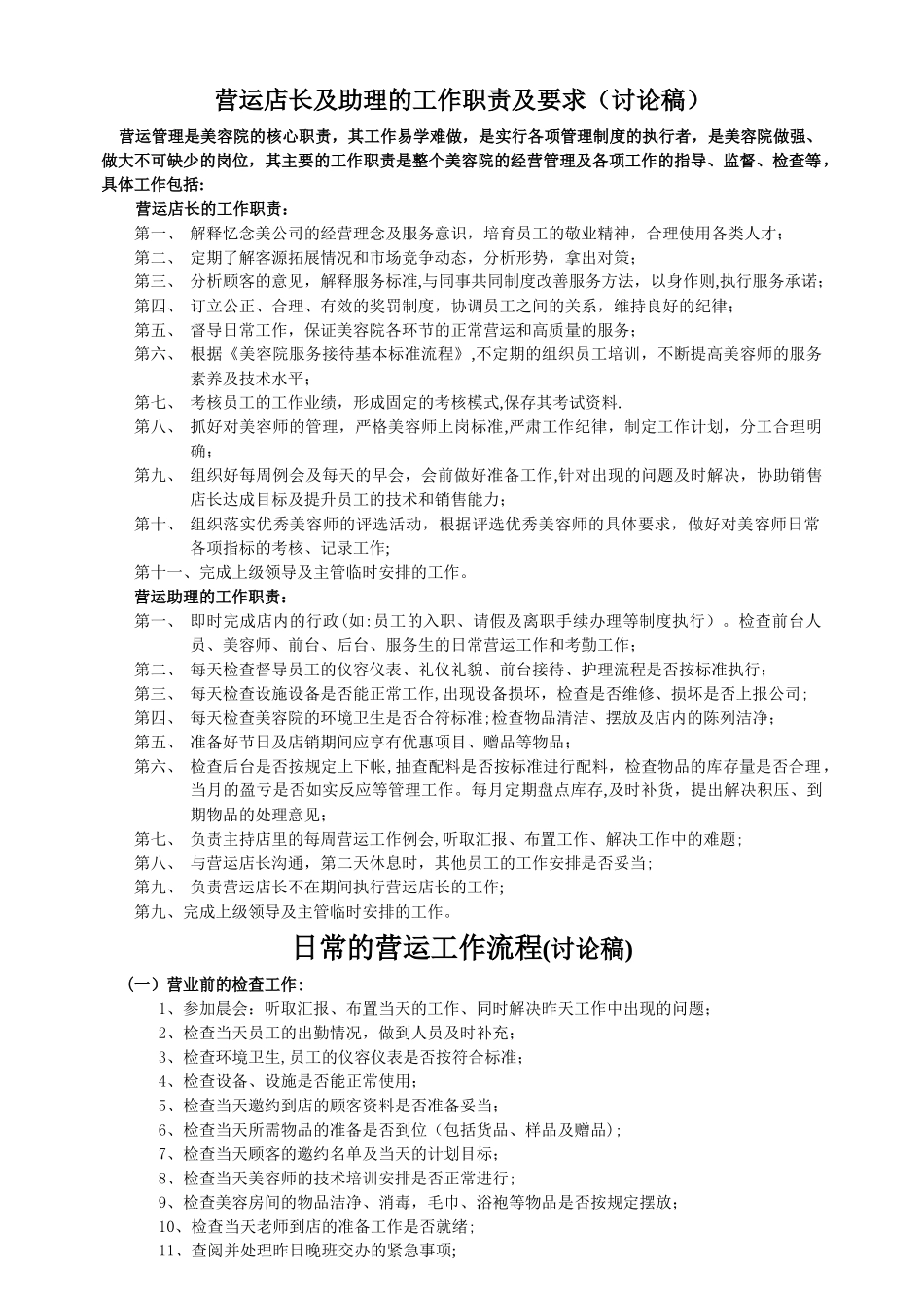
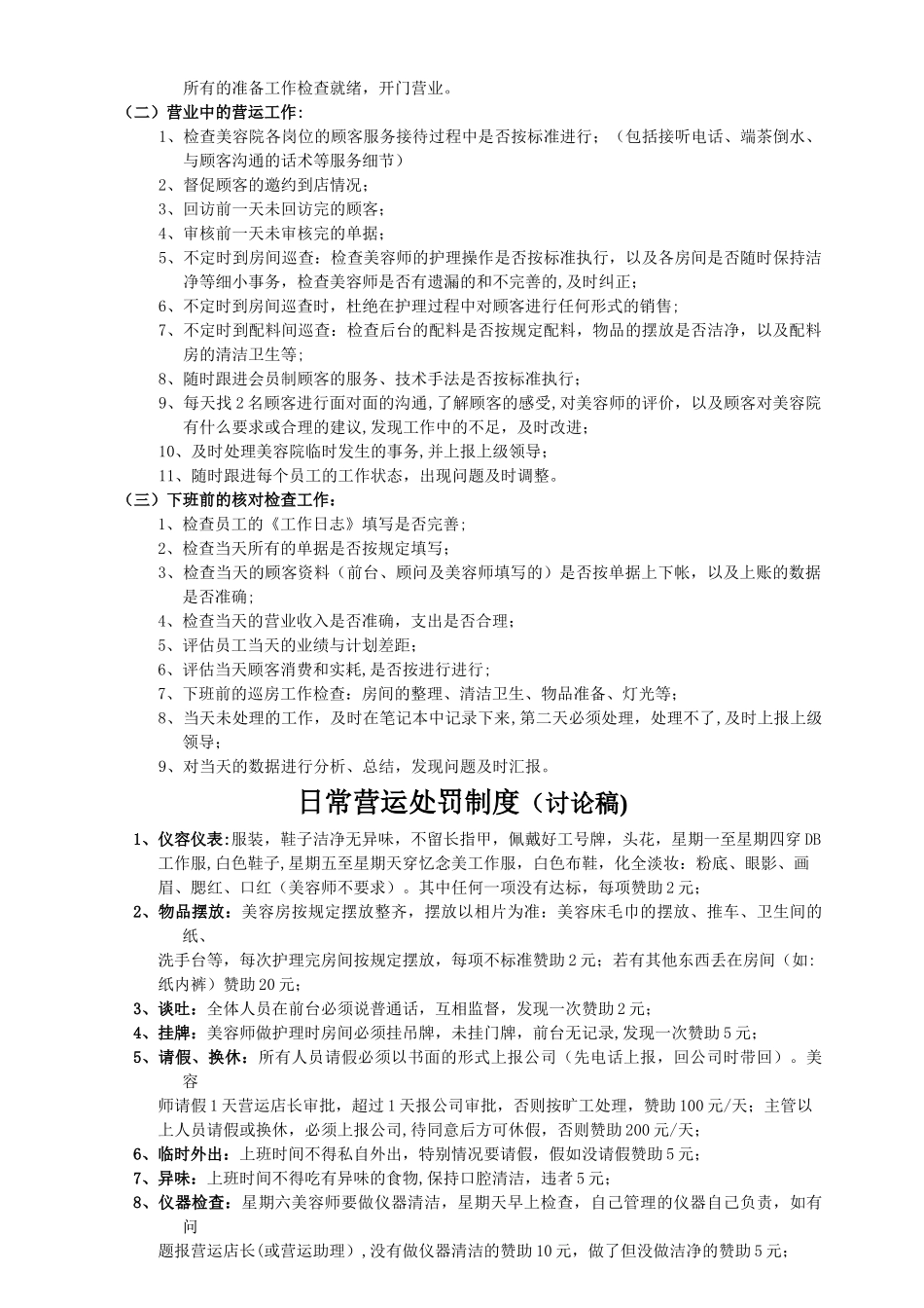
营运店长及助理的工作职责及要求(讨论稿) 营运管理是美容院的核心职责,其工作易学难做,是实行各项管理制度的执行者,是美容院做强、做大不可缺少的岗位,其主要的工作职责是整个美容院的经营管理及各项工作的指导、监督、检查等,具体工作包括:营运店长的工作职责:第一、 解释忆念美公司的经营理念及服务意识,培育员工的敬业精神,合理使用各类人才;第二、 定期了解客源拓展情况和市场竞争动态,分析形势,拿出对策;第三、 分析顾客的意见,解释服务标准,与同事共同制度改善服务方法,以身作则,执行服务承诺;第四、 订立公正、合理、有效的奖罚制度,协调员工之间的关系,维持良好的纪律;第五、 督导日常工作,保证美容院各环节的正常营运和高质量的服务;第六、 根据《美容院服务接待基本标准流程》,不定期的组织员工培训,不断提高美容师的服务素养及技术水平;第七、 考核员工的工作业绩,形成固定的考核模式,保存其考试资料.第八、 抓好对美容师的管理,严格美容师上岗标准,严肃工作纪律,制定工作计划,分工合理明确;第九、 组织好每周例会及每天的早会,会前做好准备工作,针对出现的问题及时解决,协助销售店长达成目标及提升员工的技术和销售能力;第十、 组织落实优秀美容师的评选活动,根据评选优秀美容师的具体要求,做好对美容师日常各项指标的考核、记录工作;第十一、完成上级领导及主管临时安排的工作。营运助理的工作职责:第一、 即时完成店内的行政(如:员工的入职、请假及离职手续办理等制度执行)。检查前台人员、美容师、前台、后台、服务生的日常营运工作和考勤工作;第二、 每天检查督导员工的仪容仪表、礼仪礼貌、前台接待、护理流程是否按标准执行;第三、 每天检查设施设备是否能正常工作,出现设备损坏,检查是否维修、损坏是否上报公司;第四、 每天检查美容院的环境卫生是否合符标准;检查物品清洁、摆放及店内的陈列洁净;第五、 准备好节日及店销期间应享有优惠项目、赠品等物品;第六、 检查后台是否按规定上下帐,抽查配料是否按标准进行配料,检查物品的库存量是否合理,当月的盈亏是否如实反应等管理工作。每月定期盘点库存,及时补货,提出解决积压、到期物品的处理意见;第七、 负责主持店里的每周营运工作例会,听取汇报、布置工作、解决工作中的难题;第八、 与营运店长沟通,第二天休息时,其他员工的工作安排是否妥当;第九、 负责营运店长不在期间执行营运店长的工作;第九、完成上...

1、当您付费下载文档后,您只拥有了使用权限,并不意味着购买了版权,文档只能用于自身使用,不得用于其他商业用途(如 [转卖]进行直接盈利或[编辑后售卖]进行间接盈利)。
2、本站所有内容均由合作方或网友上传,本站不对文档的完整性、权威性及其观点立场正确性做任何保证或承诺!文档内容仅供研究参考,付费前请自行鉴别。
3、如文档内容存在违规,或者侵犯商业秘密、侵犯著作权等,请点击“违规举报”。

碎片内容

美容院营运管理制度

确认删除?
VIP
微信客服
  • 扫码咨询
会员Q群
  • 会员专属群点击这里加入QQ群
客服邮箱
回到顶部