电脑桌面
添加小米粒文库到电脑桌面
安装后可以在桌面快捷访问

职业经理人协议

职业经理人协议_第1页
1/4
职业经理人协议_第2页
2/4
职业经理人协议_第3页
3/4
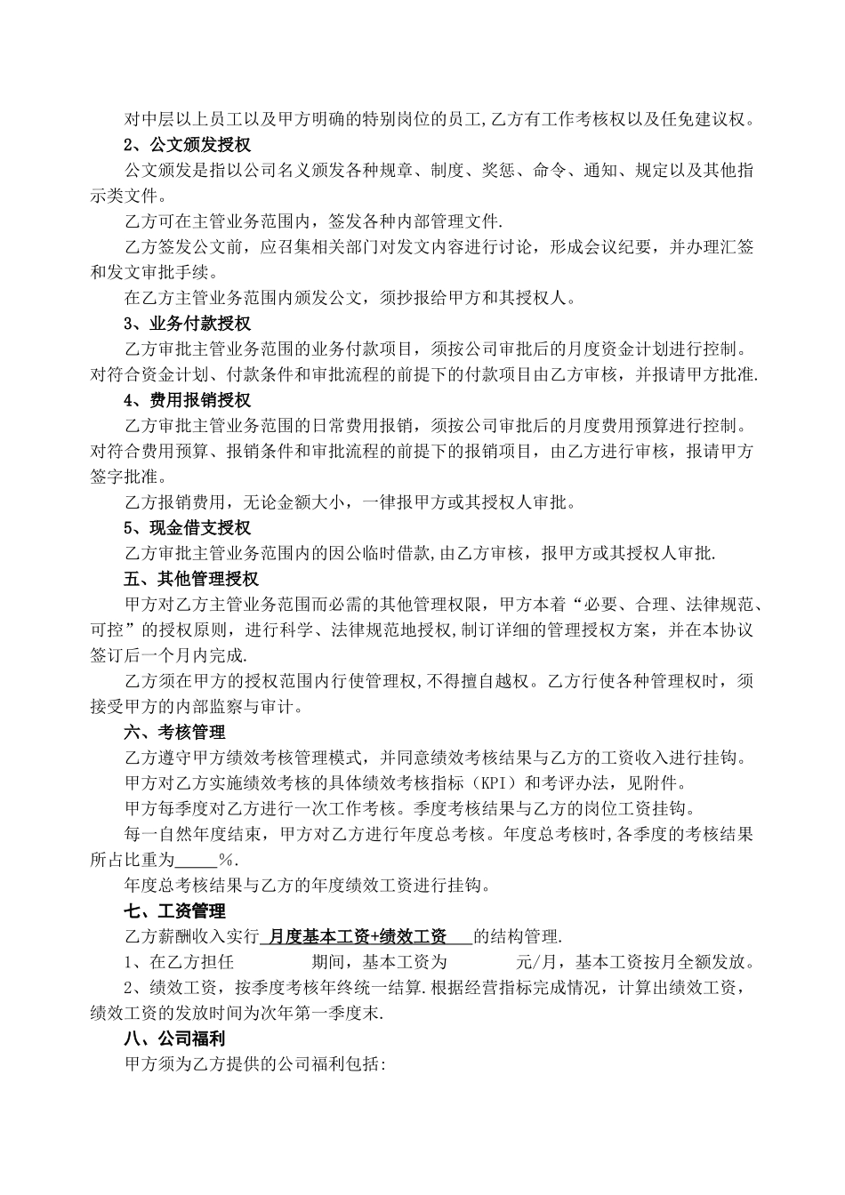
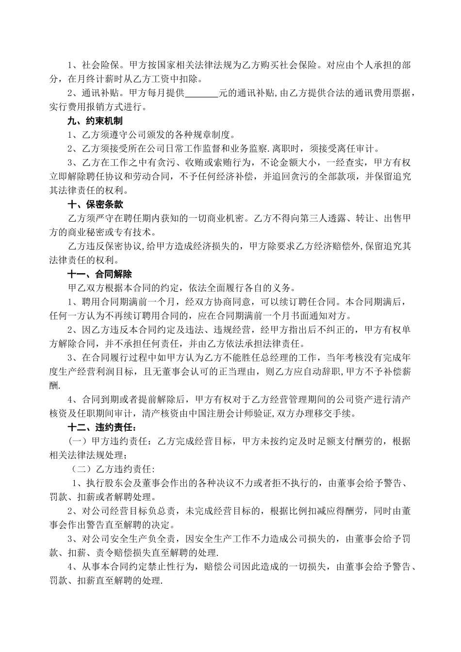
职业经理人聘任协议甲方(聘用方):乙方(受聘方): 甲乙双方根据《中华人民共和国劳动法》等法律、法规、规章的规定,在平等自愿、协商一致的基础上,同意订立本合同,共同遵守本合同所列条款.一、聘任职位甲方聘任乙方担任 职务。正式任命文件由甲方以公司的名义下发,并由乙方与之签订正式的劳动合同.二、工作职责(一)甲方职权:1、公司的经营方针和投资计划;2、制订公司的年度财务预算方案、决算方案;3、制订公司的利润分配方案和弥补亏损方案;4、决定公司内部管理机构的设置,决定公司的基本管理制度;5、监督乙方的工作(二)乙方职责:1、对甲方的生产经营管理负全面责任,行使一切生产经营管理职权,并接受甲方的监督,保证甲方安全生产,长效管理,保值增值。2、接受经双方协商确定的自然年度的经营指标,由甲方按自然年度向乙方下达指标。包括:产值、产量、质量、消耗、销售等。3、拟定设置、调整或撤销甲方内部管理机构的具体方案,报甲方批准;4、不得改变甲方的法定代表人、名称和经营范围,如确实需要改动,应经董事会同意;5、遵守法律法规和财务会计制度,对甲方的财产无处分权,包括但不限于转让、转移、抵押、质押、出租、赠与等;会6、不得以甲方名义对外提供任何形式的担保;7、公司章程和董事会授予的其他职权.三、聘任期间乙方的聘任期为 年,从二○ 年 月 日起生效。合同期满聘用关系自然终止。四、一般工作授权甲方为乙方主管业务制造或提供必要的环境与条件,并进行科学、合理的工作授权.对乙方分管业务范围的一般工作授权包括但不限于:1、人事管理授权可经随时任命和撤换公司除财务之外的任何主管部门的中层(含 中层 )或以下级别的员工(甲方明确的特别岗位的员工除外)的权利,主导人事方面的所有工作。财务部经理的任免权归甲方所有。乙方对拥有直接人事管理权。包括:聘任、解聘、考核、职务晋升以及岗位调整。对中层以上员工以及甲方明确的特别岗位的员工,乙方有工作考核权以及任免建议权。2、公文颁发授权公文颁发是指以公司名义颁发各种规章、制度、奖惩、命令、通知、规定以及其他指示类文件。乙方可在主管业务范围内,签发各种内部管理文件.乙方签发公文前,应召集相关部门对发文内容进行讨论,形成会议纪要,并办理汇签和发文审批手续。在乙方主管业务范围内颁发公文,须抄报给甲方和其授权人。3、业务付款授权乙方审批主管业务范围的业务付款项目,须按公司审批后的月度资金计划进行控制。对符合资金...

1、当您付费下载文档后,您只拥有了使用权限,并不意味着购买了版权,文档只能用于自身使用,不得用于其他商业用途(如 [转卖]进行直接盈利或[编辑后售卖]进行间接盈利)。
2、本站所有内容均由合作方或网友上传,本站不对文档的完整性、权威性及其观点立场正确性做任何保证或承诺!文档内容仅供研究参考,付费前请自行鉴别。
3、如文档内容存在违规,或者侵犯商业秘密、侵犯著作权等,请点击“违规举报”。

碎片内容

职业经理人协议

确认删除?
VIP
微信客服
  • 扫码咨询
会员Q群
  • 会员专属群点击这里加入QQ群
客服邮箱
回到顶部