电脑桌面
添加小米粒文库到电脑桌面
安装后可以在桌面快捷访问

计算机联锁试卷

计算机联锁试卷_第1页
1/7
计算机联锁试卷_第2页
2/7
计算机联锁试卷_第3页
3/7
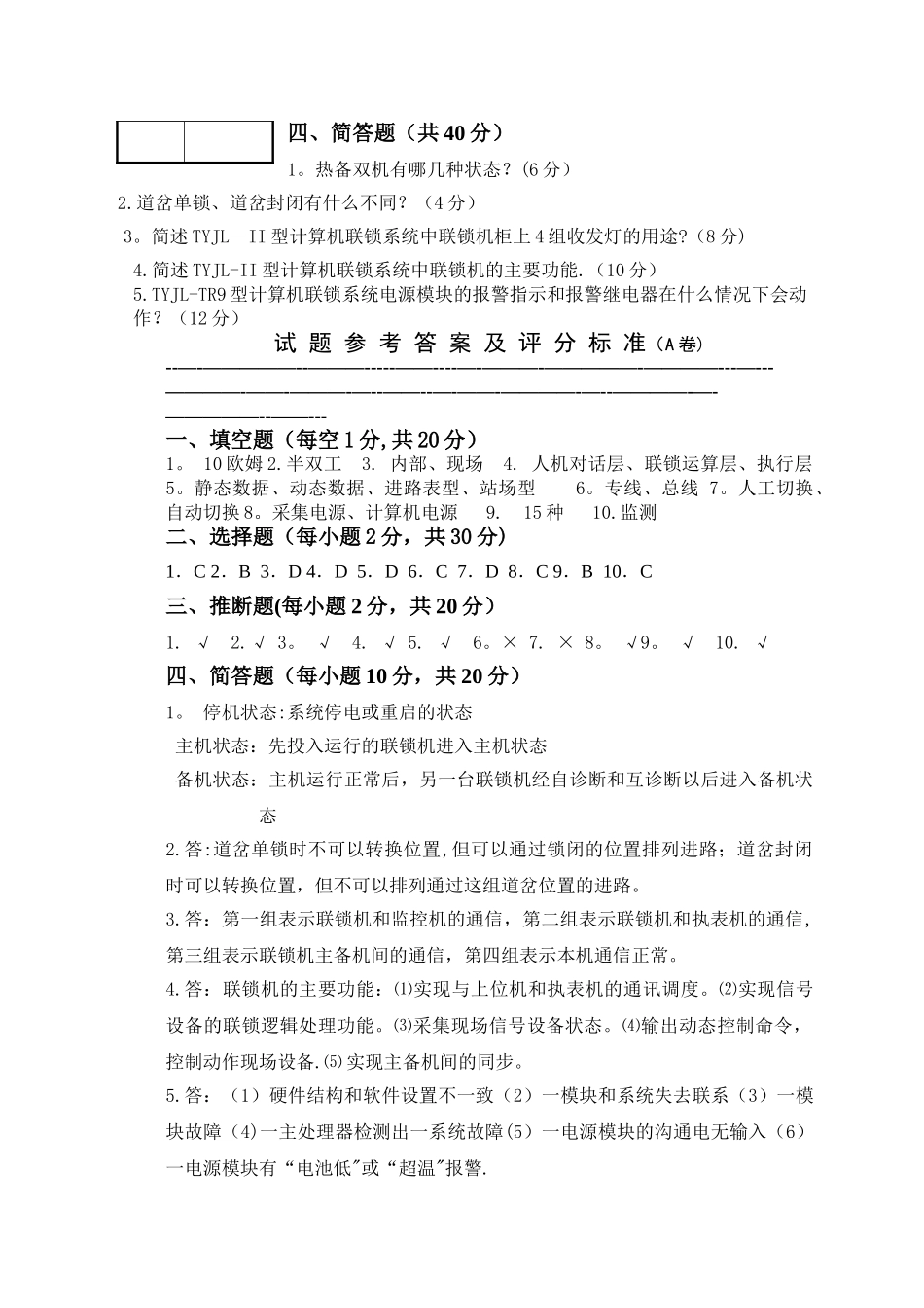
( A 卷)一、 填空题(每空 1 分,共 20 分)1、信号设备的接地电阻值不大于 欧姆。2、双机热备系统中,双机之间的通信采纳 通信方式。3、计算机联锁系统中的总线一般分为三类,即 、 、和 。 4、计算机联锁系统软件根据层次结构可分为 层、 层和 层.5、计算机联锁系统中联锁数据包括 和 两大类,其中联锁静态数据结构有 和 。6、联锁机与执行层的联系方式有 和 两种方式。7、TYJL-II 型计算机联锁系统其联锁机双机切换有 和 两种控制方式。8、TYJL-II 型计算机联锁系统联锁机柜有 电源、 电源和驱动电源.9、DS6—11 计算机联锁系统的光隔驱动电路用于产生 种状态码。10、计算机联锁系统应具有对室外连锁设备的__________功能。二、选择题(每小题 2 分,共 20 分)1、TYJL-TR9 型联锁机采纳了 结构。A、双机热备 B、2 乘 2 取 2 C、3 取 2 D、其他结构 2、EI32—JD 电务维修机的主要功能是: A、 站场状态显示 B、为电务维护人员提供设备维护和管理信息 C、 联锁运算 D、 接受并向联锁机发送按钮命令 3、计算机联锁为 TDCS,微机监测系统等提供接口的是 。 (A)上位机 (B)下位机 (C)采集机 (D)电务维修机 4、下列计算机联锁设备类型中,不属于双机热备机型的是 A、TYJL-II B、JD-1A C、DS6-11 D、DS6-K5B 5、计算机联锁系统联锁机的故障-安全性是指 A、联锁机不发生危险侧输出的功能 B、联锁机平均危险侧输出的间隔时间得分阅卷人 得分阅卷人 C. 联锁机在规定的时间和条件下完成联锁功能的故障 D、联锁机不发生危险侧输出概率 6、计算机联锁系统,UPS 通电 后,方可加负载。 A、10s B、20s C、30s D、60s 7、当发生挤岔时,TYJL-II 型联锁设备控制台显示为 A、道岔尖短绿光带 B、道岔尖短黄光带 C、岔尖处闪白光 D、岔尖处闪红光 8 、 TYJL—II 型 计 算 机 联 锁 系 统 驱 动 板 每 块 板 共 有 个 驱 动 单 元 。 A 、 16 B、 24 C、 32 D、 48 9、TYJL-II 型计算机联锁系统控制台屏幕上显示某信号机红色闪光表示 A、信号关闭 B、该信号机灯丝断丝 C、未办理进路 D、因故导致信号不能开放 10。计算机系统中“防火墙”可以 。 A、防电源断电 B、防火 C、防黑客攻击 D、防网络断线 三、推断题(每小题 2 分,共 20 分)1。 TYJL-TR9 型容错计算机联锁系统中,上位机有两个,分别称为...

1、当您付费下载文档后,您只拥有了使用权限,并不意味着购买了版权,文档只能用于自身使用,不得用于其他商业用途(如 [转卖]进行直接盈利或[编辑后售卖]进行间接盈利)。
2、本站所有内容均由合作方或网友上传,本站不对文档的完整性、权威性及其观点立场正确性做任何保证或承诺!文档内容仅供研究参考,付费前请自行鉴别。
3、如文档内容存在违规,或者侵犯商业秘密、侵犯著作权等,请点击“违规举报”。

碎片内容

计算机联锁试卷

您可能关注的文档

确认删除?
VIP
微信客服
  • 扫码咨询
会员Q群
  • 会员专属群点击这里加入QQ群
客服邮箱
回到顶部