电脑桌面
添加小米粒文库到电脑桌面
安装后可以在桌面快捷访问

应急救援预案管理制度汇编VIP专享

应急救援预案管理制度汇编_第1页
1/6
应急救援预案管理制度汇编_第2页
2/6
应急救援预案管理制度汇编_第3页
3/6
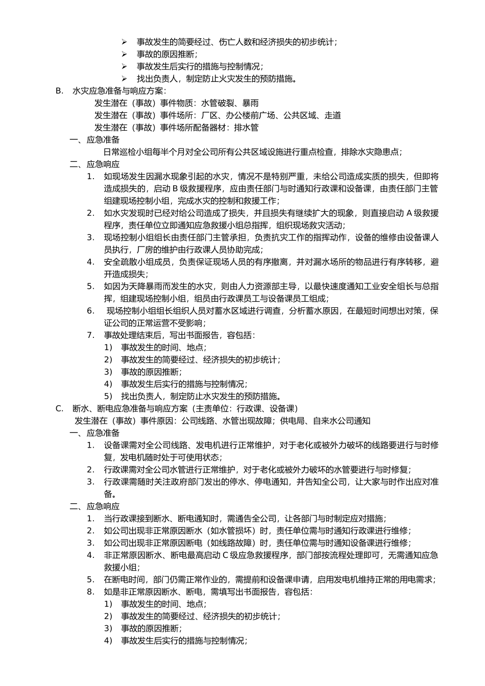
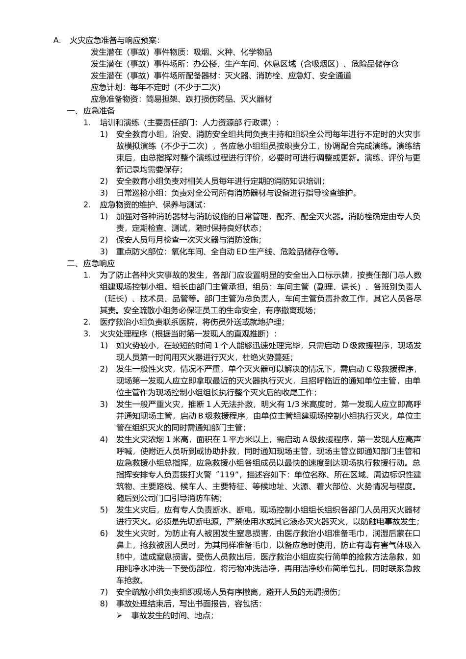
版本号修订日期修改容描述A02024.12.18初版1.目的为防止重大安全事故(水灾、火灾、断水(电)化学品泄露、突发事件等)发生,完善应急管理机制,迅速有效地控制和处置可能发生的事故,保护员工人身和公司财产安全,本着预防与应急并重的原则,制定本预案。2.适用围适用于生产现场、仓库的火灾,公共事业的供应中断(如:停水、停电等),化学品泄露,突发事件(外来人员滋事、食品中毒、罢工)等安全事故发生情况下的快速处理与应急控制。3.定义(无)4.权责总经办:负责对事件应急预案小组的调度执行。人力资源部:负责事故的应急协助处理工作。设备课:负责公共事业中断的应急处理。责任部门:负责第一时间对现场发生的应急事件做出反应。5.容5.1 应急救援组织结构图与职责:奥捷五金()成立应急预案小组,负责整个公司的应急救援工作执行。5.1.1 应急救援组织结构图(见附件)5.1.2 应急组织职责:总指挥:负责整个现场的应急事件处理的监督。工业安全组组长:负责生产现场工业安全工作执行监督。治安、消防安全组组长:负责公司的治安与消防安全的维护协调。现场控制小组:负责安排整个抢救(控制)工作的有序进行。医疗救治小组:现场发生人员事故时,负责提供最与时的诊治措施。日常巡检小组:负责公司日常消防、治安、食品安全以与现场工业安全的巡检工作。消防扑救小组:发生火灾时,负责扑救灭火工作执行。安全疏散小组:事故发生时,负责组织人群与机器设备等物品有秩序的撤离。安全教育小组:负责日常对公司员工的安全教育工作。5.2 应急救援程序:现场第一发现人→报告现场干部→报告单位主管→组建现场控制小组并报告总指挥→启动应急小组指挥中心A 级救援程序:情况非常严重,单位不能独立完成事件的处理,需启动应急小组指挥中心;B 级救援程序:情况一般严重,部门可自行组建现场控制小组解决问题,报告至部长级主管,无需启动应急小组指挥中心,但事后需向总指挥书面汇报;C 级救援程序:情况不严重,现场单位主管可直接进行处理,事后需向部门主管书面汇报;D 级救援程序:小失误性情况,现场班组长和担当可直接处理,事后需向单位主管汇报。5.3 应急救援小组:总指挥(含才 副总):5588 副总指挥(施金榜 董事):5333 工业安全组组长(施伯聪 主管):5789治安、消防安全组组长(大军 队长):86605.4 紧急:匪警 110火警 119急救 120交警 1225.5 应急准备与响应预案:A.火...

1、当您付费下载文档后,您只拥有了使用权限,并不意味着购买了版权,文档只能用于自身使用,不得用于其他商业用途(如 [转卖]进行直接盈利或[编辑后售卖]进行间接盈利)。
2、本站所有内容均由合作方或网友上传,本站不对文档的完整性、权威性及其观点立场正确性做任何保证或承诺!文档内容仅供研究参考,付费前请自行鉴别。
3、如文档内容存在违规,或者侵犯商业秘密、侵犯著作权等,请点击“违规举报”。

碎片内容

应急救援预案管理制度汇编

确认删除?
VIP
微信客服
  • 扫码咨询
会员Q群
  • 会员专属群点击这里加入QQ群
客服邮箱
回到顶部