电脑桌面
添加小米粒文库到电脑桌面
安装后可以在桌面快捷访问

房产抵押借款合同VIP专享

房产抵押借款合同_第1页
1/10
房产抵押借款合同_第2页
2/10
房产抵押借款合同_第3页
3/10
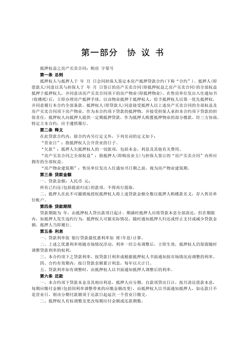
房产抵押借款合同[房产买卖合同权益抵押]抵押权人:地 址:邮码: 电话:法定代表人: 职务:抵押人:地 址:邮码: 电话:法定代表人: 职务:邮 码: 电 话: 抵押物业地址: 第一部分 协 议 书抵押权益之房产买卖合同:购房 字第号第一条 总则抵押权人与抵押人于 年 月 日会同担保人签定本房产抵押贷款合约(下称“合约”)。抵押人(即借款人)同意以其与担保人于 年 月 日签订的房产买卖合同(即抵押权益之房产买卖合同)的全部权益抵押于抵押权人,并同意该房产买卖合同项下的房产物业(即抵押物业),在售房单位发出入住通知书(收楼纸)后,立即办理房产抵押手续,以该物业抵押于抵押权人,给予抵押权人以第一优先抵押权,并同意履行本合约全部条款。抵押权人(即贷款人)同意接受抵押人以上述房产买卖合同的全部权益及房产买卖合同项下房产物业,作为本合约项下贷款的抵押物,并接受担保人承担本合约项下贷款的担保责任,抵押权人向抵押人提供一定期抵押贷款,作为抵押人购置抵押物业的部分楼款。经三方协商,特定立本合约,应予遵照履行。第二条 释义在此贷款合约内,除合约内另行定义外,下列名词的定义如下:“营业日”:指抵押权人公开营业的日子。“欠款”:抵押人欠抵押权人的一切款项,包括本金,利息及其他有关费用。“房产买卖合同之全部权益”:指抵押人(即购房业主)与担保人签订的“房产买卖合同”内所应拥有的全部权益。“房产物业建筑期”:售房单位发出入住通知书日期之前,视为房产物业建筑期。第三条 贷款金额一、贷款金额:人民币 元;所有已归还(包括提前归还)的款项,不得再行提取。二、抵押人在此不可撤销地授权抵押权人将上述贷款金额全数以抵押人购楼款名义,存入售房单位帐户。第四条 贷款期限贷款期限为 年,由抵押权人贷出款项日起计。期满时抵押人应将贷款本息全部清还,但在期限内,如抵押人发生违约行为,抵押权人可据实际情况,随时通知抵押人归还或停止支付或减少贷款金额,抵押人当即履行。第五条 利息一、贷款利率按 银行贷款最优惠利率加 厘(年息)计算。二、上述之优惠利率将随市场情况浮动,利率一经公布调整后,立即生效,抵押权人仍保留随时调整贷款利率的权利。三、本合约项下之贷款利率,按贷款日利率或根据抵押权人书面通知按市场情况而调整的利率。四、合约有效期内,按日贷款余额累计利息,每年以天计日。五、贷款利率如有调整时,由抵押权人以书面通知抵押人调整后的利率。...

1、当您付费下载文档后,您只拥有了使用权限,并不意味着购买了版权,文档只能用于自身使用,不得用于其他商业用途(如 [转卖]进行直接盈利或[编辑后售卖]进行间接盈利)。
2、本站所有内容均由合作方或网友上传,本站不对文档的完整性、权威性及其观点立场正确性做任何保证或承诺!文档内容仅供研究参考,付费前请自行鉴别。
3、如文档内容存在违规,或者侵犯商业秘密、侵犯著作权等,请点击“违规举报”。

碎片内容

房产抵押借款合同

确认删除?
VIP
微信客服
  • 扫码咨询
会员Q群
  • 会员专属群点击这里加入QQ群
客服邮箱
回到顶部