电脑桌面
添加小米粒文库到电脑桌面
安装后可以在桌面快捷访问

房地产项目估算与资金筹措

房地产项目估算与资金筹措_第1页
1/12
房地产项目估算与资金筹措_第2页
2/12
房地产项目估算与资金筹措_第3页
3/12
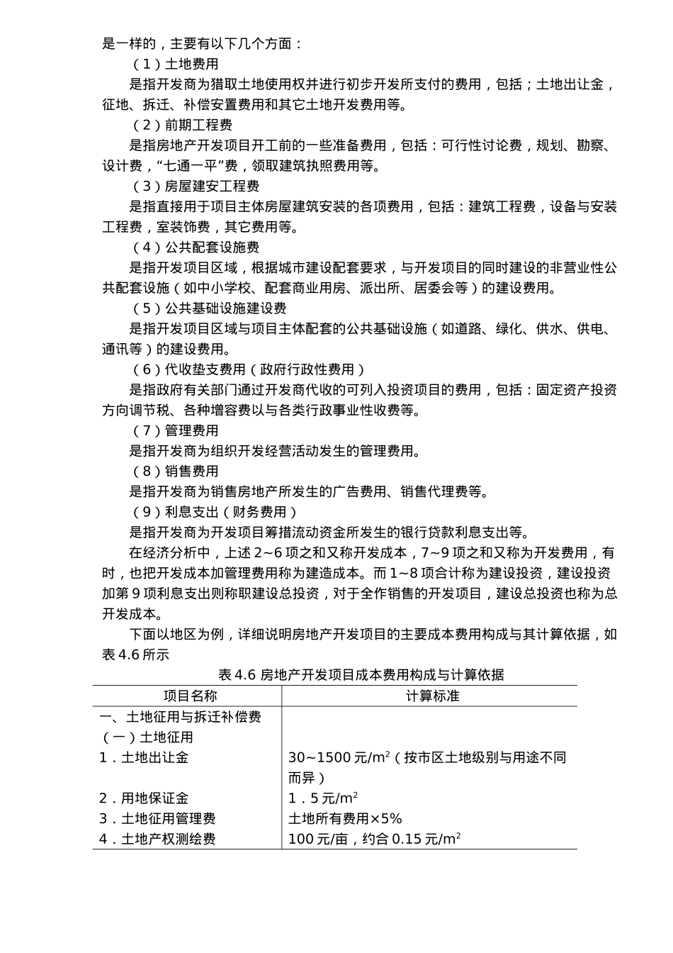
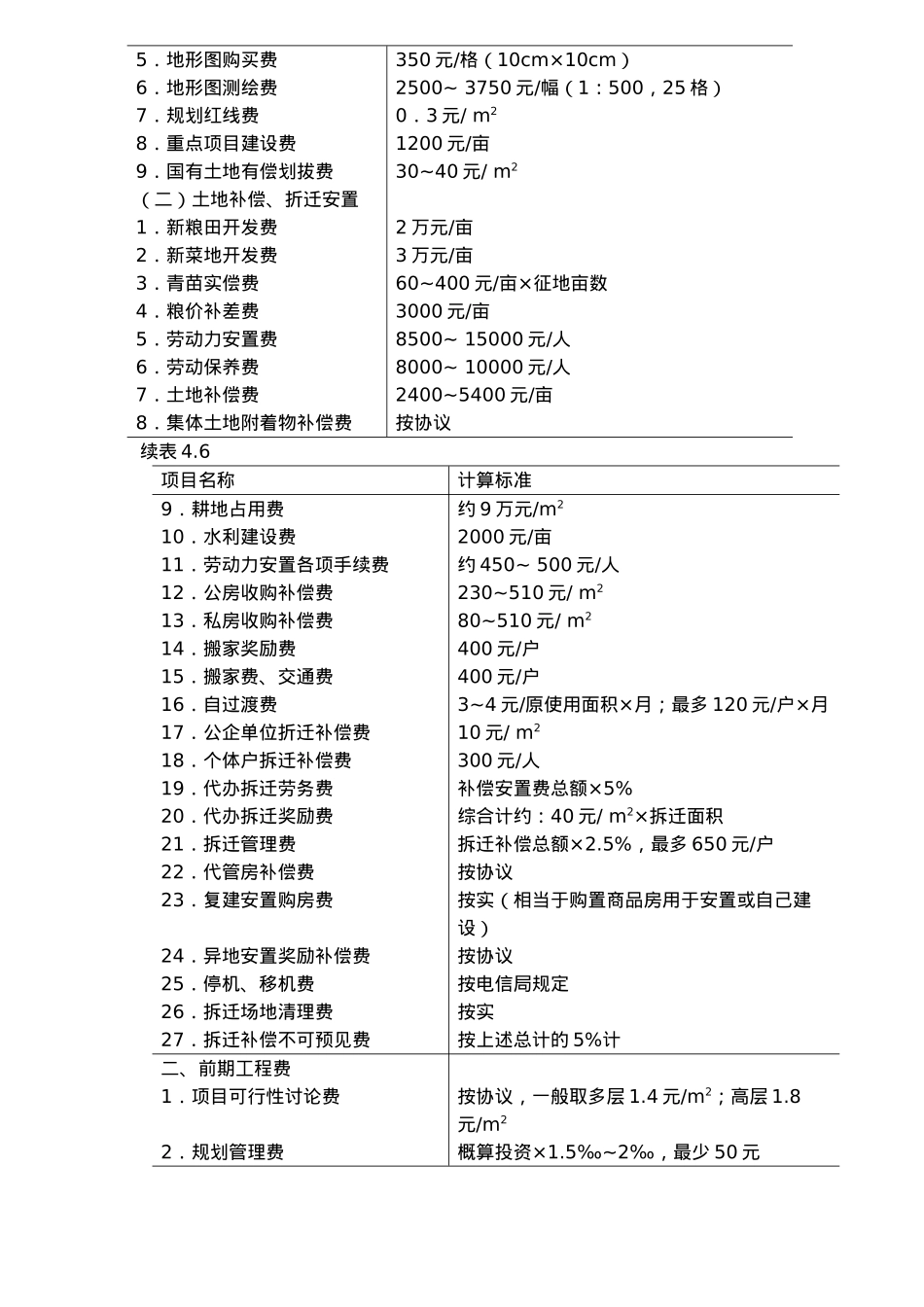
项目估算与资金筹措第一节投资估算4.3 房地产开发项目投资与收益估算4.3.1 房地产开发项目投资估算的阶段划分房地产开发项目投资估算是指在开发项目投资决策过程中,依据现有的资料和一定的方法,对开发项目的投资数额进行估量。估算的过程也是明确开发项目规模、标准、档次的过程,是形成投资收益估算的基本依据之一。在我国,建设项目投资过程划分为规划段、项目建议书阶段、可行性讨论阶段、评审阶段、落实设计任务阶段,所以投资估算工作也相应分为五个阶段(见表 4.5)。不同阶段所具备的条件和掌握的资料不同,因而投资估算的准确程度不同,投资估算所起的作用不同。随着阶段的进展,调查讨论不断深化,掌握的资料越来越丰富,投资估算逐步准确,所起的作用也越来越大。房地产开发项目的经济评价首先是建立在明确项目投资估算的基础上,以后的一切分析和评价工作皆是围绕这一基础,可以说它的正确与否在一定程度上决定了经济评价分析的正确与否,不同阶段的经济评价,要进行不同深度的投资估算。进行正确的投资估算,必须针对项目的特点,在不同的分析阶段根据所掌握的数据资料,在了解房地产开发项目成本和费用构成的基础上进行规化、程序化的工作。表 4.5 投资估算的阶段划分投资估算阶段划分投资估算误差率(%)投资估算的主要作用开发项目投资决策过程1.规划分阶段的投资估算≥±301.说明有关的各构成项目之间的相互关系2.项目建议书阶段的投资估算±301. 从经济上推断项目是否应列入投资计划;2. 作为领导部门审批项目建议书的依据之一;3. 可否定一个项目,但不能完全肯定一个项目是否真正可行3、可行性讨论阶段的投资估算±30可对项目是否真正可行作出初步的决定4.评审阶段的投资估算±101. 可作为对可行性讨论结果进行最后评价的依据2. 可作为对投资项目是否真正可行进行最后决定的依据5、落实设计任务阶段±101. 作为编制投资计划,进行资金筹措与申请贷款的主要依据;2. 作为控制初步设计概算和整个工程造价的最高限额4.3.2 房地产开发项目成本费用构成不同的地区,对房地产开发项目成本费用的具体划分并不完全一样,但其基本构成是一样的,主要有以下几个方面:(1)土地费用是指开发商为猎取土地使用权并进行初步开发所支付的费用,包括;土地出让金,征地、拆迁、补偿安置费用和其它土地开发费用等。(2)前期工程费是指房地产开发项目开工前的一些准备费用,包括:可行性讨论费,规划、勘察、“...

1、当您付费下载文档后,您只拥有了使用权限,并不意味着购买了版权,文档只能用于自身使用,不得用于其他商业用途(如 [转卖]进行直接盈利或[编辑后售卖]进行间接盈利)。
2、本站所有内容均由合作方或网友上传,本站不对文档的完整性、权威性及其观点立场正确性做任何保证或承诺!文档内容仅供研究参考,付费前请自行鉴别。
3、如文档内容存在违规,或者侵犯商业秘密、侵犯著作权等,请点击“违规举报”。

碎片内容

房地产项目估算与资金筹措

确认删除?
VIP
微信客服
  • 扫码咨询
会员Q群
  • 会员专属群点击这里加入QQ群
客服邮箱
回到顶部