电脑桌面
添加小米粒文库到电脑桌面
安装后可以在桌面快捷访问

手机堆叠设计

手机堆叠设计_第1页
1/6
手机堆叠设计_第2页
2/6
手机堆叠设计_第3页
3/6
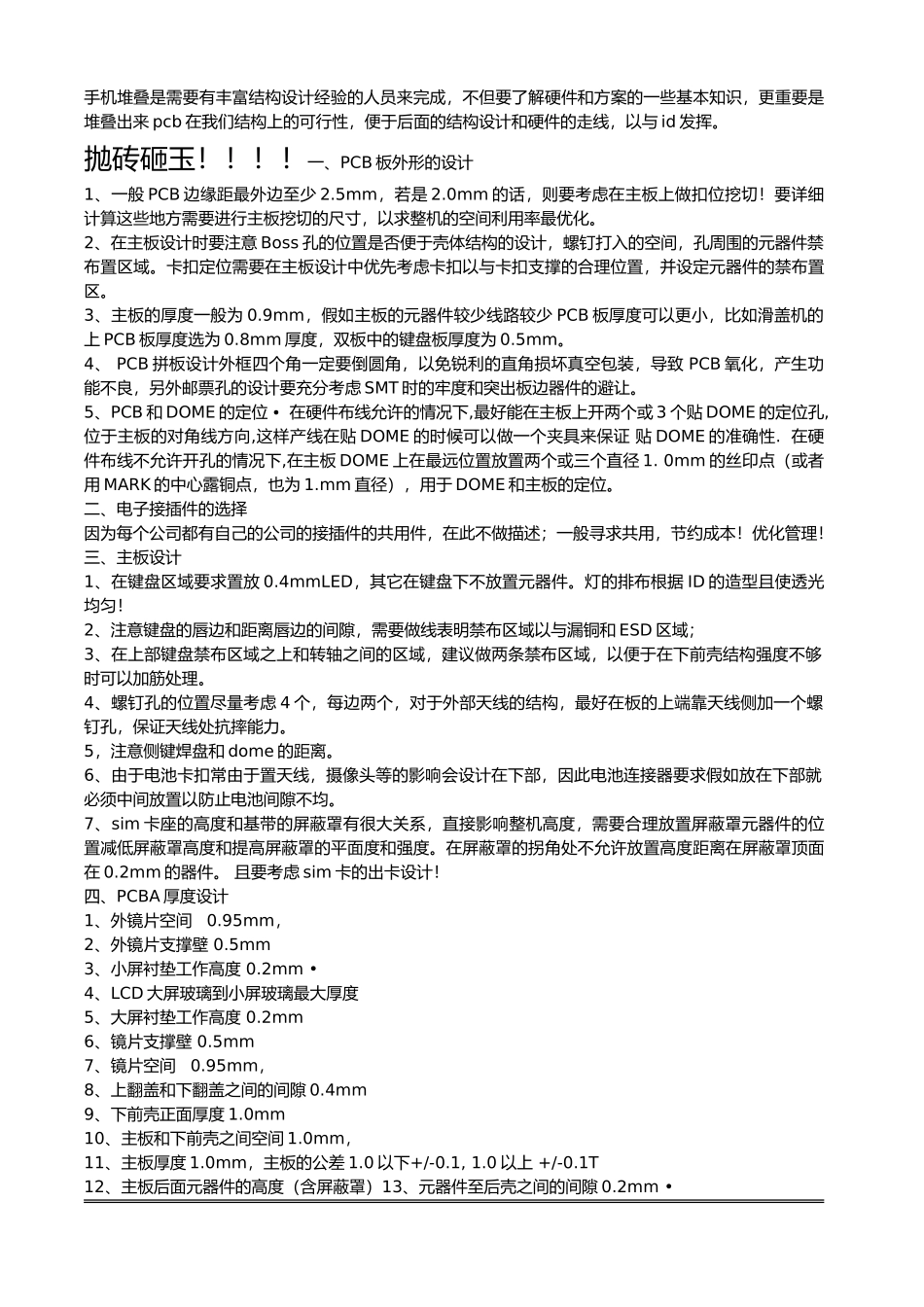
手机堆叠设计关于手机设计,论坛中有不少的知识,但在手机设计初期的 PCBA 的堆叠方面却很少有人提与,其实堆叠的质量直接影响一款手机的生产量。希望有这方面经验的前辈提供相关的知识让我们这些后辈也提高一下手机堆叠设计(也称系统设计)是手机研发过程中非常重要的一环.系统设计的好坏直接影响后续的结构设计,甚至其它可靠性等方面的问题.一个好的结构工程师,系统设计水平一定要过关.对 ID/BB/RF/LAYOUT 这几个部门的意见整合起来,是不件不容易的事情.结构工程师需要了解这方面的知识,综合起来,满足各部门所需,完成产品定义的要求.这方方面面完成,是一项全面而细致的工作.也体现兄弟们细心的一面.本贴置顶,大家可以就系统设计过程中与 ID/BB/RF/LAYOUT 部门沟通以与注意事项,设计经验方方面面发现自己的观点和感想.我会根据实际情况加分处理!加分围:1~3 分.應該是硬件做的事,很多小公司都給 ME 做,所以做出來的東西肯定不會是什麽好東西不同意楼上的说法,假如交给硬件做堆叠,出来的 PCBA 做结构,很难作出好产品.我是 MD 出身,最近专做 pcba 堆叠.不是小公司,230 多人的方案研发公司.堆叠 PCBA 是一个非常综合的工作,MD,LAYOUT,RF,ID 要多方位权衡,最终妥协达成一致,任何一方面太强,必定损害其他性能.都不能算一个好的 PCBA 设计.其中要考虑的问题大概有一下几点:1.满足产品规划,适合做 ID2.充分考虑射频天线空间3.考虑 ESD/EMI4.考虑电源供电合理5.考虑屏蔽框简单6.考虑叠加厚度7.考虑各个连接简单可靠8.考虑各个定位孔,测试孔,螺丝孔,扣位避让,邮票孔等等9.预留扩展性......时间关系没有很系统的去总结,碰到具体问题必须要具体分析.我也反对3楼的说法,PCBA里有很多跟结构有关的件,SPEAKER、MIC、RECEIVER、BATTERY、ANTENNA、 KEYPAD_FPC、SIDEKEY、HINGE、FPC、CONNECTOR、LCD、等等太多了,这些都是直接跟结构相关的器件,需要考虑到方方面 面的问题,MD 不去堆谁堆呀,当然选件以与摆放位置多听听其它人的意见是很不错的。==========================以上朋友的积极参加。其实 PCBA 的堆叠是一个各部门沟通的过程,关系到 ID,MD,HW,SW 等多个部门。它不但包括各结构件与电子元器件之间的相 互位置,结构料的选取也是一个非常重要的环节。如喇叭选什么样式的?,尺寸多大的?BTB 选多少 PIN 的合适?振动器用什么样的?放在什么地方效果更好 SIM 卡座、T-F 用哪种性能较可靠?总之,只要是关于 PC...

1、当您付费下载文档后,您只拥有了使用权限,并不意味着购买了版权,文档只能用于自身使用,不得用于其他商业用途(如 [转卖]进行直接盈利或[编辑后售卖]进行间接盈利)。
2、本站所有内容均由合作方或网友上传,本站不对文档的完整性、权威性及其观点立场正确性做任何保证或承诺!文档内容仅供研究参考,付费前请自行鉴别。
3、如文档内容存在违规,或者侵犯商业秘密、侵犯著作权等,请点击“违规举报”。

碎片内容

手机堆叠设计

您可能关注的文档

确认删除?
VIP
微信客服
  • 扫码咨询
会员Q群
  • 会员专属群点击这里加入QQ群
客服邮箱
回到顶部